LabVIEWForum.de - Cursor nur senkrecht, entlang der Y-Achse, verschiebbar machen?

LabVIEWForum.de

Normale Version: Cursor nur senkrecht, entlang der Y-Achse, verschiebbar machen?
Du siehst gerade eine vereinfachte Darstellung unserer Inhalte. Normale Ansicht mit richtiger Formatierung.
Seiten: 1 2
Hallo SeBa, danke für die Mühe!

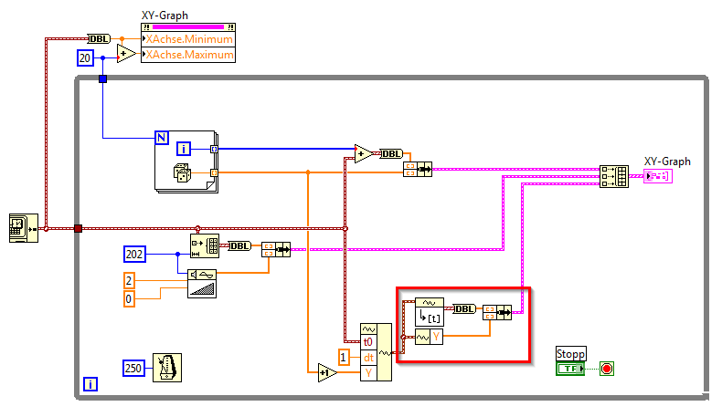
Etwas sehr ähnliches hab' ich zuvor schon ausprobiert, ohne Erfolg! Drum erweiterte ich dein VI mal um einen Signalverlaufsgraphen - und siehe da, in diesem funktioniert es leidert nicht! ...der Cursor lässt sich nur entlang der X-Achse bewegen. Im XY-Graphen funktioniert es hingegen wunderbar, ich habe auch das mal so implementiert, wie ich mir Funktionalität und Aussehen vorstelle.

Fällt Dir noch etwas an den Einstellungen des Signalverlaufsgraphen auf? ...was man vielleicht ändern könnte, um den Cursor wie gewünscht zu bewegen?!
Sonst werde ich mal überprüfen wie aufwändig es für mich wäre, meine eigentliche Applikation auf einen XY-Graphen umzustellen.

[Bild: lv80_img.jpg][attachment=29424]


Zu den überflüssigen Plots:
Auch ein leeres Array hilft nicht - in der eigentliche Applikation tauchen die obsoleten Plots ja auch nicht mehr auf, nur in der IDE stehen sie noch in den Einstellungs-Dialogen zur Verfügung.
Das Control einfach auszuwechseln würde helfen, nur müsste ich dann alle schon geänderte Einstellungen suchen und auf das neue Control übertragen, darum wäre es mir lieber die überflüssigen Plots einfach zu löschen. Ich nehme an, dass das kein großer Aufriss ist, ich nur den passenden Knopf dafür nicht finde.

Beste Grüße
Sascha
Hmm... der SV-Graph lässt wahrscheinlich nur einen Wertz pro Zeitpunkt zu. Daher bekommst du keine vertikale Linie.

Hab dir mal einen möglichen Weg von Signalverlauf zu XY-GraphArray gezeigt... roter Kasten. Der Rest ist bloß weil du ne SChleife drumrum gezogen hast ;D

Lv80_img[attachment=29430]

[attachment=29431]

Gruß SeBa
...macht bei einem Signal ja auch durchaus Sinn, keine Mehrdeutigkeiten zuzulassen. Die gesamte Zeitebene ist ja nur eine gerade, zeitlich bestimmt sind die einzelnen Punkte ja nur implizit durch t0 und dt, welchen dann ja stets auch nur ein Y-Wert zuzuordnen ist.
Mit diesen Ausgangsbedingungen kann man nachvollziehen, weshalb der Cursor sich standardmäßig nur entlang der Zeitachse verschieben lässt. Ist bei normalen Signalen anders halt nicht besonders sinnvoll. Diese Anwendung hier ist ja doch 'exotisch' und eher ein Hack als alles andere.

Sorry, dass ich Dir mit meiner Schleife 'so viel' mehr Arbeit gemacht habe;)Die ist ja eigentlich nicht nötig und diente mir nur zum besseren herumprobieren.
So wie Du es nochmal programmiert hast mache ich es jetzt auch mit einigen Signalen (mit der Zeit wird noch etwas herumgerechnet, weil mich an dieser Stelle nur der relative Bezug interessiert; sonst ist der Absolutwert in Bezug zum interessanten Bereich (Messauflösung ~1ps - ist das vorverarbeitete Signal einer Streak-Kamera) viel zu groß.
Andere Signale liegen mir auch als Arrays (Gauss-Fit, ...) vor, die muss ich für die Darstellung ja nicht erst in einen Signalverlaufs-Datentyp überführen.

Problem gelöst - vielen Dank, SeBa!
Seiten: 1 2
Referenz-URLs