LabVIEWForum.de - NI 9403 für cDAQ als open collector Ausgang

LabVIEWForum.de

Normale Version: NI 9403 für cDAQ als open collector Ausgang
Du siehst gerade eine vereinfachte Darstellung unserer Inhalte. Normale Ansicht mit richtiger Formatierung.
Hallo liebe LVF-Gemeinde,

ich habe folgende Frage bezüglich der NI-Hardware "NI 9403" für cDAQ-Systeme:
lassen sich die Kanäle als open-collector-Ausgang ohne PullUp konfigurieren?
Zum Hintergrund:
Ich möchte einen Digitaleingang am Mikrocontrollerport stimulieren.
Dieser Eingang verfügt bereits über einen PullUp-Widerstand gegen 5VDC.

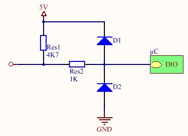
Siehe dazu folgende Abbildung des Eingangs:
[attachment=52567]

Laut Spezifikation handelt es sich um ein sinking/sourcing DIO.
Laut NI lässt sich bei diesem Modul außerdem die property "TriState" einstellen.
Wäre vielleicht eine Möglichkeit, wenn ich man einen Kanal als Eingang
mit prpoerty "TriState" konfiguriert. Kann das funktionieren?

Wenn dieses Modul nicht geeignet ist, gibt es Alternativen (cDAQ-Module)
für ein solches Problem, ohne zusätzliche externe Beschaltung?

Schon einmal im Voraus vielen Dank für jegliche Antwort
Hallo Maddin,

Zitat:lassen sich die Kanäle als open-collector-Ausgang ohne PullUp konfigurieren?
Lt. Specs hat das NI9403 keine PullUps, sondern PullDowns (Seite 7)!

Nein, man kann die PullDowns nicht deaktivieren.

Zitat:Ich möchte einen Digitaleingang am Mikrocontrollerport stimulieren. Dieser Eingang verfügt bereits über einen PullUp-Widerstand gegen 5VDC.
Und warum schließt du den nicht einfach an?
Dein PullUp von 4.7kOhm lässt bei 5V max. 1mA Strom fließen. Lt. Spec (s.o.) liefert die NI9403 immer noch mehr als 4.4V am Ausgang, das sollte als HIGH für deinen µC vollkommen ausreichend sein…

Zitat:Wäre vielleicht eine Möglichkeit, wenn ich man einen Kanal als Eingang mit prpoerty "TriState" konfiguriert. Kann das funktionieren?
TriState ist etwas anderes als OpenCollector…
Hallo Gerd,

vielen Dank erst einmal für deine Antwort.

Zitat:Und warum schließt du den nicht einfach an?
Dein PullUp von 4.7kOhm lässt bei 5V max. 1mA Strom fließen. Lt. Spec (s.o.) liefert die NI9403 immer noch mehr als 4.4V am Ausgang, das sollte als HIGH für deinen µC vollkommen ausreichend sein…
Die Beschaltung liegt so vor wie sie in der Abbildung zu sehen ist.
Es handelt sich um einen active-low-Eingang.
Der HIGH-Pegel liegt also schon im default-Zustand an. Was ich benötige ist ein
schaltendes Element, um einen LOW-Pegel am µC-Eingang zu erzeugen.
Tut mir leid, wenn ich mich missverständlich ausdrücke.
Ein Low-Pegel am Ausgang des NI 9403 scheint lediglich 0V
zu sein. Das heißt nicht, dass dann auf das angeschlossene GND-Potential
geschaltet wird, oder irre ich mich?

Gruß
Martin
Hallo Martin,

das NI9403 arbeitet nach TTL-Norm. Ein LOW bedeutet einen nach GND/COM schaltenden Transistor und ein Ausgangspegel von (üblicherweise) <0.7V. Das sollte doch ausreichen, um deinen µC, der wohl auch nach TTL-Norm arbeitet, das LOW mitzuteilen?

Zitat:Ein Low-Pegel am Ausgang des NI 9403 scheint lediglich 0V zu sein.
Lt. Spec (s.o.!) bekommst du irgendwas kleiner 0.3V bei einem LOW-Pegel!
Selbst wenn es "schinbar 0V" sein sollten: was genau stört dich an den 0V?

Korrektur meines Beitrags #2:
Statt
Zitat:Lt. Spec (s.o.) liefert die NI9403 immer noch mehr als 4.4V am Ausgang, das sollte als HIGH für deinen µC vollkommen ausreichend sein…
muss es heißen:
Zitat:Lt. Spec (s.o.) liefert die NI9403 immer noch weniger als 0.26V am Ausgang, das sollte als LOW für deinen µC vollkommen ausreichend sein…

Tipp: Lass doch mal die unnötigen Zeilenumbrüche in deinen Beiträgen weg…
Hallo Gerd,

Zitat:das NI9403 arbeitet nach TTL-Norm. Ein LOW bedeutet einen nach GND/COM schaltenden Transistor und ein Ausgangspegel von (üblicherweise) <0.7V. Das sollte doch ausreichen, um deinen µC, der wohl auch nach TTL-Norm arbeitet, das LOW mitzuteilen?
Das hatte ich auch gehofft/vermutet. Nach entsprechendem Test musste ich allerdings feststellen, dass dies nicht möglich zu sein scheint. Um tatsächlich einen LOW-Pegel am Eingang des µC zu erzeugen muss ich auf das GND-Potential des Eingangs (siehe Abbildung) schalten, korrekt? Wenn ich nun den Eingang (siehe Abbildung) mit einem Kanal des NI9403 verbinde und das GND-Potential meines Eingangs (siehe Abbildung) mit dem Anschluss COM des NI9403 sollte es doch klappen, oder täusche ich mich?
Zusammengefasst verbinde ich wie folgt:
µC-Eingang mit einem Kanal des NI9403 (Bsp. DIO1)
GND-Potential meines µC-Eingangs mit Anschluss COM des NI9403
Habe dann den entsprechenden Anschluss im NI-MAX als Ausgang mit LOW-Pegel eigestellt.
Wenn der interne Transistor des NI9403, so wie du es sagst nach GND/COM schaltet sollte es doch funktionieren. Ich vermute es liegt einfach daran, dass es sich um zwei verschiedene Potentiale handelt? Oder habe ich etwas übersehen/falsch eingestellt?

Gruß
Martin
Hallo Maddin,

du solltest du GND deines µC mit dem COM der NI9403 verbinden, damit stellst du gleiche Potentiale her.
Dann noch den DO der NI9403 mit dem DI des µC verbinden, um dein Signal weiterzureichen…
Hallo Gerd,

Zitat:du solltest du GND deines µC mit dem COM der NI9403 verbinden, damit stellst du gleiche Potentiale her.
Dann noch den DO der NI9403 mit dem DI des µC verbinden, um dein Signal weiterzureichen…
Genau so habe ich es gemacht. Die COM-Anschlüsse des NI9403 sind doch alle intern miteinander verbunden. Zumindest interpretiere ich die Spec so. Es dürfte also keine Rolle spielen, welchen der vier COM-Anschlüsse ich für mein GND-Potential wähle, richtig? Ich werde mir das cDAQ-System wieder aufstellen und das ganze noch einmal testen, vielleicht habe ich doch etwas übersehen. Vielen Dank schon einmal für die ausführlichen Antworten.
Hallo Maddin,

ja, die COM-Pins sind intern alle verbunden.

Wenn du schon beim Testen bist: Erst einmal ein Multimeter mit dem NI9403 verbinden und schauen, ob der von dir gewählte DO-Pin auch wirklich HIGH/LOW ausgibt. Wenn das funktioniert, kannst du die Verbindung zum µC kontrollieren…
Hallo Gerd,

es läuft nun. Danke für die Hilfe. Ich muss tatsächlich etwas übersehen haben.

Vielen Dank
Referenz-URLs