26.10.2010, 14:12 
Hi zusammen,
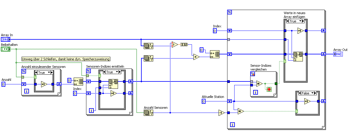
folgende Situation: Ich lese z.B. 6 Sensoren ein und erhalte alle Messwerte in einem 1D-Array, z.B. so:
Wert Sensor 1
Wert Sensor 2
Wert Sensor 3
Wert Sensor 4
Wert Sensor 5
Wert Sensor 6
Wert Sensor 1
Wert Sensor 2
Wert Sensor 3
Wert Sensor 4
Wert Sensor 5
Wert Sensor 6
...
Nun möchte ich über ein boolsches Array sagen können, dass mich nur die Sensoren 1, 2 und 5 interessieren.
Alle übrigen Werte sollen dann entfernt werden.
Das Ganze muss später auf einem RT-System laufen und sollte daher schnell sein (keine dynamische Speicherzuweisung, ...).
Ich habe ein VI gebastelt, das funktioniert. Aber das geht garantiert deutlich besser.
Die Frage ist nur wie?
Screenshots meines VIs (ich habe bewusst auf SubVIs verzichtet, damit ihr eine Chance habt, es nachzuvollziehen):
[attachment=30195] [attachment=30196]
Grüße
Nachtrag: Evtl. geht es über "Array dezimieren", wobei die Anzahl der Sensoren dann von vornherein bekannt sein müsste und das ist sie nicht.
folgende Situation: Ich lese z.B. 6 Sensoren ein und erhalte alle Messwerte in einem 1D-Array, z.B. so:
Wert Sensor 1
Wert Sensor 2
Wert Sensor 3
Wert Sensor 4
Wert Sensor 5
Wert Sensor 6
Wert Sensor 1
Wert Sensor 2
Wert Sensor 3
Wert Sensor 4
Wert Sensor 5
Wert Sensor 6
...
Nun möchte ich über ein boolsches Array sagen können, dass mich nur die Sensoren 1, 2 und 5 interessieren.
Alle übrigen Werte sollen dann entfernt werden.
Das Ganze muss später auf einem RT-System laufen und sollte daher schnell sein (keine dynamische Speicherzuweisung, ...).
Ich habe ein VI gebastelt, das funktioniert. Aber das geht garantiert deutlich besser.
Die Frage ist nur wie?
Screenshots meines VIs (ich habe bewusst auf SubVIs verzichtet, damit ihr eine Chance habt, es nachzuvollziehen):
[attachment=30195] [attachment=30196]
Grüße
Nachtrag: Evtl. geht es über "Array dezimieren", wobei die Anzahl der Sensoren dann von vornherein bekannt sein müsste und das ist sie nicht.

