13.03.2008, 09:42
Hallo Allerseits
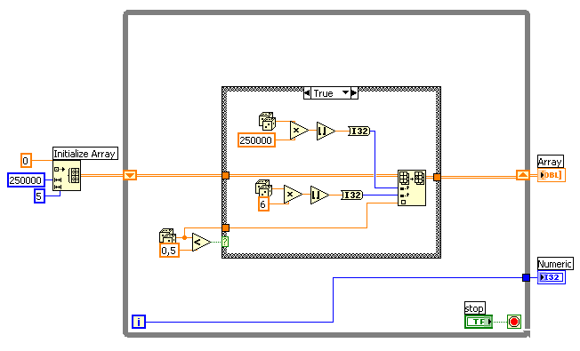
ich bin absoluter LabVIEWneuling und brauche dringend Hilfe (bin am verzweifeln). Ich habe dass Problem dass ich in einer for-Schleife 4 Speicherzellen (Leitungen) habe - in der ersten steht ein Wert den ich speichern will, in zwei aneren eine Zeilen und eine Spaltenangabe in welche dieser Wert in einem Tabelle/Array gespeichert werdn soll, und in der vierten ein boolscher Wert der angiebt, wann in diesen Speicherzellen etwas Sinnfolles steht (und gespeichert werden soll). Bei jedem Schleifendurchlauf wenn dieser Wert 4 auf "true" steht soll nun der Wert der in Zelle 1 in einen Array geschrieben werden - an der stelle die Zelle 2 und 3 angeben. Autoindizierung funktioneirte daher nicht, da ja nicht jeder Wert gespeichert werden soll. auch mit Schieberegistern ist das problem nicht lösbar, da der zu erstellende Array ca 5 MB groß ist (5*250000), und die Schleife zeimlich heufig durchläuft (ca2 mio.). Das heist wenn ich das problem mit schiebereigister lösen will braucht dass ewig (im bereich tage). Kennt jemand eine Möglichkeit einen Wert aus ene For-Schleife heraus an einen Array zu übergeben ohne den Array zu offnen??? Vielen dank für eine Antwort.
Dominik
ich bin absoluter LabVIEWneuling und brauche dringend Hilfe (bin am verzweifeln). Ich habe dass Problem dass ich in einer for-Schleife 4 Speicherzellen (Leitungen) habe - in der ersten steht ein Wert den ich speichern will, in zwei aneren eine Zeilen und eine Spaltenangabe in welche dieser Wert in einem Tabelle/Array gespeichert werdn soll, und in der vierten ein boolscher Wert der angiebt, wann in diesen Speicherzellen etwas Sinnfolles steht (und gespeichert werden soll). Bei jedem Schleifendurchlauf wenn dieser Wert 4 auf "true" steht soll nun der Wert der in Zelle 1 in einen Array geschrieben werden - an der stelle die Zelle 2 und 3 angeben. Autoindizierung funktioneirte daher nicht, da ja nicht jeder Wert gespeichert werden soll. auch mit Schieberegistern ist das problem nicht lösbar, da der zu erstellende Array ca 5 MB groß ist (5*250000), und die Schleife zeimlich heufig durchläuft (ca2 mio.). Das heist wenn ich das problem mit schiebereigister lösen will braucht dass ewig (im bereich tage). Kennt jemand eine Möglichkeit einen Wert aus ene For-Schleife heraus an einen Array zu übergeben ohne den Array zu offnen??? Vielen dank für eine Antwort.
Dominik
