INFO: Dieses Forum nutzt Cookies...
Cookies sind für den Betrieb des Forums unverzichtbar. Mit der Nutzung des Forums erklärst Du dich damit einverstanden, dass wir Cookies verwenden.

Es wird in jedem Fall ein Cookie gesetzt um diesen Hinweis nicht mehr zu erhalten. Desweiteren setzen wir Google Adsense und Google Analytics ein.


Antwort schreiben 

Dieses Thema hat akzeptierte Lösungen:

Dateipfad als Array



Wenn dein Problem oder deine Frage geklärt worden ist, markiere den Beitrag als "Lösung",
indem du auf den "Lösung" Button rechts unter dem entsprechenden Beitrag klickst. Vielen Dank!

05.05.2011, 10:05 (Dieser Beitrag wurde zuletzt bearbeitet: 05.05.2011 10:05 von Mijo.)
Beitrag #1

Mijo Offline
LVF-Neueinsteiger


Beiträge: 8
Registriert seit: Feb 2011

2009
2010
DE


Deutschland
Dateipfad als Array
Hallo zusammen,

nach langem Suchen (Google) bin ich auf keine passende Loesung gestossen. Nun wollte ich mal hier nachfragen.

Ich betreue einen Messstand der ueber LV verschiedene Messprogramme durchlaeuft. Momentan habe ich es so geregelt, dass ich ein Messprogramm starte und wenn es fertig ist das naechste auswaehle.

Nun wollte ich fragen ob es irgendwie moeglich ist die Messprogramme die ich fuer einen Tag geplant habe in ein Array zu "packen" so das sie automatisch, der Reihe nach, ausgefuehrt werden?

Meine Loesung ist bis jetzt eine Case-Struktur die ueber ein Modulo-System gesteuert wird (siehe Bild im Anhang). Das Problem hierbei ist, dass ich beim Modulo immer die Anzahl der verwendeten Messprogramme vorgeben muss und die Case-Struktur demnach erweiter oder verringern muss.

Ich hoffe ich habe es verstaendlich erklaert.

Kann mir da jemand weiter helfen? Bin fuer jeden Rat dankbar.

Gruss Mijo


Angehängte Datei(en) Thumbnail(s)
   
Alle Beiträge dieses Benutzers finden
Diese Nachricht in einer Antwort zitieren to top
Anzeige
05.05.2011, 10:24
Beitrag #2

jg Offline
CLA & CLED
LVF-Team

Beiträge: 15.864
Registriert seit: Jun 2005

20xx / 8.x
1999
EN

Franken...
Deutschland
RE: Dateipfad als Array
Was hindert dich daran, ein Array of Path anzulegen?

Gruß, Jens

Wer die erhabene Weisheit der Mathematik tadelt, nährt sich von Verwirrung. (Leonardo da Vinci)

!! BITTE !! stellt mir keine Fragen über PM, dafür ist das Forum da - andere haben vielleicht auch Interesse an der Antwort!

Einführende Links zu LabVIEW, s. GerdWs Signatur.
Alle Beiträge dieses Benutzers finden
Diese Nachricht in einer Antwort zitieren to top
05.05.2011, 10:55
Beitrag #3

Mijo Offline
LVF-Neueinsteiger


Beiträge: 8
Registriert seit: Feb 2011

2009
2010
DE


Deutschland
RE: Dateipfad als Array
Hallo Jens,

so habe ich mir das auch gedacht und habe es auch so versucht. Dabei bin ich wohl falsch vorgegangen.

Ich habe den Dateipfad-Baustein angeklickt und in den Array-Baustein gezogen. Das hat soweit funktioniert und ich hatte ein Dateipfad-Array (siehe Bild im Anhang). Jedoch hat mir das Array nichts ausgegeben als ich das Programm gestartet habe sondern immer nachgefragt welche Datei (Messprogramm) es benutzen soll.

Muss ich da noch etwas einstellen oder bin ich vollkommen auf dem Holzweg?

Gruss

Mijo


Angehängte Datei(en) Thumbnail(s)
   
Alle Beiträge dieses Benutzers finden
Diese Nachricht in einer Antwort zitieren to top
05.05.2011, 11:34 (Dieser Beitrag wurde zuletzt bearbeitet: 05.05.2011 11:35 von M Nussbaumer.)
Beitrag #4

M Nussbaumer Offline
Zarathustra
****


Beiträge: 654
Registriert seit: Sep 2009

2009 SP1
2009
EN

6300
Schweiz
RE: Dateipfad als Array
Der Dialog wird nur aufgerufen, wenn keine Pfadeingabe vorhanden ist.
Wahrscheindlich läuft deine äussere While-Schleife solange bis keine Pfade mehr vorhanden sind und anschliessend immer noch weiter. Folglich wird nur noch der <empty> übermittelt (Kein Element an dem Index) und der Dialog für die Pfadeingabe aufgerufen.

Ich würde dir empfehlen, dein Pfadarray mit einer For-Schleife zu indexieren, dadurch hast du keine Probleme mit den Anzahl durchläufen:


8.6 .vi  Untitled 1.vi (Größe: 7,17 KB / Downloads: 281)


Sollte das nicht helfen wäre es hilfreich, wenn du dein VI für eine genaue Analyse hochladen könntest.

Hoffe das hilft dir weiter!

Gruss Marc
Alle Beiträge dieses Benutzers finden
Diese Nachricht in einer Antwort zitieren to top
05.05.2011, 13:41
Beitrag #5

Mijo Offline
LVF-Neueinsteiger


Beiträge: 8
Registriert seit: Feb 2011

2009
2010
DE


Deutschland
RE: Dateipfad als Array
Vielen Dank Marc,

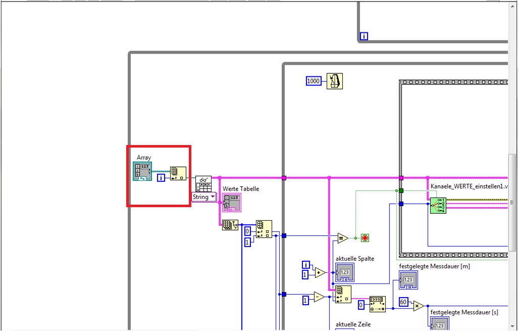
das war genau der richtige Denkanstoss. Das Array muss ausserhalb der Schleife liegen (siehe Bild im Anhang). Wenn es innehalb der Schleife liegt wird es sofort "geschluckt"! Jetzt laeuft es fast so wie ich es haben wollte.

Das Modulo-System sorgt dafuer, dass die Mesprogramme in einer Endlosschleife nacheinander durchlaufen bis ich nicht auf STOP druecke.

Kann mir eventuell jemand einen Tip geben wie ich es hinbekommen, dass ich die Reihenfolge\Ablauf der Messprogramme beliebig einstelle?

z.B.: MessProg1
MessProg2
MessProg1
MessProg2
MessProg3
MessProg1
MessProg2
MessProg1
MessProg2
MessProg3
usw....

Auf jeden Fall vielen Dank fuer die schnelle Hilfe. Echt super von euch!

Gruss

Mijo


Angehängte Datei(en) Thumbnail(s)
   
Alle Beiträge dieses Benutzers finden
Diese Nachricht in einer Antwort zitieren to top
05.05.2011, 14:29
Beitrag #6

M Nussbaumer Offline
Zarathustra
****


Beiträge: 654
Registriert seit: Sep 2009

2009 SP1
2009
EN

6300
Schweiz
RE: Dateipfad als Array

Akzeptierte Lösung

(05.05.2011 13:41 )Mijo schrieb:  ...
Kann mir eventuell jemand einen Tip geben wie ich es hinbekommen, dass ich die Reihenfolge\Ablauf der Messprogramme beliebig einstelle?

z.B.: MessProg1
MessProg2
MessProg1
MessProg2
MessProg3
MessProg1
MessProg2
MessProg1
MessProg2
MessProg3
usw....

...

Du hast doch das Array mit Dateipfaden, in dieses kannst du die Reihenfolge so einbauen wie du willst.

<Pfad zu 1>
<Pfad zu 2>
<Pfad zu 1>
<Pfad zu 2>
<Pfad zu 3>
<Pfad zu 1>

ect.

Dann wird mit deinem Modulo-System einfach immer die definierte Reihenfolge wiederholt.

Falls du dir was komplett anderes vorstelltst, kannst du ja auch deine Idee veröffentlichen und wir werden dir bei der Realisierung gerne helfen.

Gruss Marc
Alle Beiträge dieses Benutzers finden
Diese Nachricht in einer Antwort zitieren to top
Anzeige
05.05.2011, 14:30
Beitrag #7

GerdW Offline
______________
LVF-Team

Beiträge: 17.529
Registriert seit: May 2009

LV2019 (LV2021)
1995
DE_EN

10×××
Deutschland
RE: Dateipfad als Array
Hallo,

Zitat:Kann mir eventuell jemand einen Tip geben wie ich es hinbekommen, dass ich die Reihenfolge\Ablauf der Messprogramme beliebig einstelle?
Einfach ein entsprechendes Array vorgeben?

Alle Beiträge dieses Benutzers finden
Diese Nachricht in einer Antwort zitieren to top
05.05.2011, 15:22
Beitrag #8

Mijo Offline
LVF-Neueinsteiger


Beiträge: 8
Registriert seit: Feb 2011

2009
2010
DE


Deutschland
RE: Dateipfad als Array
Nochmal danke an Alle. Ihr habt mir echt sehr gut helfen koennen. SUPER...
Alle Beiträge dieses Benutzers finden
Diese Nachricht in einer Antwort zitieren to top
Antwort schreiben 


Möglicherweise verwandte Themen...
Themen Verfasser Antworten Views Letzter Beitrag
  Dateipfad Pansonia 56 37.136 13.01.2015 16:19
Letzter Beitrag: Trinitatis
  Dateipfad (Dialog verwenden) DrHoas 3 11.019 20.02.2012 14:58
Letzter Beitrag: DrHoas
  Dateipfad! fischabvb 3 5.581 23.04.2008 12:04
Letzter Beitrag: fischabvb
  Dateipfad! fischabvb 2 4.656 17.03.2008 13:10
Letzter Beitrag: Y-P
  Dateipfad-Bedienelement - Verzeichnis wählen Lea 3 10.883 22.12.2004 14:17
Letzter Beitrag: Lea

Gehe zu: