INFO: Dieses Forum nutzt Cookies...
Cookies sind für den Betrieb des Forums unverzichtbar. Mit der Nutzung des Forums erklärst Du dich damit einverstanden, dass wir Cookies verwenden.

Es wird in jedem Fall ein Cookie gesetzt um diesen Hinweis nicht mehr zu erhalten. Desweiteren setzen wir Google Adsense und Google Analytics ein.


Antwort schreiben 

Multiplexer PXI 2503 / Anschlussblock TB 2606



Wenn dein Problem oder deine Frage geklärt worden ist, markiere den Beitrag als "Lösung",
indem du auf den "Lösung" Button rechts unter dem entsprechenden Beitrag klickst. Vielen Dank!

18.11.2010, 15:41
Beitrag #1

Honeygirl24 Offline
LVF-Gelegenheitsschreiber
**


Beiträge: 169
Registriert seit: Jan 2008

8.5 , 8,6 , 2009, 2010
2007
de

90461
Deutschland
Multiplexer PXI 2503 / Anschlussblock TB 2606
Hallo liebes LV-Team,

ich bräuchte dringend eure Hilfe.

Ich muss mit dem oben genannten Multiplexer Widerstände hinzu-/ bzw. ausschalten.

Beispielsweise
10 Ohm, 20 Ohm 30 Ohm

Habe auch momentan vor eine Platine mit Widerständen zu löten, dessen zwei Pins ich mit dem Anschlussblock TB 2606 verbinden möchte.

Reicht es, wenn ich diese Pins z.B an CH0+ und an CH0- anschließe, oder muss ich auch mit den Erdanschlüssen COM0+ was machen?

Nähere Beschreibung zum Multiplexer hier zu finden:

http://zone.ni.com/reference/en-XX/help/37...-wire_24x1_mux/

Bitte um wirkliche Hilfe...Da ich dies bis morgen fertig haben muss...

vlg
honey
Alle Beiträge dieses Benutzers finden
Diese Nachricht in einer Antwort zitieren to top
Anzeige
18.11.2010, 17:02
Beitrag #2

snuz Offline
LV-Eumel
**


Beiträge: 245
Registriert seit: Mar 2009

2011
2008
EN


Deutschland
Multiplexer PXI 2503 / Anschlussblock TB 2606
Hallo Honeygirl24,

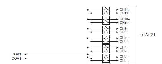
es ist die Frage was Du genau damit machen möchtest. Wenn Du Widerstände an CH11+ Ch11- (10 Ohm), CH10+ CH11- (20 Ohm) anschließt und so weiter, dann sind diese Widerstände beim Schalten parallel geschaltet und Du kannst sie über COM1+ und COM1- auslesen. Bzw. eine Spannung anlegen und diese auswerten, im Endeffekt ist dann COM1+ und COM1- deine Signalleitung.

Gruß snuz


Angehängte Datei(en) Thumbnail(s)
   

Es gibt 10 Arten von Menschen... Die die Binärrechnung beherrschen und die die es nicht tun.

http://www.techniker2013.eu
http://www.plapilab.de
Webseite des Benutzers besuchen Alle Beiträge dieses Benutzers finden
Diese Nachricht in einer Antwort zitieren to top
18.11.2010, 17:09
Beitrag #3

Honeygirl24 Offline
LVF-Gelegenheitsschreiber
**


Beiträge: 169
Registriert seit: Jan 2008

8.5 , 8,6 , 2009, 2010
2007
de

90461
Deutschland
Multiplexer PXI 2503 / Anschlussblock TB 2606
Hallo Snuz,

aber ich kann die parallel geschlaltenen Widerstände einzeln ein oder ausschalten über die Relais, oder nicht?
Alle Beiträge dieses Benutzers finden
Diese Nachricht in einer Antwort zitieren to top
18.11.2010, 19:43
Beitrag #4

snuz Offline
LV-Eumel
**


Beiträge: 245
Registriert seit: Mar 2009

2011
2008
EN


Deutschland
Multiplexer PXI 2503 / Anschlussblock TB 2606
Ja genau das besagt das Schaltbild.

Gruß snuz

P.S. COM1 ist allerdings nur für bestimmt viele Eingänge s. Schaltplan

Es gibt 10 Arten von Menschen... Die die Binärrechnung beherrschen und die die es nicht tun.

http://www.techniker2013.eu
http://www.plapilab.de
Webseite des Benutzers besuchen Alle Beiträge dieses Benutzers finden
Diese Nachricht in einer Antwort zitieren to top
30
Antwort schreiben 


Möglicherweise verwandte Themen...
Themen Verfasser Antworten Views Letzter Beitrag
  NI SWITCH mit NI PXI 2503 und dem Anschlussblock TB 2606 Honeygirl24 1 4.197 22.12.2010 18:15
Letzter Beitrag: GerdW

Gehe zu: