INFO: Dieses Forum nutzt Cookies...
Cookies sind für den Betrieb des Forums unverzichtbar. Mit der Nutzung des Forums erklärst Du dich damit einverstanden, dass wir Cookies verwenden.

Es wird in jedem Fall ein Cookie gesetzt um diesen Hinweis nicht mehr zu erhalten. Desweiteren setzen wir Google Adsense und Google Analytics ein.


Antwort schreiben 

Phasenspektrum



Wenn dein Problem oder deine Frage geklärt worden ist, markiere den Beitrag als "Lösung",
indem du auf den "Lösung" Button rechts unter dem entsprechenden Beitrag klickst. Vielen Dank!

19.07.2014, 21:32
Beitrag #1

Hamming Offline
LVF-Neueinsteiger


Beiträge: 4
Registriert seit: Jul 2014

2012 Student Edition
2012
DE



Question Phasenspektrum
Hallo,

ich bin ein ziemlicher Anfänger was der Umgang mit LabVIEW angeht und habe auch schon das erste Problem, was leider nicht gelöst bekomme:

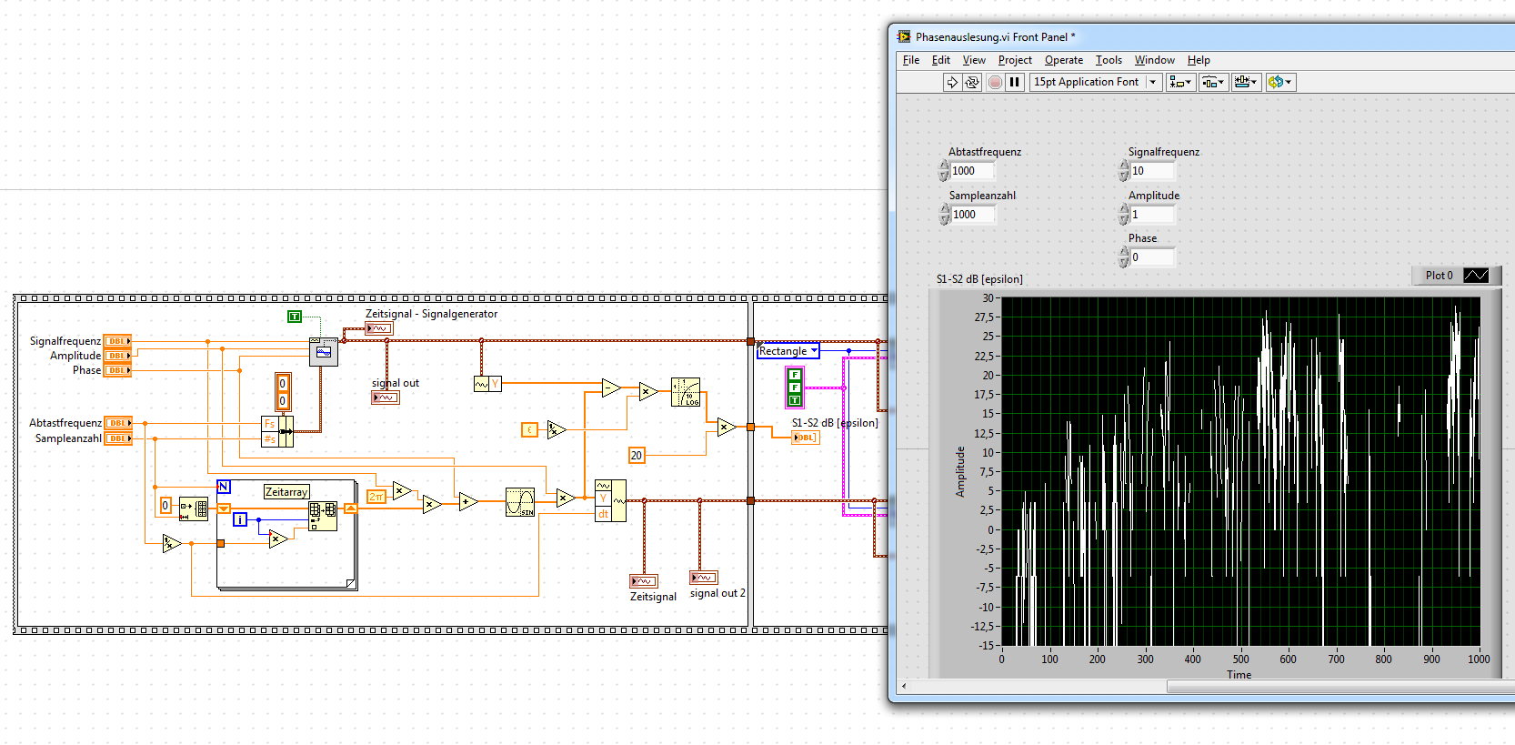
Ich benutze zwei verschiedene Arten ein Sinussignal zu erzeugen und möchte dann die Phase herauslesen. Das funktioniert auch an der Stelle, die mich interessiert, allerdings sehen die beiden Phasenspektren komplett unterschiedlich aus.
Wie kann man sich das erklären?

Anbei das VI.

Schon jetzt vielen Dank für die Hilfe.

Gruß
Hamming


Angehängte Datei(en)
9.0 .vi  Phasenauslesung.vi (Größe: 35,31 KB / Downloads: 224)
Alle Beiträge dieses Benutzers finden
Diese Nachricht in einer Antwort zitieren to top
Anzeige
20.07.2014, 07:33
Beitrag #2

cb Offline
LVF-SeniorMod


Beiträge: 1.734
Registriert seit: Feb 2006

2018SP1
2001
EN

40xxx
Deutschland
RE: Phasenspektrum
der Grund dafür ist, dass Double-Werte zwar schon recht vieeeeeeeele Nachkommastellen haben, es aber immer noch diskrete Werte sind. Das kleinste Inkrement zwischen zwei Fielßkommazahlnen heist "Epsilon", und man könnte das auch als so eine Art Rundungsfehler bezeichnen.

Wenn man nun die beiden Signale vergleicht (S1 minus S2) und das ganze mit dem Bezugswert "Epsilon" in einer dB-Skala darstellt, sieht man dass da sehr wohl Unterschiede zwischen den beiden Signalen vorhanden sind, die sich dann eben so auswirken, dass das Phasen-Spektrum nicht gleich aussieht ...

   

https://www.rotabench.com - Prüftechnik für Elektromotoren
Webseite des Benutzers besuchen Alle Beiträge dieses Benutzers finden
Diese Nachricht in einer Antwort zitieren to top
20.07.2014, 08:49 (Dieser Beitrag wurde zuletzt bearbeitet: 20.07.2014 08:50 von Lucki.)
Beitrag #3

Lucki Offline
Tech.Exp.2.Klasse
LVF-Team

Beiträge: 7.699
Registriert seit: Mar 2006

LV 2016-18 prof.
1995
DE

01108
Deutschland
RE: Phasenspektrum
Hier hate ich das schon mal erklärt - mit Beispiel.
Da mußtest Du ja über Deinen eigenen (Namens-)Schatten springen: Hast richtigerweise bei der Fourier-Transformation des "Rechteck" - Fenster gewählt, und nicht das "Hamming"-Fenster. Big Grin
Alle Beiträge dieses Benutzers finden
Diese Nachricht in einer Antwort zitieren to top
20.07.2014, 09:41
Beitrag #4

Hamming Offline
LVF-Neueinsteiger


Beiträge: 4
Registriert seit: Jul 2014

2012 Student Edition
2012
DE



RE: Phasenspektrum
Vielen Dank für die Antworten.

Ich hatte schon vermutet, dass die Ursache in den Nachkommastellen steckt. Aber da die Phasenspektren so unterschiedlich aussahen, war ich mir doch unsicher.
Das Problem müsste daran liegen, dass der arctan() für die Phase gebildet wird und deshalb die kleinen Amplitudenwerte so groß werden.

Nochmals herzlichen Dank.
Hamming
Alle Beiträge dieses Benutzers finden
Diese Nachricht in einer Antwort zitieren to top
20.07.2014, 19:45 (Dieser Beitrag wurde zuletzt bearbeitet: 20.07.2014 19:47 von Lucki.)
Beitrag #5

Lucki Offline
Tech.Exp.2.Klasse
LVF-Team

Beiträge: 7.699
Registriert seit: Mar 2006

LV 2016-18 prof.
1995
DE

01108
Deutschland
RE: Phasenspektrum
(20.07.2014 09:41 )Hamming schrieb:  Das Problem müsste daran liegen, dass der arctan() für die Phase gebildet wird und deshalb die kleinen Amplitudenwerte so groß werden.
Formulierung gefällt mit nicht. Vielleicht so:
Wenn die Amplitude gegen Null geht, dann geht die Phase gegen Unbetimmt (sie ist weder Null noch etwas anderes) :
Phi = arctan(Im/Re) --> arctan(0/0) = arctan(NaN) = NaN = unbestimmt
Alle Beiträge dieses Benutzers finden
Diese Nachricht in einer Antwort zitieren to top
20.07.2014, 19:58
Beitrag #6

Hamming Offline
LVF-Neueinsteiger


Beiträge: 4
Registriert seit: Jul 2014

2012 Student Edition
2012
DE



RE: Phasenspektrum
Ist es aber dann nicht so, dass ich für NaN eigentlich keine Phasenwerte erhalten dürfte?
Da ich aber dennoch Phasenwerte erhalte, sind Im und Re ungleich 0, sondern nur sehr sehr keine Werte.

So habe ich das verstanden, oder liegt bei mir ein Denkfehler vor?
Alle Beiträge dieses Benutzers finden
Diese Nachricht in einer Antwort zitieren to top
Anzeige
21.07.2014, 08:52 (Dieser Beitrag wurde zuletzt bearbeitet: 21.07.2014 08:58 von Lucki.)
Beitrag #7

Lucki Offline
Tech.Exp.2.Klasse
LVF-Team

Beiträge: 7.699
Registriert seit: Mar 2006

LV 2016-18 prof.
1995
DE

01108
Deutschland
RE: Phasenspektrum
(20.07.2014 19:58 )Hamming schrieb:  Ist es aber dann nicht so, dass ich für NaN eigentlich keine Phasenwerte erhalten dürfte?
Da ich aber dennoch Phasenwerte erhalte, sind Im und Re ungleich 0, sondern nur sehr sehr keine Werte.
So habe ich das verstanden, oder liegt bei mir ein Denkfehler vor?

Mein Denkfehler war, dass ich davon ausging, das wäre alles durch die vorangegangenen Beiträge von Cb und mir schon geklärt gewesen. Es wurde ja schon gesagt, das wegen des Qantisierungsrauschens Real-und Imaginärteil nie Null sind, und bei der Phasenberechnung kommt dann irgendeinen Zahl heraus, die aber irrelevant ist und "eigentlich" NaN sein müsste. Soweit klar. Dann aber kamst Du nochmal und schriebst, dass dann "die kleinen Amplitudenwerte so groß werden" (Sicher meinst Du heir die "Phasenwerte") . Es kann natürlich sein, dass bei Division zweier sehr kleiner zufälliger Zahlen ein großes Ergebnis herauskommt. Aber das ist dann auch zufällig und bedeutungslos.
Man sollte jedenfalls die Phasen extrem kleiner Amplituden im Spektrum am besten in einer gesonderten Prozedur auf "NaN" setzen. In verlinkten Beispiel hatte ich das gemacht.
Alle Beiträge dieses Benutzers finden
Diese Nachricht in einer Antwort zitieren to top
21.07.2014, 15:29
Beitrag #8

Hamming Offline
LVF-Neueinsteiger


Beiträge: 4
Registriert seit: Jul 2014

2012 Student Edition
2012
DE



RE: Phasenspektrum
Sehr gut, dann sind wir uns ja einig. :-)

Eine Sache ist mir aber noch unklar:

Nach Recherchen fasse ich das Epsilon als einen Parameter des Rechners auf. Spielt dieser bei der Verwendung von Double überhaupt eine Rolle?
Ensteht nicht der Fehler durch Operationen mit den Double-Werten alleine?

Vielleicht ist die Frage hier etwas Fehl am Platz, aber wenn wir schon dabei sind!?

Vielen Dank für die übrigen Antworten.
Alle Beiträge dieses Benutzers finden
Diese Nachricht in einer Antwort zitieren to top
21.07.2014, 15:55
Beitrag #9

GerdW Offline
______________
LVF-Team

Beiträge: 17.529
Registriert seit: May 2009

LV2019 (LV2021)
1995
DE_EN

10×××
Deutschland
RE: Phasenspektrum
Hallo Hamming,

Zitat:Spielt dieser bei der Verwendung von Double überhaupt eine Rolle?
Ensteht nicht der Fehler durch Operationen mit den Double-Werten alleine?
Epsilon spielt eine Rolle, und man sollte als Programmierer halbwegs darüber informiert sein.

Siehe Links in meiner Signatur…

Alle Beiträge dieses Benutzers finden
Diese Nachricht in einer Antwort zitieren to top
21.07.2014, 16:12 (Dieser Beitrag wurde zuletzt bearbeitet: 21.07.2014 16:39 von Lucki.)
Beitrag #10

Lucki Offline
Tech.Exp.2.Klasse
LVF-Team

Beiträge: 7.699
Registriert seit: Mar 2006

LV 2016-18 prof.
1995
DE

01108
Deutschland
RE: Phasenspektrum
(21.07.2014 15:29 )Hamming schrieb:  Entsteht nicht der Fehler durch Operationen mit den Double-Werten alleine?
Genau so ist es, die Bezeichnung "Maschinengenauigkeit" ist historisch bedingt und hat ihre eigentliche Berechtigung dort, wo die Gleitkommaberechnungen in einem Hardware - Gleitkommaprozessor mit feststehender Genauigkeit ausgeführt werden *). Zu den in Labview benutzten Gleitkommaformaten SGL, DBL und Ext gehören übrigens unterschiedliche Epsilons, auswählbar über Kontextmenü.
Allles Weitere siehe Wikipedia.

*) Man könnte aber auch sagen, die Bezeichnung ist korrekt, denn die Tatsache, das es nicht einfach die "Gleitkommazahl" als solche gibt, sondern die verschiedenen Formate derselben, hängt ja mit der immer begrenzten Rechenfähigkeit des Computers zusammen.
Alle Beiträge dieses Benutzers finden
Diese Nachricht in einer Antwort zitieren to top
30
Antwort schreiben 


Gehe zu: