INFO: Dieses Forum nutzt Cookies...
Cookies sind für den Betrieb des Forums unverzichtbar. Mit der Nutzung des Forums erklärst Du dich damit einverstanden, dass wir Cookies verwenden.

Es wird in jedem Fall ein Cookie gesetzt um diesen Hinweis nicht mehr zu erhalten. Desweiteren setzen wir Google Adsense und Google Analytics ein.


Antwort schreiben 

Probleme mit XY-Darstellung



Wenn dein Problem oder deine Frage geklärt worden ist, markiere den Beitrag als "Lösung",
indem du auf den "Lösung" Button rechts unter dem entsprechenden Beitrag klickst. Vielen Dank!

10.11.2009, 11:50 (Dieser Beitrag wurde zuletzt bearbeitet: 10.11.2009 11:52 von LaMa.)
Beitrag #1

LaMa Offline
LVF-Neueinsteiger


Beiträge: 9
Registriert seit: Oct 2009

8.2.1
-
de

59757
Deutschland
Probleme mit XY-Darstellung
Hallo LVF-Gemeinde,

mit diesem Topic möchte ich ihnen kurz unser Projekt vorstellen und hoffe sie können uns in diesem Zuge bei aufgetretenen Problemen weiterhelfen.

Unsere Aufgabe ist mit Hilfe von Lab-View und der dazugehörigen Instrumentierung (mehr dazu später) eine Diodenkennlinie aufzunehmen und diese in einem XY-Graph anschließend darzustellen.

Die zugehörigen Messvorgänge (Widerstand auslesen, Spannungswerte auslesen) funktionieren soweit. Einbinden der Geräte (über IEC-Bus; Programmierung mit GPIB-USB-A Adapter) war auch kein Problem und die Werte werden auch in das erstellte Array geschrieben. Jedoch macht uns die Verarbeitung mit dem XY-Graph aktuell Probleme.
Haben schon einige Threads hier im Forum durchsucht aber nirgends eine passende Lösung gefunden!

Im Anhang finden sie eine aktuelle Version des VI’s und eine grobe Skizze der Messschaltung mit Instrumentenbezeichnung.
Wir suchen uns schon seid Wochen einen Wolf und finden unseren Fehler nicht. „Betriebsblindheit“ wäre in diesem Fall wohl eine passende Bezeichnung dafür.

Wären sehr dankbar für ein Paar Denkanstöße bzw. Verbesserungsvorschläge.

MfG

Projektgruppe „LaMa“

"Verwendete Messschaltung mit Bezeichnung der Instrumente"
   

"LV-VI >> Benutzte version 8.2.1"

Sonstige .vi  Diode_1.4.2.vi (Größe: 245,34 KB / Downloads: 294)
Alle Beiträge dieses Benutzers finden
Diese Nachricht in einer Antwort zitieren to top
Anzeige
12.11.2009, 20:32
Beitrag #2

unicorn Offline
LVF-Freak
****


Beiträge: 680
Registriert seit: Jul 2009

8.6.1, 2010 - 2012
1994
EN

10xxx
Deutschland
Probleme mit XY-Darstellung
Sind die gemessenen Spannungswert auch wirklich größer Null? Anderenfalls klapp es nicht mit dem Logarithmieren.

Was ist den genau das Próblem mit dem xy-Plot? Sieht man gar keine Daten, oder sehen die Messwerte nicht wie die erwartete Kennlinie aus?
Alle Beiträge dieses Benutzers finden
Diese Nachricht in einer Antwort zitieren to top
13.11.2009, 08:18
Beitrag #3

LaMa Offline
LVF-Neueinsteiger


Beiträge: 9
Registriert seit: Oct 2009

8.2.1
-
de

59757
Deutschland
Probleme mit XY-Darstellung
' schrieb:Sind die gemessenen Spannungswert auch wirklich größer Null? Anderenfalls klapp es nicht mit dem Logarithmieren.

Was ist den genau das Próblem mit dem xy-Plot? Sieht man gar keine Daten, oder sehen die Messwerte nicht wie die erwartete Kennlinie aus?




Ja, die Werte sind definitiv größer Null. Die Werte im ersten Teilarray sind bei 0,1V bis 0,7V und im zweiten 4,0V bis 14,5V.
Das Problem ist, dass gar keine Kennlinie ausgegeben wird.
Alle Beiträge dieses Benutzers finden
Diese Nachricht in einer Antwort zitieren to top
13.11.2009, 08:38
Beitrag #4

SeBa Offline
LVF-Guru
*****


Beiträge: 2.025
Registriert seit: Oct 2008

09SP1 & 10 FDS
2008
DE

65xxx
Deutschland
Probleme mit XY-Darstellung
Bitte einmal das VI ausführen und mit Daten füllen, dann Menü>Bearbeiten>Aktuelle Werte als Standard.
Dann haben wir die Werte der beiden Teilarrays und können euch besser beim Darstellen der Kennlinie helfen.

MfG SeBa

Dieser Beitrag soll weder nützlich, informativ noch lesbar sein.

Er erhebt lediglich den Anspruch dort wo er ungenau ist, wenigstens eindeutig ungenau zu sein.
In Fällen größerer Abweichungen ist es immer der Leser, der sich geirrt hat.

Rette einen Baum!
Diesen Beitrag nur ausdrucken, wenn unbedingt nötig!
Alle Beiträge dieses Benutzers finden
Diese Nachricht in einer Antwort zitieren to top
13.11.2009, 08:38 (Dieser Beitrag wurde zuletzt bearbeitet: 13.11.2009 08:44 von Schwand.)
Beitrag #5

Schwand Offline
LVF-Stammgast
***


Beiträge: 276
Registriert seit: Nov 2007

2014
2006
DE

31789
Deutschland
Probleme mit XY-Darstellung
Hallo,

wenn ich das Build XY Graph anklicke, bekomme ich die Properties. Da steht dann "Clear Data on each call"...vielleicht liegt es daran, mal den Haken wegnehmen?

Grüßle
S.

edit: Wenn ich mir schnell was zusammenklicke, hat das den Haken als Standard...daher wohl eher doch nicht...
Alle Beiträge dieses Benutzers finden
Diese Nachricht in einer Antwort zitieren to top
13.11.2009, 09:05 (Dieser Beitrag wurde zuletzt bearbeitet: 13.11.2009 10:16 von jg.)
Beitrag #6

LaMa Offline
LVF-Neueinsteiger


Beiträge: 9
Registriert seit: Oct 2009

8.2.1
-
de

59757
Deutschland
Probleme mit XY-Darstellung
' schrieb:Bitte einmal das VI ausführen und mit Daten füllen, dann Menü>Bearbeiten>Aktuelle Werte als Standard.
Dann haben wir die Werte der beiden Teilarrays und können euch besser beim Darstellen der Kennlinie helfen.

MfG SeBa

Hallo,

hier ist das aktuelle Projekt, einzige Änderung sind die entfallenden Stop-Taster.
Das Programm läuft selbstständig durch.
Aktuelle Werte sind als Standard vorgegeben.

Ausserdem sehe ich das Problem, das zumindest im zweiten Teilarray immer ca. 5mal die gleichen Werte nacheinander kommen.
Aber gut, dass ist das nähste ProblemTongue

Schonmal vielen Dank für deine Hilfe

MfG
Sebastian
Lv82_img
Sonstige .vi  Diode_1.4.4.vi (Größe: 244,31 KB / Downloads: 320)
Alle Beiträge dieses Benutzers finden
Diese Nachricht in einer Antwort zitieren to top
Anzeige
13.11.2009, 09:58
Beitrag #7

unicorn Offline
LVF-Freak
****


Beiträge: 680
Registriert seit: Jul 2009

8.6.1, 2010 - 2012
1994
EN

10xxx
Deutschland
Probleme mit XY-Darstellung
Setze ein "Transpose Array" vor die Konversion in dynamische Daten.
Zur Zeit werden 64 Kurven mit je einem Wert dargestellt - es soll aber eine Kurve mit 64 Werten dargestellt werden.

Wozu ist überhaupt das 2D-Array für die Spannung und den Strom nötig?
Alle Beiträge dieses Benutzers finden
Diese Nachricht in einer Antwort zitieren to top
13.11.2009, 10:27
Beitrag #8

LaMa Offline
LVF-Neueinsteiger


Beiträge: 9
Registriert seit: Oct 2009

8.2.1
-
de

59757
Deutschland
Probleme mit XY-Darstellung
' schrieb:Setze ein "Transpose Array" vor die Konversion in dynamische Daten.
Da dieses unser erstes LABView projekt ist, haben wir noch etwas Verständnisprobleme.
Ich weiß nicht, was du mit " "Transpose Array" vor die Konversion in dynamische Daten " genau meinst.


' schrieb:Zur Zeit werden 64 Kurven mit je einem Wert dargestellt - es soll aber eine Kurve mit 64 Werten dargestellt werden.
Wie kann ich das Problem beheben?


' schrieb:Wozu ist überhaupt das 2D-Array für die Spannung und den Strom nötig?
Unser Ziel war es, je ein Array für Spannung und Strom zu erzeugen, war dieser Gedankengang falsch?(Blutiger Anfänger)

MfG
Sebastian
Alle Beiträge dieses Benutzers finden
Diese Nachricht in einer Antwort zitieren to top
13.11.2009, 10:36
Beitrag #9

SeBa Offline
LVF-Guru
*****


Beiträge: 2.025
Registriert seit: Oct 2008

09SP1 & 10 FDS
2008
DE

65xxx
Deutschland
Probleme mit XY-Darstellung
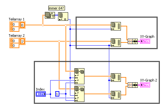
Ich vermute mal mit # of Sampels sollen mehrere Kurven im Array gespeichert werden?

Hier hab ich dir mal ein Bsp. gemacht, wie du aus deinen Teilarrays ein XY-Graph bekommst.

   
Das obere Bsp. wird nur funktionieren, wenn das Array nur eine Spalte enthält... dann ist unicorn's Einwand aber berechtigt...
Das Untere erlaubt das auswählen der Spalte die angezeigt werden soll. Wegen meiner Vermutung mehrerer Kurven pro Array...

Ansonsten will ich noch erwähnen, das die Reihenfolge der Befehlsübermittlung in diesem Konstrukt keinesfalls vorhersagbar ist.
Sollte die Reihenfolge für dich (die Anwendung) keine Rolle spielen, vergiss es.Big Grin
   

Gruß SeBa

PS:
Zum allgemeinen Programmierstil will ich dir/euch noch raten Verbindungen nicht hinter Schleifen ect. zu verlegen. Das mcht den Code sehr unübersichtlich und nicht nachvollziehbar.

Unverständlcih ist für mich auch warum die Messwerte zuerst auf die Platte geschreiben werden, um sie dann später mehrmals wieder auszulesen...

Dieser Beitrag soll weder nützlich, informativ noch lesbar sein.

Er erhebt lediglich den Anspruch dort wo er ungenau ist, wenigstens eindeutig ungenau zu sein.
In Fällen größerer Abweichungen ist es immer der Leser, der sich geirrt hat.

Rette einen Baum!
Diesen Beitrag nur ausdrucken, wenn unbedingt nötig!
Alle Beiträge dieses Benutzers finden
Diese Nachricht in einer Antwort zitieren to top
13.11.2009, 10:39
Beitrag #10

SeBa Offline
LVF-Guru
*****


Beiträge: 2.025
Registriert seit: Oct 2008

09SP1 & 10 FDS
2008
DE

65xxx
Deutschland
Probleme mit XY-Darstellung
' schrieb:Unser Ziel war es, je ein Array für Spannung und Strom zu erzeugen, war dieser Gedankengang falsch?(Blutiger Anfänger)

Nein, der Gedanke ist schon mal gut...

Aber wenn du nur eine Messung in einem Array speicherst, nimmst du ein 1D-Array (bei euch anscheinend der Länge 64). Also lass die "1" bei der 2. Dimension des Arrayinitialisierens weg. Dann hast du ein 1D Array der Länge 64.

Damit kann dein Graph dann auch was anfangen.

Gruß SeBa

Dieser Beitrag soll weder nützlich, informativ noch lesbar sein.

Er erhebt lediglich den Anspruch dort wo er ungenau ist, wenigstens eindeutig ungenau zu sein.
In Fällen größerer Abweichungen ist es immer der Leser, der sich geirrt hat.

Rette einen Baum!
Diesen Beitrag nur ausdrucken, wenn unbedingt nötig!
Alle Beiträge dieses Benutzers finden
Diese Nachricht in einer Antwort zitieren to top
30
Antwort schreiben 


Möglicherweise verwandte Themen...
Themen Verfasser Antworten Views Letzter Beitrag
  Signalabtastung mit 2kHz - Probleme bei der Darstellung!? derTetris 10 11.393 29.05.2007 07:05
Letzter Beitrag: derTetris

Gehe zu: