INFO: Dieses Forum nutzt Cookies...
Cookies sind für den Betrieb des Forums unverzichtbar. Mit der Nutzung des Forums erklärst Du dich damit einverstanden, dass wir Cookies verwenden.

Es wird in jedem Fall ein Cookie gesetzt um diesen Hinweis nicht mehr zu erhalten. Desweiteren setzen wir Google Adsense und Google Analytics ein.


Antwort schreiben 

Suche Maximum im 2.Signal aus Position des 1.Signals



Wenn dein Problem oder deine Frage geklärt worden ist, markiere den Beitrag als "Lösung",
indem du auf den "Lösung" Button rechts unter dem entsprechenden Beitrag klickst. Vielen Dank!

23.04.2008, 14:57
Beitrag #1

Hugin Offline
LVF-Grünschnabel
*


Beiträge: 44
Registriert seit: Apr 2008

9.0
2008
DE

07747
Deutschland
Suche Maximum im 2.Signal aus Position des 1.Signals
Hallo Leute, hab da ein kleines Problemchen.
Und zwar habe ich zwei Signale.Von dem einen Signal habe ich das Max. und dessen Position bestimmt. Nun übergebe ich diese Position an das zweite Signal.
Nun möchte ich von dieser Position aus 25 Samples weiter "laufen"und dazwischen nachschauen ob im 2.Signal in dieser Zeit ein Max existiert.Die Detektierten Max sollen anschließend in ein Array geschrieben werden.

Vielleicht hat von euch einer ne Idee.

PS:Leider hat`s mit dem Bild hochladen nicht funktioniert.
Alle Beiträge dieses Benutzers finden
Diese Nachricht in einer Antwort zitieren to top
Anzeige
23.04.2008, 15:01
Beitrag #2

Xaran Offline
LVF-Gelegenheitsschreiber
**


Beiträge: 200
Registriert seit: Jun 2006

LabView 2009
2006
en

80***
Deutschland
Suche Maximum im 2.Signal aus Position des 1.Signals
' schrieb:PS:Leider hat`s mit dem Bild hochladen nicht funktioniert.

Nutzt Du Firefox? Da klappt es bei mir auch nicht. Zum Hochladen nutz ich immer den IE.
Alle Beiträge dieses Benutzers finden
Diese Nachricht in einer Antwort zitieren to top
23.04.2008, 15:50
Beitrag #3

Y-P Offline
☻ᴥᴥᴥ☻ᴥᴥᴥ☻
LVF-Team

Beiträge: 12.612
Registriert seit: Feb 2006

Developer Suite Core -> LabVIEW 2015 Prof.
2006
EN

71083
Deutschland
Suche Maximum im 2.Signal aus Position des 1.Signals
Bei mir klappt' mit dem Firefox problemlos. Hmm

Gruß Markus

' schrieb:Nutzt Du Firefox? Da klappt es bei mir auch nicht. Zum Hochladen nutz ich immer den IE.

--------------------------------------------------------------------------
Bitte stellt mir keine Fragen über PM, dafür ist das Forum da - andere haben vielleicht auch Interesse an der Antwort !!
--------------------------------------------------------------------------
Alle Beiträge dieses Benutzers finden
Diese Nachricht in einer Antwort zitieren to top
23.04.2008, 22:32
Beitrag #4

Achimedes Offline
LVF-Freak
****


Beiträge: 544
Registriert seit: Aug 2005

2011
2001
DE

72461
Deutschland
Suche Maximum im 2.Signal aus Position des 1.Signals
' schrieb:Bei mir klappt' mit dem Firefox problemlos. Hmm

Gruß Markus

ich hab auch den Firefox.
und kein Problem.

Wer Rechtschreibfehler findet .... darf sie behalten.
Alle Beiträge dieses Benutzers finden
Diese Nachricht in einer Antwort zitieren to top
24.04.2008, 06:45
Beitrag #5

Xaran Offline
LVF-Gelegenheitsschreiber
**


Beiträge: 200
Registriert seit: Jun 2006

LabView 2009
2006
en

80***
Deutschland
Suche Maximum im 2.Signal aus Position des 1.Signals
' schrieb:Hallo Leute, hab da ein kleines Problemchen.
Und zwar habe ich zwei Signale.Von dem einen Signal habe ich das Max. und dessen Position bestimmt. Nun übergebe ich diese Position an das zweite Signal.
Nun möchte ich von dieser Position aus 25 Samples weiter "laufen"und dazwischen nachschauen ob im 2.Signal in dieser Zeit ein Max existiert.Die Detektierten Max sollen anschließend in ein Array geschrieben werden.

Wo nur mein Forefox nicht so will, wie er soll - auf an das ProblemWink

Was genau ist das Problem? Die Bestimmung des Maximums innerhalb der 25 Samples, die Du betrachtest? Oder soll in den 25 Samples ein globales Maximum des Signals existieren?
Alle Beiträge dieses Benutzers finden
Diese Nachricht in einer Antwort zitieren to top
24.04.2008, 07:54
Beitrag #6

Hugin Offline
LVF-Grünschnabel
*


Beiträge: 44
Registriert seit: Apr 2008

9.0
2008
DE

07747
Deutschland
Suche Maximum im 2.Signal aus Position des 1.Signals
Was genau ist das Problem? Die Bestimmung des Maximums innerhalb der 25 Samples, die Du betrachtest? Oder soll in den 25 Samples ein globales Maximum des Signals existieren?
[/quote]

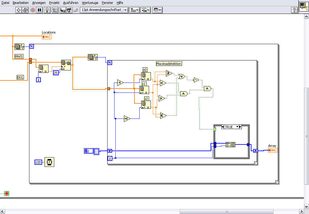
Guten Morgen an alle!

Innerhalb der 25 Samples befindet sich auf dem 2.Signal ein Max. Dessen Position ich bräuchte.Mal umangssprachlich vormuliert, ich sitze auf dem zweiten Signal vor einem Signalkomplex den ich über 25Samples ablaufen möcht und nachschaue finde ich auf dem Weg ein Maximum oder nicht.Wenn ein`s da ist soll dessen Position angegeben werden.Und so springe ich von einem Komplex zum Anderen.
So wie ich es bis jetzt habe wird zwar nach Max. geschaut aber nicht von der Position des Max. vom 1.Signal

PS: Jetzt hat`s auch mit dem Bild geklappt, lag am Dateiformat. Ich hoffe man kann was erkennen.
   
Alle Beiträge dieses Benutzers finden
Diese Nachricht in einer Antwort zitieren to top
Anzeige
24.04.2008, 08:52
Beitrag #7

Xaran Offline
LVF-Gelegenheitsschreiber
**


Beiträge: 200
Registriert seit: Jun 2006

LabView 2009
2006
en

80***
Deutschland
Suche Maximum im 2.Signal aus Position des 1.Signals
Also wenn Du die Position des Maximums des 1. Signals hast, dann kannst Du doch diesen Index nehmen, und vom 2.Signal von dieser Position aus 25 Samples ausschneiden, die Du dann seperat betrachtest?
Alle Beiträge dieses Benutzers finden
Diese Nachricht in einer Antwort zitieren to top
24.04.2008, 09:16
Beitrag #8

Hugin Offline
LVF-Grünschnabel
*


Beiträge: 44
Registriert seit: Apr 2008

9.0
2008
DE

07747
Deutschland
Suche Maximum im 2.Signal aus Position des 1.Signals
' schrieb:Also wenn Du die Position des Maximums des 1. Signals hast, dann kannst Du doch diesen Index nehmen, und vom 2.Signal von dieser Position aus 25 Samples ausschneiden, die Du dann seperat betrachtest?

:wall:Hab noch nicht soviel LV-Erfahrung, könntest du das Ausschneiden etwas näher erklären.
Alle Beiträge dieses Benutzers finden
Diese Nachricht in einer Antwort zitieren to top
24.04.2008, 09:21
Beitrag #9

Xaran Offline
LVF-Gelegenheitsschreiber
**


Beiträge: 200
Registriert seit: Jun 2006

LabView 2009
2006
en

80***
Deutschland
Suche Maximum im 2.Signal aus Position des 1.Signals
Ich würd das VI "Teilarray" (engl: "Array Subset") nutzen. Das Eingangsarray wäre in diesem Fall das zweite Signal, der Index die Position des Maximums im ersten Signal und die Länge die gewünschten 25 Samples.
Alle Beiträge dieses Benutzers finden
Diese Nachricht in einer Antwort zitieren to top
24.04.2008, 10:32
Beitrag #10

Hugin Offline
LVF-Grünschnabel
*


Beiträge: 44
Registriert seit: Apr 2008

9.0
2008
DE

07747
Deutschland
Suche Maximum im 2.Signal aus Position des 1.Signals
' schrieb:Ich würd das VI "Teilarray" (engl: "Array Subset") nutzen. Das Eingangsarray wäre in diesem Fall das zweite Signal, der Index die Position des Maximums im ersten Signal und die Länge die gewünschten 25 Samples.

Vielen Dank Xaran, die Detektion klappt prima.

Allerdings tat sich jetzt noch ein anderes Problem auf, vielleicht hast du da auch noch ne gute Idee.(Manchmal hat man irgendwie ein Brett vorm Kopf und kommt einfach nicht weiter, obwohl die Lösung so nah liegt)
Ich detektiere jetzt die Max. allerdings (logischerweise) mit dem Index der Schleife für die 25 Sample.Wie bekomme ich das hin, dass mir die Max. zu den Indexen des 2.Signals angezeigt werden.
Ich müste ein Array erstellen wo die detektieren Max. drin liegen, zur zugehörigen Sampleposition auf dem 2.Signal.

Hab nochmal ein Bild von meinem jetzigen Stand hochgeladen
   
Alle Beiträge dieses Benutzers finden
Diese Nachricht in einer Antwort zitieren to top
Antwort schreiben 


Möglicherweise verwandte Themen...
Themen Verfasser Antworten Views Letzter Beitrag
  Motorsteuerung (VCP) Erfassung Geschwindigkeit und Position JanM 2 4.242 15.06.2021 07:48
Letzter Beitrag: GerdW
  RPM Messung über Drehgeber Position RobinDR 3 5.111 19.11.2016 16:13
Letzter Beitrag: GerdW
  Schieberegler - Maximum sumsi 3 6.121 24.08.2015 10:44
Letzter Beitrag: sumsi
  Polling von Curser-Position in Waveform Graph vermeiden UFPhC 11 11.394 16.10.2014 12:00
Letzter Beitrag: Trinitatis
  Cursor-Position einlesen unbekannt 1 4.482 30.03.2014 17:40
Letzter Beitrag: Trinitatis
  Startwert eines kontinuierlichen Signals setzen redhand 23 19.809 03.12.2013 09:01
Letzter Beitrag: th13

Gehe zu: