INFO: Dieses Forum nutzt Cookies...
Cookies sind für den Betrieb des Forums unverzichtbar. Mit der Nutzung des Forums erklärst Du dich damit einverstanden, dass wir Cookies verwenden.

Es wird in jedem Fall ein Cookie gesetzt um diesen Hinweis nicht mehr zu erhalten. Desweiteren setzen wir Google Adsense und Google Analytics ein.


Antwort schreiben 

Unbekanntes Problem bei der Exe-Erstellung



Wenn dein Problem oder deine Frage geklärt worden ist, markiere den Beitrag als "Lösung",
indem du auf den "Lösung" Button rechts unter dem entsprechenden Beitrag klickst. Vielen Dank!

18.10.2008, 12:33
Beitrag #1

Honeygirl24 Offline
LVF-Gelegenheitsschreiber
**


Beiträge: 169
Registriert seit: Jan 2008

8.5 , 8,6 , 2009, 2010
2007
de

90461
Deutschland
Unbekanntes Problem bei der Exe-Erstellung
Hallo,

ich hoffe ihr könnt mir da weiterhelfen.
Ich erstelle einen Exe aus meinem LabVIEW-Programm und er gibt mir folgende Fehlermeldung:

LabVIEW cannot find a file that is a dependency of a Startup, Exported, or Always Included VI.

File Not Found: .

The missing file might be referenced by one of the libraries included in the build or by the file - HauptVI.vi. To fix this issue:

- Open all Startup, Exported, or Always Included VIs, recompile them (CTRL+SHIFT Click the Run arrow) and save them to update their dependencies.



Ich verstehe nicht was das Problem ist. Was "Always Included" ist, dachte ich es hinzugefügt zu haben.

Vielen Dank im voraus,

mfg
yesim
Alle Beiträge dieses Benutzers finden
Diese Nachricht in einer Antwort zitieren to top
18.10.2008, 12:48 (Dieser Beitrag wurde zuletzt bearbeitet: 18.10.2008 12:48 von Y-P.)
Beitrag #2

Y-P Offline
☻ᴥᴥᴥ☻ᴥᴥᴥ☻
LVF-Team

Beiträge: 12.612
Registriert seit: Feb 2006

Developer Suite Core -> LabVIEW 2015 Prof.
2006
EN

71083
Deutschland
Unbekanntes Problem bei der Exe-Erstellung
Hallo,

hier ist etwas von der NI-Homepage:

Workaround—The missing file might be referenced by a library included in the build, or by another file. To fix the issue:

* Open all Startup, Exported, or Always Included VIs. If no subVIs are missing, recompile the VIs (CTRL+SHIFT Click the Run arrow) and save them to update their dependencies.
* Open all libraries included in the build and verify the existence and locations of referenced files. Also, try building with the additional exclusion option, Remove unused members of project libraries, checked.


Und hier ist auch noch was von NI.

Gruß Markus

--------------------------------------------------------------------------
Bitte stellt mir keine Fragen über PM, dafür ist das Forum da - andere haben vielleicht auch Interesse an der Antwort !!
--------------------------------------------------------------------------
Alle Beiträge dieses Benutzers finden
Diese Nachricht in einer Antwort zitieren to top
18.10.2008, 12:49
Beitrag #3

jg Offline
CLA & CLED
LVF-Team

Beiträge: 15.864
Registriert seit: Jun 2005

20xx / 8.x
1999
EN

Franken...
Deutschland
Unbekanntes Problem bei der Exe-Erstellung
Verwendest du in deinem Programm irgendwelche dynamisch aufgerufenen VI's? Du musst du bei der EXE-Erstellung selber von Hand hinzufügen, unter den "Always Included Files".

Verwendest du zufällig das Office Toolkit? Ich meine, da gibt es auch Ärger, wenn man die passenden Files nicht von Hand hinzufügt.

Gruß, Jens

Wer die erhabene Weisheit der Mathematik tadelt, nährt sich von Verwirrung. (Leonardo da Vinci)

!! BITTE !! stellt mir keine Fragen über PM, dafür ist das Forum da - andere haben vielleicht auch Interesse an der Antwort!

Einführende Links zu LabVIEW, s. GerdWs Signatur.
Alle Beiträge dieses Benutzers finden
Diese Nachricht in einer Antwort zitieren to top
18.10.2008, 12:54
Beitrag #4

Honeygirl24 Offline
LVF-Gelegenheitsschreiber
**


Beiträge: 169
Registriert seit: Jan 2008

8.5 , 8,6 , 2009, 2010
2007
de

90461
Deutschland
Unbekanntes Problem bei der Exe-Erstellung
' schrieb:Hallo,

hier ist etwas von der NI-Homepage:

Workaround—The missing file might be referenced by a library included in the build, or by another file. To fix the issue:

* Open all Startup, Exported, or Always Included VIs. If no subVIs are missing, recompile the VIs (CTRL+SHIFT Click the Run arrow) and save them to update their dependencies.
* Open all libraries included in the build and verify the existence and locations of referenced files. Also, try building with the additional exclusion option, Remove unused members of project libraries, checked.


Und hier ist auch noch was von NI.

Gruß Markus


Habe ich es richtig verstanden...Soll ich die static refernces durch dynamische ersetzen?

Nicht zu vergessen ist, dass ich eine von mir erstellte Bibliothek *.lvlib ( mit Visual Studio 2008 in C implementiert) in meinem Programm verwende.
Kann das Problem vielleicht daher liegen??

vlg
yesim
Alle Beiträge dieses Benutzers finden
Diese Nachricht in einer Antwort zitieren to top
18.10.2008, 13:00
Beitrag #5

Honeygirl24 Offline
LVF-Gelegenheitsschreiber
**


Beiträge: 169
Registriert seit: Jan 2008

8.5 , 8,6 , 2009, 2010
2007
de

90461
Deutschland
Unbekanntes Problem bei der Exe-Erstellung
' schrieb:Verwendest du in deinem Programm irgendwelche dynamisch aufgerufenen VI's? Du musst du bei der EXE-Erstellung selber von Hand hinzufügen, unter den "Always Included Files".

Verwendest du zufällig das Office Toolkit? Ich meine, da gibt es auch Ärger, wenn man die passenden Files nicht von Hand hinzufügt.

Gruß, Jens

Ich weiß nicht, was du mit Office Toolkit meinst. Aber wenn ich es richtig verstanden habe.
Ein Teil meines DLLs erstellt mir vorinitialisierte CSV-Files. Die Anzahl dieser Files wird durch LabVIEW als Parameter eingegeben. Dementsprechend erzeugt er mir die Dateien.
Alle Beiträge dieses Benutzers finden
Diese Nachricht in einer Antwort zitieren to top
18.10.2008, 13:18
Beitrag #6

jg Offline
CLA & CLED
LVF-Team

Beiträge: 15.864
Registriert seit: Jun 2005

20xx / 8.x
1999
EN

Franken...
Deutschland
Unbekanntes Problem bei der Exe-Erstellung
' schrieb:Nicht zu vergessen ist, dass ich eine von mir erstellte Bibliothek *.lvlib ( mit Visual Studio 2008 in C implementiert) in meinem Programm verwende.
Denke eher nicht. Wenn du VIs in deiner Applikation hast, die eine externe DLL aufrufen, dann erkennt LV das und sucht sich zur Erstellung der exe diese DLL. Üblicherweise wird sie auch in einen entsprechenden Pfad mitkopiert.

' schrieb:Ich weiß nicht, was du mit Office Toolkit meinst. Aber wenn ich es richtig verstanden habe.
Ein Teil meines DLLs erstellt mir vorinitialisierte CSV-Files. Die Anzahl dieser Files wird durch LabVIEW als Parameter eingegeben. Dementsprechend erzeugt er mir die Dateien.
Ich meine das hier:
http://sine.ni.com/nips/cds/view/p/lang/de/nid/5769
Das ist ein zusätzliches Toolkit von NI, kostet auch ein paar Euros.
csv-Files sind ja erst mal "stinknormale" ASCII-Files, hat nichts mit MS Office zu tun. Und dass deine DLL da was macht, sollte auch kein Problem sein.

Es läuft also erstmal darauf raus, hast du irgendwo dynamisch aufgerufene VIs (soll heißen verwendest du Call by Reference Nodes, um Sub-VIs aufzurufen?):
   

Gruß, Jens

Wer die erhabene Weisheit der Mathematik tadelt, nährt sich von Verwirrung. (Leonardo da Vinci)

!! BITTE !! stellt mir keine Fragen über PM, dafür ist das Forum da - andere haben vielleicht auch Interesse an der Antwort!

Einführende Links zu LabVIEW, s. GerdWs Signatur.
Alle Beiträge dieses Benutzers finden
Diese Nachricht in einer Antwort zitieren to top
Anzeige
18.10.2008, 13:41
Beitrag #7

Honeygirl24 Offline
LVF-Gelegenheitsschreiber
**


Beiträge: 169
Registriert seit: Jan 2008

8.5 , 8,6 , 2009, 2010
2007
de

90461
Deutschland
Unbekanntes Problem bei der Exe-Erstellung
OK. Das Office Toolkit verwende ich schon mal nicht.

Ich habe fast überall Statische VI Reference verwendet. An einigen Stellen auch den VI-Server "This VI"
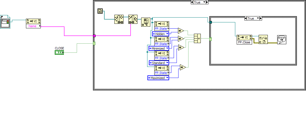
Dazu lade ich ein Bild hoch, in dem man es genau sehen kann, welche Referenzen ich verwende.


Angehängte Datei(en) Thumbnail(s)
   
Alle Beiträge dieses Benutzers finden
Diese Nachricht in einer Antwort zitieren to top
18.10.2008, 13:57
Beitrag #8

Honeygirl24 Offline
LVF-Gelegenheitsschreiber
**


Beiträge: 169
Registriert seit: Jan 2008

8.5 , 8,6 , 2009, 2010
2007
de

90461
Deutschland
Unbekanntes Problem bei der Exe-Erstellung
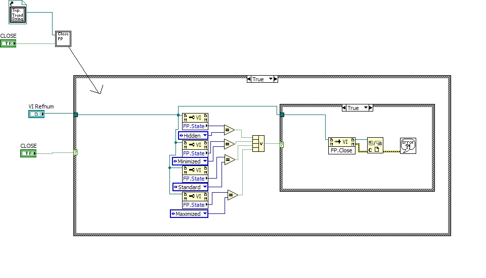
Habe ein Fehler festgestellt.

Hier die verbesserte Version.

lg


Angehängte Datei(en) Thumbnail(s)
   
Alle Beiträge dieses Benutzers finden
Diese Nachricht in einer Antwort zitieren to top
18.10.2008, 15:00
Beitrag #9

Honeygirl24 Offline
LVF-Gelegenheitsschreiber
**


Beiträge: 169
Registriert seit: Jan 2008

8.5 , 8,6 , 2009, 2010
2007
de

90461
Deutschland
Unbekanntes Problem bei der Exe-Erstellung
' schrieb:Hallo,

hier ist etwas von der NI-Homepage:

Workaround—The missing file might be referenced by a library included in the build, or by another file. To fix the issue:

* Open all Startup, Exported, or Always Included VIs. If no subVIs are missing, recompile the VIs (CTRL+SHIFT Click the Run arrow) and save them to update their dependencies.
* Open all libraries included in the build and verify the existence and locations of referenced files. Also, try building with the additional exclusion option, Remove unused members of project libraries, checked.


Und hier ist auch noch was von NI.

Gruß Markus

Hey Markus,

ich danke dir sehr für die nützlichen Infos...
es hat geholfen und meine EXE läuft
Tupta

Vielen Vielen Dank
lg
yesim
Alle Beiträge dieses Benutzers finden
Diese Nachricht in einer Antwort zitieren to top
30
Antwort schreiben 


Gehe zu: