INFO: Dieses Forum nutzt Cookies...
Cookies sind für den Betrieb des Forums unverzichtbar. Mit der Nutzung des Forums erklärst Du dich damit einverstanden, dass wir Cookies verwenden.

Es wird in jedem Fall ein Cookie gesetzt um diesen Hinweis nicht mehr zu erhalten. Desweiteren setzen wir Google Adsense und Google Analytics ein.


Antwort schreiben 

Wer kann und möchte mir weiterhelfen?



Wenn dein Problem oder deine Frage geklärt worden ist, markiere den Beitrag als "Lösung",
indem du auf den "Lösung" Button rechts unter dem entsprechenden Beitrag klickst. Vielen Dank!

31.08.2008, 15:40
Beitrag #1

casio Offline
LVF-Grünschnabel
*


Beiträge: 11
Registriert seit: Aug 2008

8.2
2008
de

20537
Deutschland
Wer kann und möchte mir weiterhelfen?
Hallo liebe LabVIEW-Freunde!
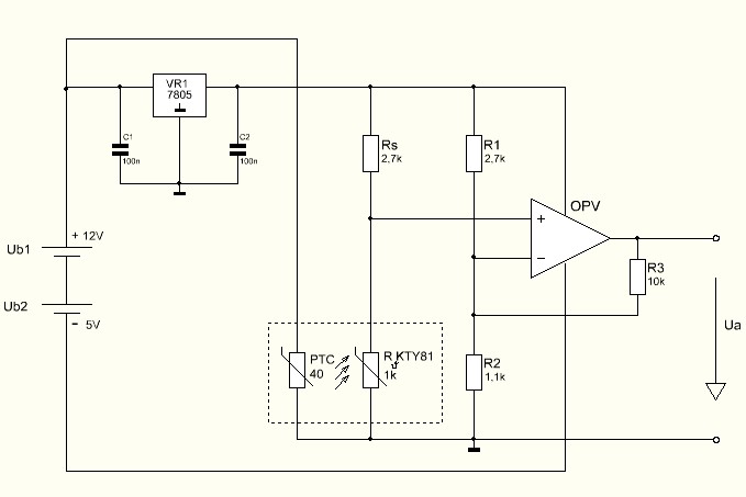
Ich möchte ein Programm schreiben mit dem man die Temperatur (Intervall soll zwischen 25°C und 60°C liegen) regulieren kann. Die elektr. Schaltung dafür habe ich bereits fertig aufgebaut. Sie besteht aus einer Brückenschaltung mit einem nicht-invertierenden OP-Verstärker. Als Temperatursensor habe ich den KTY81 gewählt (ist ein PTC-Sensor - also je höher die Temp. steigt, desto höher sein Innenwiderstand, desto höher die an ihm abfallende Spannung), da er billig ist und für meine Zwecke voll ausreicht. Die Wärmezufuhr erhält mein Sensor über eine kleine Heizfolie (welche aus der gleichen Quelle mit 5 Volt Gleichspannung versorgt wird, wie der Rest der Schaltung). Die Schaltung bewirkt letztlich, dass die Ausgangsspannung am OP-Verstärker direkt proportional abhängig von der abgegebenen Temperatur der Heizfolie ist. Dieses Ausgangsspannungssignal wird nun über eine Messkarte (Frage: wäre hier ein analoger oder digitaler Port sinnvoller??) in einen PC gegeben. Das LabVIEW-Programm soll nun die Aufgabe haben, ab einer gewissen Untergrenze (nämlich 25°C - entspricht 0 V Ausgangsspannung) die Heizfolie quasi "anzuschalten", also durch die 5 Volt Gleichspannung aufzuheizen und bis zu einer gewissen Obergrenze (damit sind die 60°C gemeint - diese entsprechen bei meiner Messreihe 5,4 V Ausgangsspannung) die Folie wieder "auszuschalten". Hier noch schnell ein paar Eckdaten:
- Die Ausgangsspannung berechnet sich wie folgt: Ua = 20 * ( U(kty) - 1,35 V ):
- 25°C ~ 0 V Ausgangsspannung
30°C ~ 0,8 V "
40°C ~ 2,4 V "
50°C ~ 4 V "
60°C ~ 5,4 V "

...soviel zur Hardware!

Da ich das ganze erst mal rein softwaretechnisch fertig programmieren wollte, dachte ich daran zuerst eine virtuelle Spannungsquelle zu erstellen, die konstant 5 Volt abgibt (da fängt für mich als LabVIEW-Laie das Problem nämlich schon an – wie erstelle ich die denn??).
Der Spannungsabfall U(kty) am Sensor ändert sich in meiner elektr. Schaltung in Abhängigkeit von der Widerstandsänderung. Dieser ist wie folgt definiert: U(kty) = 5 V * ( R(kty) / ( R(kty) + 2,7 kohm )). Da die Änderung des Widerstandes abhängig von der Temperatur ist, ergab eine von mir gemachte kleine Messreihe:
- 25°C ~ 1,35 V
30°C ~ 1,39 V
40°C ~ 1,47 V
50°C ~ 1,55 V
60°C ~ 1,62 V
Wer kann mir ein paar wertvolle Tipps geben, wie das Programm nun am sinnvollsten aufzubauen wäre. Ich hatte unter anderem auch an eine visuelle Anzeige des Temperaturverlaufes (das die Heizfolie abstrahlt) gedacht. Wäre das einfach zu programmieren?
Über jede Hilfe bin ich sehr dankbar!!!
Ps: Bin Benutzer der LV-Version 8.2
Alle Beiträge dieses Benutzers finden
Diese Nachricht in einer Antwort zitieren to top
Anzeige
01.09.2008, 12:11
Beitrag #2

MikeS81 Offline
LVF-Gelegenheitsschreiber
**


Beiträge: 231
Registriert seit: Aug 2008

8.5
2005
de_en

81xxx
Deutschland
Wer kann und möchte mir weiterhelfen?
Hallo casio,
also möchtest du jetzt erst einmal alles simulieren? Oder nur erst die Spannungsquelle. Da du die Formel schon hast, erzeuge eine Schleife, ein Control für den Widerstand und eine Ausgabe. Zwischendrin füge die Berechnung ein.
Welche Hardware möchtest du den später einmal verwenden?

Mike
Alle Beiträge dieses Benutzers finden
Diese Nachricht in einer Antwort zitieren to top
01.09.2008, 14:52
Beitrag #3

casio Offline
LVF-Grünschnabel
*


Beiträge: 11
Registriert seit: Aug 2008

8.2
2008
de

20537
Deutschland
Wer kann und möchte mir weiterhelfen?
Hallo Mike!
Vielen Dank erstmal für deinen Tipp. Werde das mal so ausprobieren. Kann dir, wenn du möchtest, bei gelegenheit eine erste Version meines Programmes schicken. Zur Hardwarefrage: Hatte mir das so überlegt, dass ich mit einem kleinen Netzspannungsgerät die 5 Volt (über den Hardwareassistenten) mit Hilfe einer Messkarte als Eingangssignal reingebe... und die variable Ausgangsspannung (nach durchlaufen des Programmes) als Ausgangssignal wieder ausgebe um damit letztlich die Spannungsquelle "anzusteuern". Oder mach ich da einen gedanklich-logischen Fehler und das wird so nicht funktionieren?
Ich kann ja mal eine Zeichnung meiner elektr. Schaltung mit anfügen.

Grüße Oliver


Angehängte Datei(en) Thumbnail(s)
   
Alle Beiträge dieses Benutzers finden
Diese Nachricht in einer Antwort zitieren to top
01.09.2008, 15:44
Beitrag #4

Kvasir Offline
LVF-Freak
****


Beiträge: 642
Registriert seit: May 2006

10
2004
DE_EN

0000
Oesterreich
Wer kann und möchte mir weiterhelfen?
Hallo Casio,

also so ganz ist mir noch nicht klar, was du machen willst.

Du willst die Temperatur regeln? Soll das nun deine Schaltung machen, oder ein (P-Regler?) im Programm? Wenn das die Schaltung macht, wofür benötigst du denn dann überhaupt die Software? Nur zum einstellen des Regelpunktes?

Prinzipiell haben eigentlich alle Messkarten einen Pin mit 5V DC. Du brauchst dann deiner Beschreibung nach gar kein Netzgerät mehr. Ich würde auf jeden Fall eine analoge Karte nehmen - kommt ja nirgends etwas digitales vor bei dir.

Warum willst du überhaupt die 5V als Eingang über die Messkarte reingeben. Wenn das immer 5V sind, kannst du sie ja gleich als Konstante angeben, ohne die Hardware anzuschalten.
Aber wie gesagt ist mir überhaupt noch nicht ganz klar, was du nun hardwaretechnisch (also mit deiner Schaltung) und was du mit dem Programm steuern willst.

Grüße

A few weeks of developement and testing can save a WHOLE afternoon in the library!
Alle Beiträge dieses Benutzers finden
Diese Nachricht in einer Antwort zitieren to top
03.09.2008, 13:09
Beitrag #5

casio Offline
LVF-Grünschnabel
*


Beiträge: 11
Registriert seit: Aug 2008

8.2
2008
de

20537
Deutschland
Wer kann und möchte mir weiterhelfen?
Hallo Mike..
ich gebe dir mal eine konkrete Beschreibung wie ich mir die Funktionsweise meiner programm-gesteuerten Schaltung vorstelle:
-> LabVIEW gibt der (Hardware)-Schaltung ein Signal raus um die Heizfolie "anzuschalten" - diese muss übrigens mit 12 Volt Spannung betrieben werden, hatte ich ganz vergessen zu erwähnen (kann man aber in der elektr. Schaltskizze erkennen)
-> der Temperatursensor wird daraufhin wärmer und (sein Innenwiderstand steigt) die an ihm abfallende Spannung größer - der Rest der elektr. Schaltung wird wie gesagt nur mit 5 Volt Spannung betrieben
-> die (verstärkte) Ausgangsspannung der Schaltung, die LabVIEW permanent messen tut, soll ab ca. 5,4 Volt ~ 60°C als Triggersignal dazu dienen, das LabVIEW-Programm zu starten, welches für das "An-und Auschalten" der Heizfolie zuständig ist, um in diesem Fall hier jetzt die Heizfolie "auszuschalten"
-> wenn die (durch LabVIEW) gemessene Ausgangsspannung unter einen gewissen Wert fällt (bei mir wäre das etwas über 0 Volt), soll LabVIEW bzw. das Programm die Heizfolie wieder "anschalten"
-> das ganze ist quasi als Regelkreislauf gedacht:
- es wird zu kalt: Achtung! Heizfolie anschalten
- es wird zu heiß: Achtung! Heizfolie ausschalten

-> könnte man das ganze über einen PR-Regler machen?? ("PR steht für "Power-Reset"?!)
-> eigentlich bräuchte ich doch zwei Programme: eines um die Heizfolie an-und auszuschalten und ein zweites zur ständigen Überwachung bzw. Mesung der Ausgangsspannung oder?
-> wie simuliert man denn am besten eine 12 Volt bzw. 5 Volt-Gleichspannung?

Danke für deine Hilfe...

Grüße casio!
Alle Beiträge dieses Benutzers finden
Diese Nachricht in einer Antwort zitieren to top
30
Antwort schreiben 


Gehe zu: