INFO: Dieses Forum nutzt Cookies...
Cookies sind für den Betrieb des Forums unverzichtbar. Mit der Nutzung des Forums erklärst Du dich damit einverstanden, dass wir Cookies verwenden.

Es wird in jedem Fall ein Cookie gesetzt um diesen Hinweis nicht mehr zu erhalten. Desweiteren setzen wir Google Adsense und Google Analytics ein.


Antwort schreiben 

XY-Graph / Ausgleichsgerade & Standardabweichung



Wenn dein Problem oder deine Frage geklärt worden ist, markiere den Beitrag als "Lösung",
indem du auf den "Lösung" Button rechts unter dem entsprechenden Beitrag klickst. Vielen Dank!

09.04.2009, 11:48
Beitrag #21

jg Offline
CLA & CLED
LVF-Team

Beiträge: 15.864
Registriert seit: Jun 2005

20xx / 8.x
1999
EN

Franken...
Deutschland
XY-Graph / Ausgleichsgerade & Standardabweichung
' schrieb:Wie ich Eingangs beschrieben habe, funktioniert das eben nicht, da die Linien zwischen den zeitlich beieinanderliegenden Messpunkten erzeugt werden. Da die Messpunkte aber random im Messbereich gesetzt werden, sieht das ganze sehr sehr wild aus. Der Ipload zeigt das auch schoen.
In welcher Art liegt ein Plot bei dir vor? Als Cluster von 2 1D-Arrays, oder als Array von Punkten, wobei jeder Punkt aus einem Cluster von x- und y-Wert besteht?

Im zweiten Fall sollte es per "Sort 1D-Array" sehr einfach möglich sein, die Reihenfolge der Punkte zu sortieren.

Im ersten Fall ist das Sortieren sicher auch möglich, aber mit etwas mehr Aufwand. Bei den OpenG-Tools gibt es unter den Array-Funktionen aber auch schon die passenden Hilfsmittel dafür.

Gruß, Jens

Wer die erhabene Weisheit der Mathematik tadelt, nährt sich von Verwirrung. (Leonardo da Vinci)

!! BITTE !! stellt mir keine Fragen über PM, dafür ist das Forum da - andere haben vielleicht auch Interesse an der Antwort!

Einführende Links zu LabVIEW, s. GerdWs Signatur.
Alle Beiträge dieses Benutzers finden
Diese Nachricht in einer Antwort zitieren to top
Anzeige
09.04.2009, 12:17 (Dieser Beitrag wurde zuletzt bearbeitet: 09.04.2009 13:23 von Lucki.)
Beitrag #22

Lucki Offline
Tech.Exp.2.Klasse
LVF-Team

Beiträge: 7.699
Registriert seit: Mar 2006

LV 2016-18 prof.
1995
DE

01108
Deutschland
XY-Graph / Ausgleichsgerade & Standardabweichung
' schrieb:Bisher habe ich mir die Ausgleichsgerade über den Ausgang "best linear fit" des vis "linear fit" erzeugen lassen. Ich sehe jetzt aber keinen Weg das Problem mit der Geraden zu lösen insoweit wuerde ich nach Eurer Zustimmung sozusagen:)mir aus den Koeffizienten ne neue Kurve ausrechnen lassen und dann drüberlegen.

Zum Anzeigen der Kurve gibt es 2 Möglichkeiten
a) Wie Jens schon vor mir schrieb: Sortieren der Punkte.
Das geht ganz einfach mit der Funktion "1D Array sortieren". Man muß allerdings in der Hilfe das Kleingedruckte gelesen haben:
Wenn Array ein Array aus Clustern ist, werden die Elemente durch Vergleich der ersten Elemente sortiert.
Damit das effektiv funktiionert, muß man die Daten für den XY-Graph anders aufbereiten:
Nicht: Cluster mit X-und Y-Array
Sondern: Array of Points. Wobei Point = Cluster mit X- und Y Wert.

   

b) Wie Markus schon exerziert hat: Berechnen der Kurve. Es gibt auch fertige Funktionen für Funktionsplots nach Formeleingabe. Beispiel:

   
Alle Beiträge dieses Benutzers finden
Diese Nachricht in einer Antwort zitieren to top
09.04.2009, 12:35
Beitrag #23

jg Offline
CLA & CLED
LVF-Team

Beiträge: 15.864
Registriert seit: Jun 2005

20xx / 8.x
1999
EN

Franken...
Deutschland
XY-Graph / Ausgleichsgerade & Standardabweichung
' schrieb:Nicht: Cluster mit X-und Y-Array
Doch, wie schon gesagt, mit OpenG ganz einfach:
   

Gruß, Jens

Wer die erhabene Weisheit der Mathematik tadelt, nährt sich von Verwirrung. (Leonardo da Vinci)

!! BITTE !! stellt mir keine Fragen über PM, dafür ist das Forum da - andere haben vielleicht auch Interesse an der Antwort!

Einführende Links zu LabVIEW, s. GerdWs Signatur.
Alle Beiträge dieses Benutzers finden
Diese Nachricht in einer Antwort zitieren to top
09.04.2009, 13:30 (Dieser Beitrag wurde zuletzt bearbeitet: 09.04.2009 13:31 von Lucki.)
Beitrag #24

Lucki Offline
Tech.Exp.2.Klasse
LVF-Team

Beiträge: 7.699
Registriert seit: Mar 2006

LV 2016-18 prof.
1995
DE

01108
Deutschland
XY-Graph / Ausgleichsgerade & Standardabweichung
' schrieb:Doch, wie schon gesagt, mit OpenG ganz einfach:
Ja, immer dies Missverständisse. Ich wollte Dir ja gar nicht widersprechen, sondern nur beschreiben, wie es ohne OpenG auch geht. Hätte das in einem halben Satz noch rüberbringen sollen.
Gruß Ludwig
Alle Beiträge dieses Benutzers finden
Diese Nachricht in einer Antwort zitieren to top
09.04.2009, 15:02
Beitrag #25

AndiMz Offline
LVF-Grünschnabel
*


Beiträge: 20
Registriert seit: Sep 2005

8.6
2002
kA

55122
Deutschland
XY-Graph / Ausgleichsgerade & Standardabweichung
Vielen vielen Dank. Ich konnte es mit OpenG lösen. Schöne OsternSmile
Webseite des Benutzers besuchen Alle Beiträge dieses Benutzers finden
Diese Nachricht in einer Antwort zitieren to top
09.04.2009, 15:22
Beitrag #26

ImExPorty Offline
LVF-Freak
****


Beiträge: 572
Registriert seit: Jan 2008

8.6
2001
kA

65934
Deutschland
XY-Graph / Ausgleichsgerade & Standardabweichung
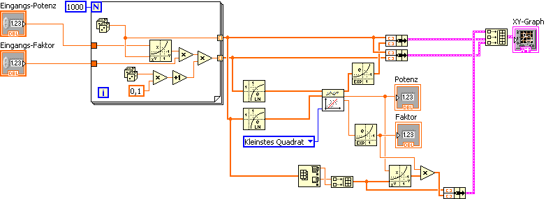
Auch wenn mal wieder zu spät (wie in letzter Zeit immer Denknach) hätte ich da noch etwas:
   

   

Lv85_img
Sonstige .vi  Doppelt_ln_Anpassung_lv85.vi (Größe: 48,49 KB / Downloads: 290)

1 Postingempfehlungen, 2 Motivation
Fragen und Anpassungswünsche per PM werden, gegen Rechnungsstellung gerne beantwortet und realisiert ....wenn's dann doch kostenlos sein soll... bitte hier im LVF unter Berücksichtigung der voranstehenden Links posten.
Webseite des Benutzers besuchen Alle Beiträge dieses Benutzers finden
Diese Nachricht in einer Antwort zitieren to top
Anzeige
Antwort schreiben 


Möglicherweise verwandte Themen...
Themen Verfasser Antworten Views Letzter Beitrag
  Average/Mittlung - Anzeige eine Mittelwertkurve mit Standardabweichung Otti 7 8.110 20.09.2012 12:58
Letzter Beitrag: Otti

Gehe zu: