INFO: Dieses Forum nutzt Cookies...
Cookies sind für den Betrieb des Forums unverzichtbar. Mit der Nutzung des Forums erklärst Du dich damit einverstanden, dass wir Cookies verwenden.

Es wird in jedem Fall ein Cookie gesetzt um diesen Hinweis nicht mehr zu erhalten. Desweiteren setzen wir Google Adsense und Google Analytics ein.


Antwort schreiben 

XY Plot erstellen



Wenn dein Problem oder deine Frage geklärt worden ist, markiere den Beitrag als "Lösung",
indem du auf den "Lösung" Button rechts unter dem entsprechenden Beitrag klickst. Vielen Dank!

16.06.2008, 14:10
Beitrag #1

eg Offline
LVF-SeniorMod


Beiträge: 3.868
Registriert seit: Nov 2005

2016
2003
kA

66111
Deutschland
XY Plot erstellen
Hallo

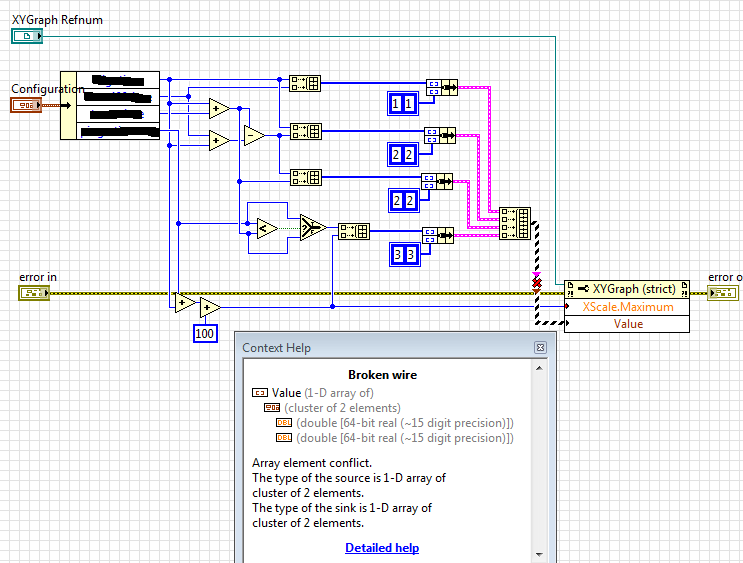
Kann mir bitte jemand sag was ich hier falsch mache?

Danke


Angehängte Datei(en) Thumbnail(s)
   

Webseite des Benutzers besuchen Alle Beiträge dieses Benutzers finden
Diese Nachricht in einer Antwort zitieren to top
Anzeige
16.06.2008, 14:24 (Dieser Beitrag wurde zuletzt bearbeitet: 16.06.2008 14:27 von eg.)
Beitrag #2

eg Offline
LVF-SeniorMod


Beiträge: 3.868
Registriert seit: Nov 2005

2016
2003
kA

66111
Deutschland
XY Plot erstellen
Sorry, habe es schon. Meine Referenz war Strikt, habe es auf normal geändert, jetzt geht es.

Ups, geht doch nicht. Sobald man es auf normal ändert, wird Value-Eingang zum Variant. Aber ein Variant kann nicht ein Array aus Cluster aus Array sein.

Was tun?

Webseite des Benutzers besuchen Alle Beiträge dieses Benutzers finden
Diese Nachricht in einer Antwort zitieren to top
16.06.2008, 14:40
Beitrag #3

eg Offline
LVF-SeniorMod


Beiträge: 3.868
Registriert seit: Nov 2005

2016
2003
kA

66111
Deutschland
XY Plot erstellen
Habe es jetzt hingekriegt.

Danke!

Webseite des Benutzers besuchen Alle Beiträge dieses Benutzers finden
Diese Nachricht in einer Antwort zitieren to top
16.06.2008, 14:42 (Dieser Beitrag wurde zuletzt bearbeitet: 16.06.2008 14:44 von Grobi.)
Beitrag #4

Grobi Offline
LVF-Gelegenheitsschreiber
**


Beiträge: 220
Registriert seit: Jan 2007

2013
2006
kA

26725
Deutschland
XY Plot erstellen
' schrieb:Sorry, habe es schon. Meine Referenz war Strikt, habe es auf normal geändert, jetzt geht es.

Ups, geht doch nicht. Sobald man es auf normal ändert, wird Value-Eingang zum Variant. Aber ein Variant kann nicht ein Array aus Cluster aus Array sein.

Was tun?

Hallo, ich sags gleich, viel Ahnung habe ich nicht, aber durch "rumprobieren" (meine Lieblingsmethode)
glaube ich der Fehler liegt im einmal zuviel Array erstellen. Meine Kontexthilfe sieht je nachdem ob ich links oder rechts
an der fehlerhaften Verbindung bin auch anders aus.

Kann das so sein? Wenn nicht, ignorier es einfach Cool

mfG
Robert

edit: Ok war sowieso eine Minute zu langsam


Angehängte Datei(en) Thumbnail(s)
   
Alle Beiträge dieses Benutzers finden
Diese Nachricht in einer Antwort zitieren to top
16.06.2008, 14:44
Beitrag #5

RoLe Offline
LVF-Guru
*****


Beiträge: 1.236
Registriert seit: Jul 2007

-
1997
en

0
Schweiz
XY Plot erstellen
' schrieb:Hallo

Kann mir bitte jemand sag was ich hier falsch mache?

Danke

Ich denke, es sind nicht die gleichen Datentypen.
Wenn du vom Ausgang BuildArray eine Konstante machst und vom Value XYGraf so sehen die anders aus.

.·´¯)--> Leben ist das, was dir passiert, wenn du eifrig dabei bist andere Pläne zu machen <--(¯`·.
Alle Beiträge dieses Benutzers finden
Diese Nachricht in einer Antwort zitieren to top
16.06.2008, 14:46
Beitrag #6

eg Offline
LVF-SeniorMod


Beiträge: 3.868
Registriert seit: Nov 2005

2016
2003
kA

66111
Deutschland
XY Plot erstellen
' schrieb:Ich denke, es sind nicht die gleichen Datentypen.
Wenn du vom Ausgang BuildArray eine Konstante machst und vom Value XYGraf so sehen die anders aus.


Meinst du Integer <-> Double ?

Oder meinst du die Struktur Array aus Cluster aus 2 Arrays ?

Webseite des Benutzers besuchen Alle Beiträge dieses Benutzers finden
Diese Nachricht in einer Antwort zitieren to top
Anzeige
16.06.2008, 14:50
Beitrag #7

RoLe Offline
LVF-Guru
*****


Beiträge: 1.236
Registriert seit: Jul 2007

-
1997
en

0
Schweiz
XY Plot erstellen
' schrieb:Meinst du Integer <-> Double ?

Oder meinst du die Struktur Array aus Cluster aus 2 Arrays ?

Das 2. wie Grobi sagte....

.·´¯)--> Leben ist das, was dir passiert, wenn du eifrig dabei bist andere Pläne zu machen <--(¯`·.
Alle Beiträge dieses Benutzers finden
Diese Nachricht in einer Antwort zitieren to top
16.06.2008, 14:54 (Dieser Beitrag wurde zuletzt bearbeitet: 16.06.2008 14:57 von Grobi.)
Beitrag #8

Grobi Offline
LVF-Gelegenheitsschreiber
**


Beiträge: 220
Registriert seit: Jan 2007

2013
2006
kA

26725
Deutschland
XY Plot erstellen
' schrieb:Meinst du Integer <-> Double ?

Oder meinst du die Struktur Array aus Cluster aus 2 Arrays ?

Also in dem Screenshot in meinem Post müsste glaube ich das was RoLe gesagt hat
zu sehen sein.

Die Senke ist

Array[
CLuster aus:
Wert 1
Wert 2]

Die geschaffene Quelle ist:

Array[
Cluster aus:
Array[Wert1]
Array[Wert2]]

Von daher denke ich mal die Struktur


Edit: Ich bin viel zu langsam für dies Forum.. ich mach Feierabend, Fussball gucken ^_^
Alle Beiträge dieses Benutzers finden
Diese Nachricht in einer Antwort zitieren to top
16.06.2008, 15:02
Beitrag #9

eg Offline
LVF-SeniorMod


Beiträge: 3.868
Registriert seit: Nov 2005

2016
2003
kA

66111
Deutschland
XY Plot erstellen
Ja, aber ein XY-Plot brucht doch normalerweise einen Cluster aus X-Array und Y-Array ? Oder irre ich mich?

Oder ist es normalerweise so, dass ein XY-Plot nur einen Punkt darstellen soll?

Webseite des Benutzers besuchen Alle Beiträge dieses Benutzers finden
Diese Nachricht in einer Antwort zitieren to top
16.06.2008, 15:03 (Dieser Beitrag wurde zuletzt bearbeitet: 16.06.2008 15:04 von RoLe.)
Beitrag #10

RoLe Offline
LVF-Guru
*****


Beiträge: 1.236
Registriert seit: Jul 2007

-
1997
en

0
Schweiz
XY Plot erstellen
' schrieb:Also in dem Screenshot in meinem Post müsste glaube ich das was RoLe gesagt hat
zu sehen sein.
Dein Tip mit der Kontexhilfe zum Anzeigen der Verbindungsfehler war, denke ich, besser als meiner mit den Konstanten.

' schrieb:Edit: Ich bin viel zu langsam für dies Forum.. ich mach Feierabend, Fussball gucken ^_^

Ja, gehen wir schauen, ist hoffentlich nicht der letzte Match an der EM für Deutschland Big Grin

.·´¯)--> Leben ist das, was dir passiert, wenn du eifrig dabei bist andere Pläne zu machen <--(¯`·.
Alle Beiträge dieses Benutzers finden
Diese Nachricht in einer Antwort zitieren to top
30
Antwort schreiben 


Möglicherweise verwandte Themen...
Themen Verfasser Antworten Views Letzter Beitrag
  Neuen Plot erstellen und ansteuern LeonTobi 14 15.521 24.02.2012 13:25
Letzter Beitrag: LeonTobi
  Nach jedem Schleifendurchlauf einen neuen Plot erstellen hotseter 4 6.004 06.05.2011 10:46
Letzter Beitrag: hotseter

Gehe zu: