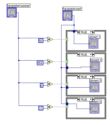
Zahlenvergleich, gehts besser?
|
Wenn dein Problem oder deine Frage geklärt worden ist, markiere den Beitrag als "Lösung",
indem du auf den "Lösung" Button rechts unter dem entsprechenden Beitrag klickst. Vielen Dank!
18.05.2007, 14:05
Beitrag #2
|
|
|
18.05.2007, 15:08
Beitrag #3
|
|
|
23.05.2007, 19:05
Beitrag #4
|
fruchtalarm83
LVF-Grünschnabel

Beiträge: 19
Registriert seit: Apr 2007
8.2.1
2006
kA
Deutschland
|
Zahlenvergleich, gehts besser?
danke euch... beides funktioniert prima!
ich hatte als was im kopf das es nich ginge mit dem case verbinden deswegen hab ich das auch nie probiert...
naja jetzt bin ich schlauer
|
|
|
| |