INFO: Dieses Forum nutzt Cookies...
Cookies sind für den Betrieb des Forums unverzichtbar. Mit der Nutzung des Forums erklärst Du dich damit einverstanden, dass wir Cookies verwenden.

Es wird in jedem Fall ein Cookie gesetzt um diesen Hinweis nicht mehr zu erhalten. Desweiteren setzen wir Google Adsense und Google Analytics ein.


Antwort schreiben 

Zeitdifferenz zwischen 2 Signalen



Wenn dein Problem oder deine Frage geklärt worden ist, markiere den Beitrag als "Lösung",
indem du auf den "Lösung" Button rechts unter dem entsprechenden Beitrag klickst. Vielen Dank!

11.03.2015, 21:08
Beitrag #1

Gesetzt Offline
LVF-Grünschnabel
*


Beiträge: 45
Registriert seit: Jan 2015

2013
2014
kA



Zeitdifferenz zwischen 2 Signalen
Hallo,

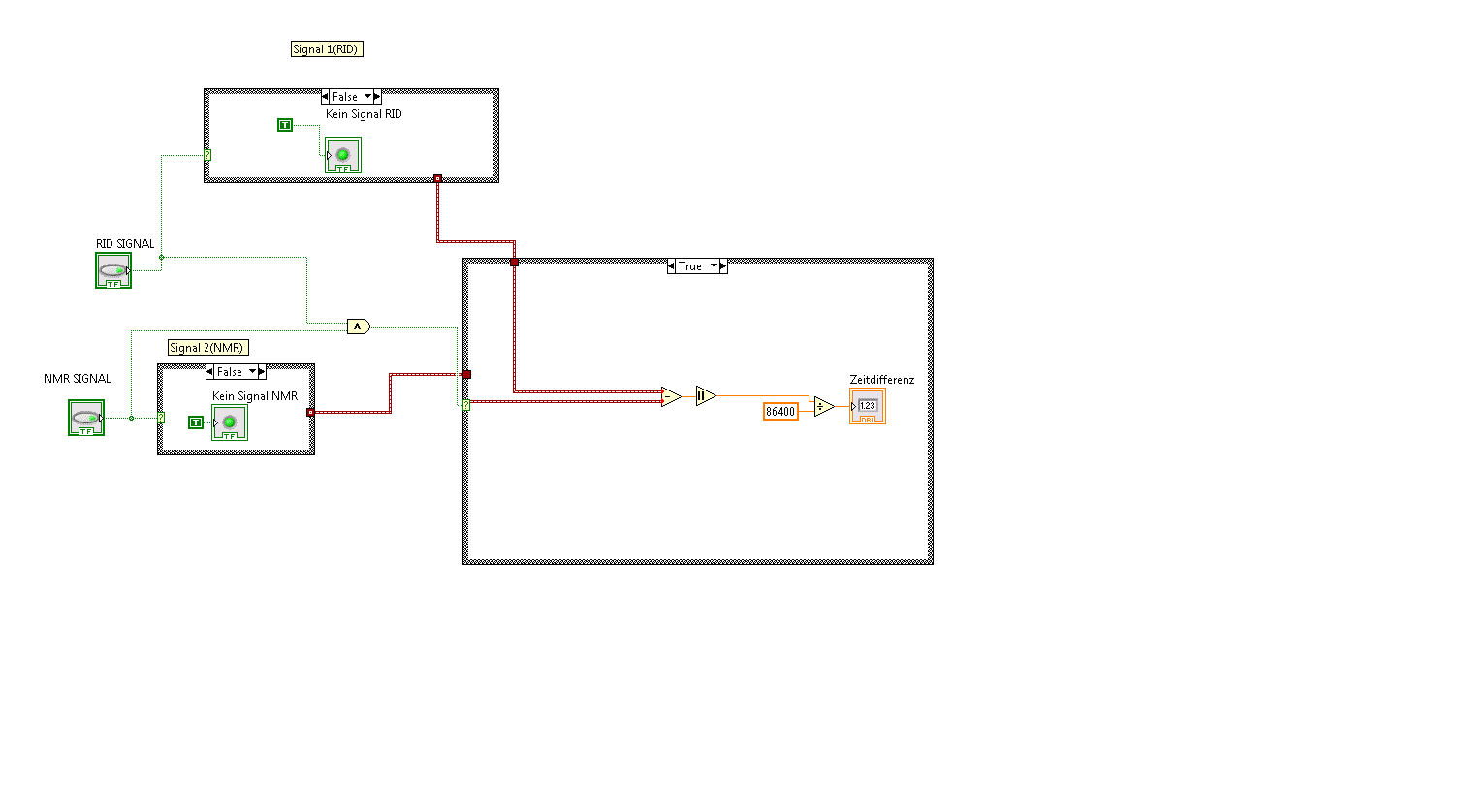
Es geht darum die Zeitdifferenz zwischen 2 Signalen zu messen, die zu beliebiger Zeit auftreten können. Meine Idee war dafür zwei Zeitstempel zu benutzen, da , wenn ich das richtig verstanden habe Tick Count nur bedingt geeignet ist um reale Zeitdifferenzen zu müssen. Ich entschuldige mich im Voraus dafür, dass ich leider im False Fall bin in meinen Anhang( komme jetzt leider nicht an das Programm ran, sonst würde ich natürlich neue Bilder nehmen) , damit sieht man das wichtige leider nicht, ich habe noch ein zweites Bild von einer früheren Version angehängt.


Ich möchte quasi, dass die Differenzberechnung erst dann gestartet wird wenn natürlich beide Signale vorliegen. Wenn ich das ganze in eine While Schleife packe wird aber alles andauernd überschrieben. Muss ich die Zeitangaben dann in einer globalen Variablen speichern? Bin für jede Anregung dankbar.


PS: Ich sehe gerade, dass durch 86400 teilen ist natürlich total unnötig...


Mit freundlichen Grüßen

Gesetzt


Angehängte Datei(en) Thumbnail(s)
       
Alle Beiträge dieses Benutzers finden
Diese Nachricht in einer Antwort zitieren to top
11.03.2015, 21:28
Beitrag #2

GerdW Offline
______________
LVF-Team

Beiträge: 17.534
Registriert seit: May 2009

LV2019 (LV2021)
1995
DE_EN

10×××
Deutschland
RE: Zeitdifferenz zwischen 2 Signalen
Hallo Gesetzt,

du musst noch ein paar Dinge ändern:
- du willst den Zeitpunkt haben, wenn das Signal eintrifft - und nicht wenn es immer noch anliegt. Also einen Test auf steigende Flanken (PtByPt-BooleanCrossing!) einbauen…
- du willst dir diese Zeitpunkte für spätere Iterationen merken. Daten merkt "man" sich in Drähten oder Schieberegistern…
- auf alle Fälle brauchst du eine Schleife! Schließlich willst du doch eine bestimmte Aufgabe (Signale erfassen und auswerten) mehrfach wiederholen!

Alle Beiträge dieses Benutzers finden
Diese Nachricht in einer Antwort zitieren to top
12.03.2015, 09:24 (Dieser Beitrag wurde zuletzt bearbeitet: 12.03.2015 09:26 von Gesetzt.)
Beitrag #3

Gesetzt Offline
LVF-Grünschnabel
*


Beiträge: 45
Registriert seit: Jan 2015

2013
2014
kA



RE: Zeitdifferenz zwischen 2 Signalen
Hallo Gerd,

Danke ich habe deien Tipps mal umgesetzt. Vom Prinzip her funktioniert das Programm jetzt auch wie gewünscht nur die Ausgabewerte der Differenzbildung machen keinen Sinn( 3,50899E+9). Der Fehler liegt wohl darin, dass derzeit immer ein neuer Wert in das Schieberegister geschrieben wird, aber eigentlich soll ja nur im True Fall die Zeit gespeichert werden und bis ein neuer Wert kommt soll dieser Wert immer erhalten bleiben. Wie kann man das Problem einfach lösen?

Mit freundlichen Grüßen

Gesetzt


Angehängte Datei(en) Thumbnail(s)
   
Alle Beiträge dieses Benutzers finden
Diese Nachricht in einer Antwort zitieren to top
12.03.2015, 10:18
Beitrag #4

Gesetzt Offline
LVF-Grünschnabel
*


Beiträge: 45
Registriert seit: Jan 2015

2013
2014
kA



RE: Zeitdifferenz zwischen 2 Signalen
Hallo,

Ich denke ich habe eine Lösung gefunden. Bis jetzt funktioniert alles wie gewünscht.

Mit freundlichen Grüßen

Gesetzt


Angehängte Datei(en) Thumbnail(s)
   
Alle Beiträge dieses Benutzers finden
Diese Nachricht in einer Antwort zitieren to top
30
Antwort schreiben 


Gehe zu: