INFO: Dieses Forum nutzt Cookies...
Cookies sind für den Betrieb des Forums unverzichtbar. Mit der Nutzung des Forums erklärst Du dich damit einverstanden, dass wir Cookies verwenden.

Es wird in jedem Fall ein Cookie gesetzt um diesen Hinweis nicht mehr zu erhalten. Desweiteren setzen wir Google Adsense und Google Analytics ein.


Antwort schreiben 

Zeitstempel über DAQ Hardware



Wenn dein Problem oder deine Frage geklärt worden ist, markiere den Beitrag als "Lösung",
indem du auf den "Lösung" Button rechts unter dem entsprechenden Beitrag klickst. Vielen Dank!

13.09.2017, 07:24
Beitrag #1

patrick1983 Offline
LVF-Neueinsteiger


Beiträge: 4
Registriert seit: Sep 2017

2017
2017
DE



Zeitstempel über DAQ Hardware
Hallo Zusammen,

erstmal danke für die Aufnahme ins Forum. Ich bin noch ziemlich neu was die Programmierung mit Labview angeht und habe auch gleiche eine Frage.

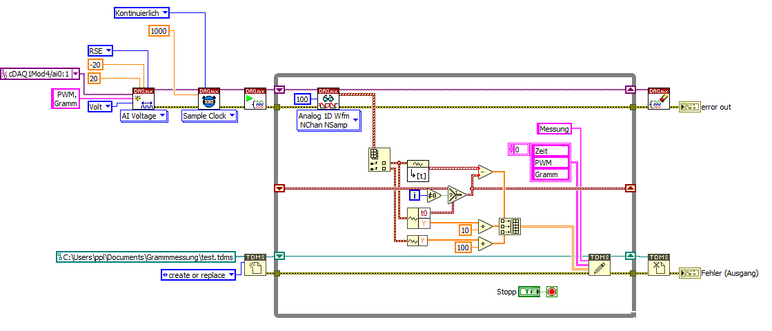
Ich bin gerade dabei ein Programm zu schreiben welches mit 2 Analoge Spannungen erfasst und diese nach einer arethmetischen Operation in eine tdms abspeichert.
Das funktioniert soweit auch sehr gut.

Mein Problem ist, das ich gerne noch einen Spalte/Kanal füllen möchte mit einem Zeitstempel damit ich eine zeitliche Zuordnung der Daten habe.
Es ist möglich einen Zeitstempel vom DAQ auszulesen an dem die Daten erfasst worden sind und wenn ja wie? Habe da leider nichts gefunden.

Stehe so ein bisschen auf dem Schlauf in Bezug auf das Erfassen der Daten und das Abspeichern der Daten, ob es dort nicht zu Laufzeitverzögerungen kommt und
der Zeitstempe nicht passt wann die Daten erfasst worden.

Habe mein Programm mal angefügt.

Vielen Dank für die Hilfe


Angehängte Datei(en)
17.0 .vi  Programm.vi (Größe: 17,72 KB / Downloads: 287)
Alle Beiträge dieses Benutzers finden
Diese Nachricht in einer Antwort zitieren to top
Anzeige
13.09.2017, 07:32
Beitrag #2

GerdW Online
______________
LVF-Team

Beiträge: 17.528
Registriert seit: May 2009

LV2019 (LV2021)
1995
DE_EN

10×××
Deutschland
RE: Zeitstempel über DAQ Hardware
Hallo Patrick,

herzlich willkommen im Forum!

Zitat:Es ist möglich einen Zeitstempel vom DAQ auszulesen an dem die Daten erfasst worden sind und wenn ja wie? Habe da leider nichts gefunden.
Du musst nur genau auf dein VI schauen! Big Grin

Du liest vom DAQmxRead Waveforms ein: diese enthalten den von dir gesuchten Zeitstempel!

Zitat:Stehe so ein bisschen auf dem Schlauf in Bezug auf das Erfassen der Daten und das Abspeichern der Daten, ob es dort nicht zu Laufzeitverzögerungen kommt und der Zeitstempe nicht passt wann die Daten erfasst worden.
Da der Zeitstempel vom DAQmx kommt, kannst du (erstmal) davon ausgehen, dass er passt.

Was problematischer ist:
- Du gibst dem DAQmxRead nicht vor, wieviele Samples gelesen werden sollen! Üblicherweise empfiehlt man hier 1/10 der Samplerate, bei dir also 100 Samples. (Das ConfigureInputBuffer ist i.A. nicht nötig, DAQmx kann sowas recht gut allein.)
- Du verwendest ein BuildArray, um deine Zeitangabe mit den beiden Waveforms zusammen in ein Array zu packen: dabei kommt ein Integerarray heraus. Willst du sowas?
- Die Indices am IndexArray sind nicht nötig.

Alle Beiträge dieses Benutzers finden
Diese Nachricht in einer Antwort zitieren to top
13.09.2017, 08:02
Beitrag #3

patrick1983 Offline
LVF-Neueinsteiger


Beiträge: 4
Registriert seit: Sep 2017

2017
2017
DE



RE: Zeitstempel über DAQ Hardware
Hallo GerdW,

danke für die schnelle Antwort.

Zitat:Du liest vom DAQmxRead Waveforms ein: diese enthalten den von dir gesuchten Zeitstempel!

Wie speichere ich den Zeitstempel in meine .tdms Datei? Der erste Kanal soll der Zeitkanal werden.
Durch meine arithmetische Operation hole ich mir die 2 analogen Werte ja nochmal aus der Waveform raus.
Mir fehlt hier der Programmieransatz zur Umsetzung.


Zitat:Was problematischer ist:
- Du gibst dem DAQmxRead nicht vor, wieviele Samples gelesen werden sollen! Üblicherweise empfiehlt man hier 1/10 der Samplerate, bei dir also 100 Samples. (Das ConfigureInputBuffer ist i.A. nicht nötig, DAQmx kann sowas recht gut allein.)
- Du verwendest ein BuildArray, um deine Zeitangabe mit den beiden Waveforms zusammen in ein Array zu packen: dabei kommt ein Integerarray heraus. Willst du sowas?
- Die Indices am IndexArray sind nicht nötig.

- Samplerate ist eingestellt
- Integerarray möchte ich nicht und habe ich geändert.
- Danke für den Tipp mit den Indices

Danke

Gruß
Patrick
Alle Beiträge dieses Benutzers finden
Diese Nachricht in einer Antwort zitieren to top
13.09.2017, 08:19
Beitrag #4

GerdW Online
______________
LVF-Team

Beiträge: 17.528
Registriert seit: May 2009

LV2019 (LV2021)
1995
DE_EN

10×××
Deutschland
RE: Zeitstempel über DAQ Hardware
Hallo Patrick,

dann beschäftige dich mal etwas mit den Waveform-Funktionen:
   

Alle Beiträge dieses Benutzers finden
Diese Nachricht in einer Antwort zitieren to top
13.09.2017, 11:23
Beitrag #5

patrick1983 Offline
LVF-Neueinsteiger


Beiträge: 4
Registriert seit: Sep 2017

2017
2017
DE



RE: Zeitstempel über DAQ Hardware
Vielen Dank für die Hilfe
Alle Beiträge dieses Benutzers finden
Diese Nachricht in einer Antwort zitieren to top
30
Antwort schreiben 


Gehe zu: