Hi Leute,
letzte Woche kam mein Chef vorbei und meinte es wäre ja nett wenn das Messprogramm das ich grade schreibe neben vier West 6100+ Temperaturreglern auch noch weitere Temperatursensoren abfragen könnte. Dazu hat er mir einen SCB-68 gegeben. Da das aber nur optional sein soll, wollte ich hier mal fragen ob man bei einem SCB-68 abfragen kann, ob ein Temperatursensor (ober überhaut ein Sensor), angeschlossen ist und welchen vietuellen Kanalnamen dieser dann hat. Die virtuellen Kanäle für alle möglichen sensoren sind im Max bereits angelegt und mit dem "virtual_channels_example.vi" kann ich auch schon daten abrufen.
Wollte jetzt nur wissen ob ich die Abfrage an die sensoren automatisieren kann oder muss ich ein auswahlfeld erstellen, in dem die einzelnen sensoren bei verwendung an und abgewählt werden können??
Hallo Pitt,
ein SCB-68 ist nur ein Anschlussblock. Da kannst du weder etwas einstellen noch programmatisch abfragen...
Du kannst nur Messwerte aufnehmen und diese auf Sinnhaftigkeit prüfen!
Zitat:ob ein Temperatursensor (ober überhaut ein Sensor), angeschlossen ist und welchen vietuellen Kanalnamen dieser dann hat.
Falsch herum gedacht. Da man (vorzugsweise) die Kanalnamen erst im Programm festlegt, ohne sich dabei auf irgendwelche Einstellungen in MAX zu verlassen, braucht man sich auch keine Gedanken darüber machen, welcher Sensor mit welchem Kanalnamen verknüpft ist...
Zitat:Falsch herum gedacht. Da man (vorzugsweise) die Kanalnamen erst im Programm festlegt, ohne sich dabei auf irgendwelche Einstellungen in MAX zu verlassen, braucht man sich auch keine Gedanken darüber machen, welcher Sensor mit welchem Kanalnamen verknüpft ist...
Hm gibt es dazu ein gutes Beispiel? bzw. wie muss ich da vorgehen?
Ich habe jetzt mal probiert anstelle einer Globalen virtuellen Variable einen Kanal im Programm zu erzeugen, aber bekomme ich die Fehlermeldung das ich einen Kanal angeben muss, was ich eigentlich gemacht habe (dachte ich zumindest) habe einen Physikalischen Kanal (dieser war schon vorhanden) gewählt.
Hallo Pitt,
Beispiele dazu gibt es im Beispielfinder.
Häng doch mal dein VI an, wenn wir da nach dem Fehler schauen sollen. Es dürfte aber etwas mit der Angabe der CJC-Temperatur zu tun haben

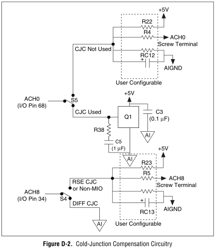
Der SCB-68 ist mehr als nur ein nackter Anschlußblock, was man gar nicht übersehen kann, denn zu jedem Anschließen muss man den Deckel öffnen

.
U.a enthält er eine "Cold-Junction-Compensation Circuitry":
[
attachment=42277].
Die sollte man für Theroelemente verwenden und dafür die entprechenden Schalter am SCB-68 umlegen. Kanal ACH0 dient dann zur Temepraturmessung der Anschlußstelle und steht nach außen hin nicht mehr zur Verfügung.
Wie das mit der Temperturkompensation dann im MAX (oder im Programm) gemanaged wird, kann ich Dir nicht sagen, habe es selbst noch nicht gemacht. Ich weiß nur, dass ich, so wie ich NI kenne, im Bedarfsfall die entsprechenden Erklärungen und Anleitungen in kurzer Zeit finden würde.
Hi Leute, ich wollte abschließend nochmal Berichten, wie ich nun vorgegengen bin. Da die Virtuellen Kanäle bereits alle im MAX angelegt waren habe ich ein paar sub VI´s geschrieben, die mir für einen Belibig großen "boolschen" Cluster die Kanalnamen erzeugt, diese den Cluster Elementen zuweißt und außerdem einen String erstellt den ich an stelle der "DAQmax globale Kanäle-Konstante" verwende. Klappt super und ich kann aus 10 Thermoelementen, 9 Sprungsonden und 7 weiteren Freien Kanälen frei wählen...
wie man es besser machen kann, damit beschäftige ich mich, wenn ich es brauche, es musste schnell gehen, nicht schön sein
