LabVIEWForum.de - Programmstruktur Versuchsstand

LabVIEWForum.de

Normale Version: Programmstruktur Versuchsstand
Du siehst gerade eine vereinfachte Darstellung unserer Inhalte. Normale Ansicht mit richtiger Formatierung.
Hallo zusammen,
Ich bin auf der Suche nach der geeigneten Struktur für die Steuerung eines Versuchsstandes. Dabei müssen ca. 20 analoge/digitale Messwerte die ganze Zeit überwacht und einige ausgegeben werden. Es soll auch auf Nutzereingaben reagiert werden können. So sollen bspw. Messaufgaben gestartet werden, bei denen eine Traversierung bewegt wird und eine Auswahl von Messwerten gespeichert werden soll.

Ich habe einige Beiträge hier im Forum gelesen, werde aber nicht so richtig schlau. Ich benötige zum einen eine Art Erzeuger-Verbraucher-Struktur, zum anderen aber auch eine Eventstruktur. Ich habe mir auch schon überlegt ein SubVI zu erstellen, das ständig Werte aufnimmt und diese dem HauptVI bereitstellt (also sowas wie im Bsp. Subpanel Viewer.vi). Weiß aber nicht wie sich das mit ner Event-Struktur verträgt.

Vielleicht hat ja jemand sowas in der Art schonmal gemacht und kann mir auf die Sprünge helfen.

Gruß
J_uri.
Such mal bei den Template-VIs (File->New...), da gibt es auch eine Eventgesteuerte Erzeuger-Verbraucher-Struktur. Und für wiederkehrende Arbeiten, die Event-Struktur hat einen Timeout-Case.

Gruß, Jens
Hallo Jens,

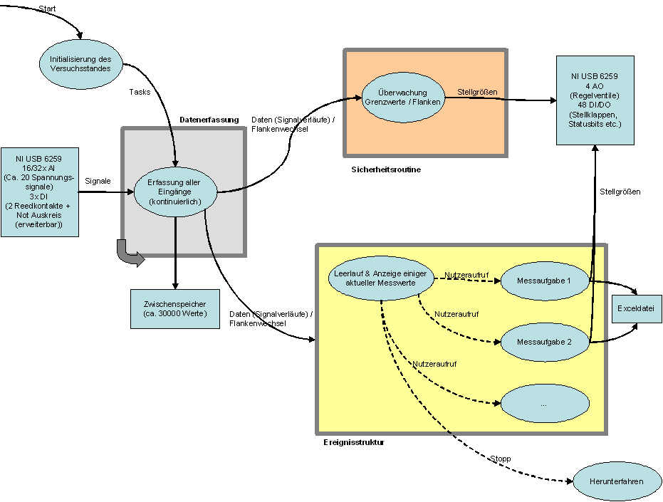
vielen Dank für die Hilfe. Ich habe das Template gefunden. Es scheint auch soweit zu funktionieren. Gemäß der angehängten Zeichnung habe ich auch ein VI erstellt, das als einfache Anwendung erstmal die Aufgaben repräsentieren soll, die das Programm dann später übernimmt.

Bevor ich mich in die weitere Programmierung stürze, würde ich nun gern wissen ob diese Struktur im Endeffekt einem Versuchsstand mit den in der Zeichnung gezeigten Aufgaben gerecht wird. Wobei die Zeichnung noch nicht komplett ist. Es gibt bspw. auch noch eine ActiveX Kommunikation mit einer SPS, die der Übersichtlichkeit wegen noch nicht enthalten ist (prinzipiell werden dort ebenfalls ja nur Daten ausgetauscht).


[attachment=15856] [attachment=15857]


Vielen Dank.

Gruß.
J_uri
Referenz-URLs