INFO: Dieses Forum nutzt Cookies...
Cookies sind für den Betrieb des Forums unverzichtbar. Mit der Nutzung des Forums erklärst Du dich damit einverstanden, dass wir Cookies verwenden.

Es wird in jedem Fall ein Cookie gesetzt um diesen Hinweis nicht mehr zu erhalten. Desweiteren setzen wir Google Adsense und Google Analytics ein.


Antwort schreiben 

Temperaturregelung mit PID Regler



Wenn dein Problem oder deine Frage geklärt worden ist, markiere den Beitrag als "Lösung",
indem du auf den "Lösung" Button rechts unter dem entsprechenden Beitrag klickst. Vielen Dank!

27.11.2013, 16:30
Beitrag #11

Frischi Offline
LVF-Grünschnabel
*


Beiträge: 12
Registriert seit: Nov 2013

8.5
2013
DE


Deutschland
RE: Temperaturregelung mit PID Regler
Genau, im Simple PID kann ich die P-, I- und D-Anteile separat verändern, was dann natürlich auch die Eigenschaften ändert. Jetzt kommt langsam Licht ins Dunkel.
Noch was zum "SimplePID" Die Set-Größe ist klar, dass ist mein eingegebener Sollwert. Dann ist die Prozessvariable die aktuelle Temperatur, was bei jedem Durchlaufen der Schleife übergeben wird und der Output Value ist dann die sich einstellende Steuerspannung, richtig?
Alle Beiträge dieses Benutzers finden
Diese Nachricht in einer Antwort zitieren to top
Anzeige
27.11.2013, 16:34 (Dieser Beitrag wurde zuletzt bearbeitet: 27.11.2013 16:35 von GerdW.)
Beitrag #12

GerdW Offline
______________
LVF-Team

Beiträge: 17.538
Registriert seit: May 2009

LV2019 (LV2021)
1995
DE_EN

10×××
Deutschland
RE: Temperaturregelung mit PID Regler
Hallo Frischi,

so langsam wird's was! Big Grin

Jetzt darfst du dir überlegen, was die bei käuflich zu erwerbenden (PID-)Regler (meist englischsprachiger Hersteller) oft verwendeten Abkürzungen SP, PV und CV/OV bedeuten...

Alle Beiträge dieses Benutzers finden
Diese Nachricht in einer Antwort zitieren to top
02.12.2013, 18:20
Beitrag #13

Frischi Offline
LVF-Grünschnabel
*


Beiträge: 12
Registriert seit: Nov 2013

8.5
2013
DE


Deutschland
RE: Temperaturregelung mit PID Regler
Hallo zusammen.

Ich hab jetzt das oben per Screenshot bereits erwähnte Programm soweit umgebaut, dass es (hoffentlich) mit dem PID Regler funktioniert. Da ich nun wieder zuhause bin und somit nur auf LabVIEW 8.5 zurückgreifen kann, habe ich das Programm am Institut mit LabVIEW 2010 bearbeitet, deshalb hat es auch etwas gedauert. Ich wollte jetzt mal in die Runde fragen, ob es soweit passt und funktioniert. Außerdem ist mir noch nicht ganz klar, für was ich das "Upper Limit" und Lower Limit" genau benötige und warum es nur bis zu einem Wert von 10 einstellbar ist.
Ich sage schonmal danke.

Grüße Frischi.


Hier die VI's:


10.0 .vi  Test.vi (Größe: 34,63 KB / Downloads: 547)



8.5 .vi  simple_PID.vi (Größe: 20,58 KB / Downloads: 541)
Alle Beiträge dieses Benutzers finden
Diese Nachricht in einer Antwort zitieren to top
03.12.2013, 00:15 (Dieser Beitrag wurde zuletzt bearbeitet: 03.12.2013 00:24 von Lucki.)
Beitrag #14

Lucki Offline
Tech.Exp.2.Klasse
LVF-Team

Beiträge: 7.699
Registriert seit: Mar 2006

LV 2016-18 prof.
1995
DE

01108
Deutschland
RE: Temperaturregelung mit PID Regler
(27.11.2013 16:09 )Frischi schrieb:  1. Wenn ich 200°C möchte, dann entspricht dies einer gewissen Spannung, woher weiß die Regelung diese Spannung?
Nochmal zu dieser Frage: Der Regler weiß das überhaupt nicht, das mußt Du wissen. Dazu mußt Du die Kennnnlinie des Temperatursensors kennen.

Angenommen, der Sensor ist linear und und die Ausgansspannung U ist:
U [in Volt] = 0.05 * Temp [in °C]

Für den Soll-Ist-Vergleich müssen natürlich gleiche Größen verwendet werden, also entweder Spannungen oder Temperaturen.

Also entweder rechnest Du die Prozess-Variable (Original eine Spannung) mittels der reziproken obigen Formel in Temperaturen um, also:
Temp = 20*U.
Dann kannst Du als Set-Point-Eingabe direkt die Temperatur verwenden.

Oder aber die vergleichst Spannungen. Dann mußt du die Solltemperatur mit der ersten Formel in die entprechende Spannung umrechen, und dies Spannung verwendest Du dann als Setpoint-Eingabe.

Labview ist es also egal, welche physikalischen Größen hinter den Signalen stehen. Etwas anderes wäre es natürlich, wenn der Regler als analoger Regler in Hardware realisiert werden realisiert werden müßte. Dann handelt es sich immer um elektrische Spannungen, d.h nur die zweite Variante ist möglich.
Alle Beiträge dieses Benutzers finden
Diese Nachricht in einer Antwort zitieren to top
03.12.2013, 08:49
Beitrag #15

Frischi Offline
LVF-Grünschnabel
*


Beiträge: 12
Registriert seit: Nov 2013

8.5
2013
DE


Deutschland
RE: Temperaturregelung mit PID Regler
Hallo Lucki,

danke für den Hinweis. Da ich ein geeichtes Thermoelement verwende, kann ich dafür dann entweder die Grundwertreihe oder die entsprechende Gleichung für die Umrechnung verwenden. Das ist mir jetzt klar, aber ich verstehe noch nicht, was als Steuer- bzw. Regelungssignal ausgegeben wird, eine Spannung oder ein Strom? Und in welcher Abhängigkeit steht das Ausgangssignal dann zum gewünschten Sollwert?

Denn dieses Ausgangssignal verwende ich um über einen elektrischen Aufbau die Leistung der zum erwärmen verwendeten Heizpatronen zu ändern. Und in diesem elektrische Aufbau ist ein Leistungsregler verbaut, der im Spannungsbereich von 3V - 12V arbeitet.
Alle Beiträge dieses Benutzers finden
Diese Nachricht in einer Antwort zitieren to top
03.12.2013, 09:03 (Dieser Beitrag wurde zuletzt bearbeitet: 03.12.2013 09:40 von GerdW.)
Beitrag #16

GerdW Offline
______________
LVF-Team

Beiträge: 17.538
Registriert seit: May 2009

LV2019 (LV2021)
1995
DE_EN

10×××
Deutschland
RE: Temperaturregelung mit PID Regler
Hallo Frischi,

Zitat:Ich wollte jetzt mal in die Runde fragen, ob es soweit passt und funktioniert.
Ja, mit den passenden Parametern...

Zitat:Außerdem ist mir noch nicht ganz klar, für was ich das "Upper Limit" und Lower Limit" genau benötige
Und in diesem elektrische Aufbau ist ein Leistungsregler verbaut, der im Spannungsbereich von 3V - 12V arbeitet.
Wie du selbst schreibst, besitzt dein Stellglied (Leistungsregler für Heizpatrone) einen definierten Arbeitsbereich (von 3 bis 12V). Eben diesen Arbeitsbereich stellt man über das upper/lower limit ein... (Oder bringt es dir etwas, wenn der PID-Regler auf einem Stellwert von 20 oder gar 100 beharrt?)
P.S.: Der SimplePID hat keinen "Anti windup". Du solltest also nicht zu lange an den Stellbereichsgrenzen operieren...

Zitat:und warum es nur bis zu einem Wert von 10 einstellbar ist.
Ich habe keine Ahnung, was du meinst. Dein SimplePID oben hat doch als Defaultwert hier ±Inf und du kannst jeden beliebigen Wert von außen vorgeben...

Zitat:ich verstehe noch nicht, was als Steuer- bzw. Regelungssignal ausgegeben wird, eine Spannung oder ein Strom?
Der PID selbst "denkt" nicht mit Einheiten... Über deine PID-Parameter (und u_min/max) gibst du den Wertebereich des Stellsignales vor!
Und mit der Angabe oben ("Leistungsregler") solltest du ein Stellsignal von 3 bis 12 (von mir aus in der Einheit V) ausgeben...

Alle Beiträge dieses Benutzers finden
Diese Nachricht in einer Antwort zitieren to top
Anzeige
03.12.2013, 09:32 (Dieser Beitrag wurde zuletzt bearbeitet: 03.12.2013 09:39 von GerdW.)
Beitrag #17

GerdW Offline
______________
LVF-Team

Beiträge: 17.538
Registriert seit: May 2009

LV2019 (LV2021)
1995
DE_EN

10×××
Deutschland
RE: Temperaturregelung mit PID Regler
Hallo,

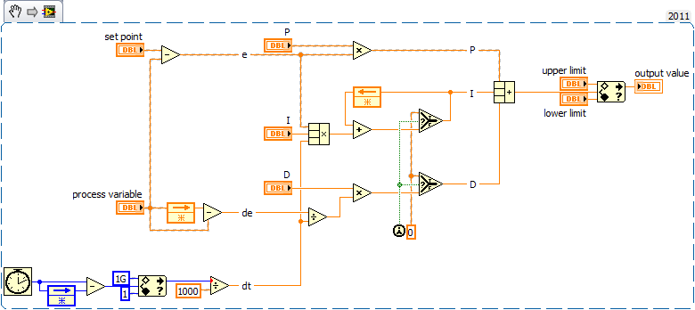
da der SimplePID immer wieder mal benötigt wird, habe ich ihn als "ordentliches" LV2011-VI angehängt.

So sieht's aus:
   


Angehängte Datei(en)
11.0 .vi  simple_PID.vi (Größe: 11 KB / Downloads: 485)

8.5 .vi  simple_PID - lv85.vi (Größe: 16,29 KB / Downloads: 352)

Alle Beiträge dieses Benutzers finden
Diese Nachricht in einer Antwort zitieren to top
03.12.2013, 09:37
Beitrag #18

Frischi Offline
LVF-Grünschnabel
*


Beiträge: 12
Registriert seit: Nov 2013

8.5
2013
DE


Deutschland
RE: Temperaturregelung mit PID Regler
(03.12.2013 09:32 )GerdW schrieb:  Hallo,

da der SimplePID immer wieder mal benötigt wird, habe ich ihn als "ordentliches" LV2011-VI angehängt.

So sieht's aus:

Kannst du ihn auch noch in eine der älteren Versionen abspeichern? Bspw. 8.5 oder 2010?


Danke.
Alle Beiträge dieses Benutzers finden
Diese Nachricht in einer Antwort zitieren to top
03.12.2013, 09:39
Beitrag #19

GerdW Offline
______________
LVF-Team

Beiträge: 17.538
Registriert seit: May 2009

LV2019 (LV2021)
1995
DE_EN

10×××
Deutschland
RE: Temperaturregelung mit PID Regler
Erledigt!

Alle Beiträge dieses Benutzers finden
Diese Nachricht in einer Antwort zitieren to top
09.01.2014, 09:58
Beitrag #20

Frischi Offline
LVF-Grünschnabel
*


Beiträge: 12
Registriert seit: Nov 2013

8.5
2013
DE


Deutschland
RE: Temperaturregelung mit PID Regler
Hallo liebe Community.

Da ich vor und über die Feiertage keine Zeit hatte, mich mit meinem Programm auseinander zu setzen, melde ich mich jetzt wieder. Ich war diese Woche dabei, die bereits oben erwähnte Temperaturregelung zu testen bzw. einzusetzen. Nun ist es aber so, dass sie nicht funktioniert.
Ich muss gestehen, dass das ganze für mich immer noch ein großes Fragezeichen ist und ich mir mittlerweile große Sorgen darüber mache. Deshalb möchte ich euch bitten, mir unter die Arme zu greifen, da ich nicht einmal in der Lage war, das VI auszuführen, weil gleich zu Beginn eine Fehlermeldung bzgl. der Taktzeit kommt. Ich hoffe, dass es für euch eingefleischte LabVIEW-Kenner keine allzu große Herausforderung darstellt, noch einmal, zusammen mit mir, das VI durchzugehen bzw. zu verbessern und lauffähig zu machen.

Damit ihr nicht den ganzen Thread noch einmal lesen müsst, hier die Fakten:
- Eine Heizpatrone soll einen Metallkörper auf eine gewünschte Temperatur aufheizen und halten
- Heizpatrone wird über einen elektrischen Aufbau aus Leistungsregler und -verstärker angesteuert
- Dieser elektrische Aufbau wird über eine NI-Karte die zwischen 0V...10V arbeitet angefahren
- Regelung muss über PID-Regler realisiert werden

Hier habe ich noch einmal das VI und den dazu gehörigen Simple PID. Das VI ist in LabVIEW 2010, da dies die Version auf dem Rechner im Versuchsfeld ist.

10.0 .vi  Test.vi (Größe: 34,63 KB / Downloads: 357)


8.5 .vi  simple_PID.vi (Größe: 20,57 KB / Downloads: 276)



Ich möchte mich bei euch allen schon jetzt noch einmal bedanken!
Grüße Frischi
Alle Beiträge dieses Benutzers finden
Diese Nachricht in einer Antwort zitieren to top
30
Antwort schreiben 


Gehe zu: