INFO: Dieses Forum nutzt Cookies...
Cookies sind für den Betrieb des Forums unverzichtbar. Mit der Nutzung des Forums erklärst Du dich damit einverstanden, dass wir Cookies verwenden.

Es wird in jedem Fall ein Cookie gesetzt um diesen Hinweis nicht mehr zu erhalten. Desweiteren setzen wir Google Adsense und Google Analytics ein.


Antwort schreiben 

Encoder-Simulation



Wenn dein Problem oder deine Frage geklärt worden ist, markiere den Beitrag als "Lösung",
indem du auf den "Lösung" Button rechts unter dem entsprechenden Beitrag klickst. Vielen Dank!

19.09.2014, 08:18
Beitrag #1

Oaky
Unregistered


 







Encoder-Simulation
Hallo Leute,
ich hab an meiner FH den Kurs Embedded Web belegt und komme jetzt bei der letzten Aufgabe nicht mehr weiter. Bahn
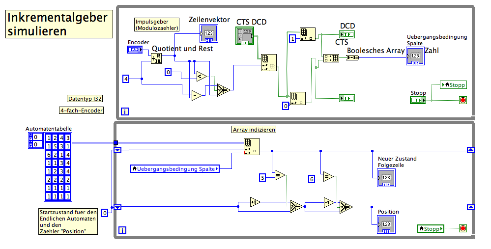
Man soll mit Hilfe einer vorgegebenen unfertigen VI eine Encoder-Simulation erstellen.
Ich habe jetzt von einem Kommilitonen sogar schon eine fertige Lösung erhalten, verstehe diese aber nicht so richtig. Blink
Gibt es vielleicht sogar noch eine einfachere Lösung?

Bitte helft mir, ich bin sonst echt aufgeschmissen!


Angehängte Datei(en) Thumbnail(s)
           

10.0 .vi  Encoder_final.vi (Größe: 15,49 KB / Downloads: 392)

10.0 .vi  Encoder_vorgabe.vi (Größe: 11,24 KB / Downloads: 364)
Diese Nachricht in einer Antwort zitieren to top
19.09.2014, 08:48
Beitrag #2

GerdW Offline
______________
LVF-Team

Beiträge: 17.529
Registriert seit: May 2009

LV2019 (LV2021)
1995
DE_EN

10×××
Deutschland
RE: Encoder-Simulation
Hallo Oaky,

Zitat:Ich habe jetzt von einem Kommilitonen sogar schon eine fertige Lösung erhalten, verstehe diese aber nicht so richtig.
Warum lässt du dir das nicht einfach von deinem Kommilitonen erklären?
Wenn er schon deine Hausaufgaben für dich erledigt, dann kann er das doch auch noch machen…

Zitat:Man soll mit Hilfe einer vorgegebenen unfertigen VI eine Encoder-Simulation erstellen.
Sage bitte deinem Tutor/WiMi/Prof, dass man den Wert eines Controls NICHT in eine lokale Variable desselben Controls schreiben muss…

Zitat:Bitte helft mir, ich bin sonst echt aufgeschmissen!
Mal ehrlich:
Du hast keinen Bock, dich mit deinem Studium zu beschäftigen und wir sollen dir hier jetzt deine Note retten?
Tipp: In meiner Signatur findest du Links, die dir beim Verstehen des VIs helfen!

Alle Beiträge dieses Benutzers finden
Diese Nachricht in einer Antwort zitieren to top
19.09.2014, 09:05
Beitrag #3

Oaky
Unregistered


 







RE: Encoder-Simulation
Punkt 1: Hab keinen Kontakt zu dem.
Punkt 2: Richte ich aus.
Punkt 3: Das ist ein Wahlpflicht-Modul was ich noch belegen musste. Ich will diese Aufgabe einfach nur verstehen, das reicht mir dann auch.

Ich hatte gehofft, es kann mir hier jemand weiterhelfen..
Diese Nachricht in einer Antwort zitieren to top
19.09.2014, 09:10
Beitrag #4

GerdW Offline
______________
LVF-Team

Beiträge: 17.529
Registriert seit: May 2009

LV2019 (LV2021)
1995
DE_EN

10×××
Deutschland
RE: Encoder-Simulation
Hallo Oaky,

helfen könnten wir dir schon - wenn du konkrete LabVIEW-Fragen hast.

Ich persönlich finde es nicht "schön", wenn unverblümt nach Hilfe zum Beschiss gefragt wird. Es ist dein Studium, du hast dir dieses Wahlfach gewählt - und du solltest dir die Note, die du in diesem Fach bekommst, auch selbst erarbeiten!

Zitat:Punkt 1: Hab keinen Kontakt zu dem.
Obwohl er dir "jetzt" erst das VI zur Verfügung gestellt hat? Lass dir eine bessere Ausrede einfallen!

Zitat:Ich will diese Aufgabe einfach nur verstehen
Dann solltest du uns die Aufgabe auch nennen - nicht nur die (vermeintliche) Lösung dazu!

Alle Beiträge dieses Benutzers finden
Diese Nachricht in einer Antwort zitieren to top
19.09.2014, 09:13
Beitrag #5

Oaky
Unregistered


 







RE: Encoder-Simulation
Ich weiß gar nicht, warum ich mich hier rechtfertigen muss?
Die Übung wird nicht benotet, sondern nur die Klausur.

Wie die Aufgabe lautet, hab ich doch oben schon erwähnt:
(19.09.2014 08:18 )Oaky schrieb:  Man soll mit Hilfe einer vorgegebenen unfertigen VI eine Encoder-Simulation erstellen.


Was genau macht der Encoder?
Diese Nachricht in einer Antwort zitieren to top
19.09.2014, 09:22 (Dieser Beitrag wurde zuletzt bearbeitet: 19.09.2014 09:24 von GerdW.)
Beitrag #6

GerdW Offline
______________
LVF-Team

Beiträge: 17.529
Registriert seit: May 2009

LV2019 (LV2021)
1995
DE_EN

10×××
Deutschland
RE: Encoder-Simulation
Hallo Oaky,

Zitat:Ich weiß gar nicht, warum ich mich hier rechtfertigen muss?
Weil das Ganze nach "homework hustling" aussieht…

Zitat:Die Übung wird nicht benotet, sondern nur die Klausur.
Dann hast du doch Glück und bist nicht "sonst echt aufgeschmissen!"…

Ein Encoder hat üblicherweise ein A- und eine B-Spur, die 90°-phasenversetzt Pulse ausgeben. Meist (bei rotierenden Encodern) gibt es auch noch einen Z- (oder Null-)Puls pro Umdrehung. Du musst also nur 2 Bits generieren, die leicht "versetzte" Pulse darstellen…
Dies hättest du dir auch bei Wikipedia anlesen können - für den Fall, das so etwas nicht in diesem Kurs behandelt wurde. Und das wiederum kann ich mir nicht vorstellen - oder der Kurs ist nicht allzu "didaktisch wertvoll" ausgelegt…

Alle Beiträge dieses Benutzers finden
Diese Nachricht in einer Antwort zitieren to top
Anzeige
19.09.2014, 09:27
Beitrag #7

Oaky
Unregistered


 







RE: Encoder-Simulation
Ok, das hab ich verstanden.
Und wozu ist jetzt der Encoder-Schieberegler der von -10 bis 10 geht?
Und wofür ist die Automatentabelle?
Diese Nachricht in einer Antwort zitieren to top
19.09.2014, 09:38
Beitrag #8

GerdW Offline
______________
LVF-Team

Beiträge: 17.529
Registriert seit: May 2009

LV2019 (LV2021)
1995
DE_EN

10×××
Deutschland
RE: Encoder-Simulation
Hallo Oaky,

Zitat:Und wozu ist jetzt der Encoder-Schieberegler der von -10 bis 10 geht? Und wofür ist die Automatentabelle?
Genau das meinte ich mit Aufgabenstellung!

Wenn ich einem Studenten eine Aufgabe stelle, bei der ein vorgefertigtes VI vervollständigt werden muss, dann gibt es dazu auch eine Vorbesprechung, in der die schon vorhandenen Elemente erläutert werden - in deinem Fall die Automatentabelle und dieser Schieberegler…

Also nochmal:
Zitat:Dann solltest du uns die Aufgabe auch nennen

Und wenn dir die Aufgabenstellung nicht klar ist, dann solltest du deinen Tutor/WiMi/Prof fragen - und nicht uns…

Alle Beiträge dieses Benutzers finden
Diese Nachricht in einer Antwort zitieren to top
19.09.2014, 09:54
Beitrag #9

Oaky
Unregistered


 







RE: Encoder-Simulation
In der 1. Teilaufgabe soll eine an ein COM-Port angeschlossene LED an und aus geschalten werden.
In der 2. Teilaufgabe soll dann über einen Drehregler die Helligkeit verändert werden.
Diese beiden Teile hab ich fertig.

Jetzt zu meinem Problem, die Aufgaben-Stellung:
Öffnen Sie das Encoder_vorgabe.vi und entwickeln Sie in der unvollständigen ersten While-Schleife eine Encoder-Simulation.
Verifizieren Sie die Funktionsfähigkeit des Gesamt-VIs.
Diese Nachricht in einer Antwort zitieren to top
19.09.2014, 11:31
Beitrag #10

Oaky
Unregistered


 







RE: Encoder-Simulation
Kann mir sonst niemand weiterhelfen?
Diese Nachricht in einer Antwort zitieren to top
30
Antwort schreiben 


Möglicherweise verwandte Themen...
Themen Verfasser Antworten Views Letzter Beitrag
  Serial Port in Simulation bei Embedded for ARM ? amin 0 3.708 18.08.2009 14:29
Letzter Beitrag: amin
  Simulation eines Tastendrucks über Serielle Schnittstelle kubes 0 4.040 09.06.2006 07:14
Letzter Beitrag: kubes

Gehe zu: