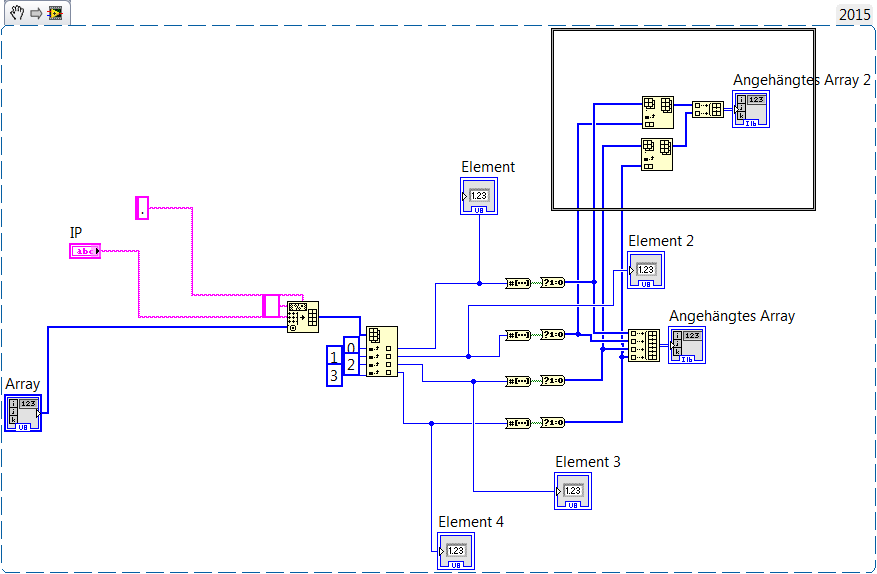
String nach Array mit fester Länge |
Wenn dein Problem oder deine Frage geklärt worden ist, markiere den Beitrag als "Lösung",
indem du auf den "Lösung" Button rechts unter dem entsprechenden Beitrag klickst. Vielen Dank!
| 30
|
|
|
| Möglicherweise verwandte Themen... | |||||
| Themen | Verfasser | Antworten | Views | Letzter Beitrag | |
| MONATSverbrauch aus TAGES-String-Array berechnen | Blondchen | 1 | 5.784 |
19.02.2020 16:21 Letzter Beitrag: GerdW |
|
| String in Array speichern für flexible Gruppenbenennung in TDMS Datei | hansi_1 | 3 | 5.108 |
10.12.2019 09:45 Letzter Beitrag: Freddy |
|
| String nach Enum konvertieren | NoWay | 2 | 5.963 |
20.08.2019 10:58 Letzter Beitrag: NoWay |
|
| Dezimal-String nach Zahl Funktion | ares2013 | 4 | 6.269 |
10.04.2019 13:12 Letzter Beitrag: jg |
|
| Event Taste lange gedrückt | hansi9990 | 1 | 3.564 |
17.02.2019 12:55 Letzter Beitrag: hansi9990 |
|
| Tabellenstring nach Array 3D | hansi9990 | 0 | 3.227 |
07.09.2018 10:33 Letzter Beitrag: hansi9990 |
|







