INFO: Dieses Forum nutzt Cookies...
Cookies sind für den Betrieb des Forums unverzichtbar. Mit der Nutzung des Forums erklärst Du dich damit einverstanden, dass wir Cookies verwenden.

Es wird in jedem Fall ein Cookie gesetzt um diesen Hinweis nicht mehr zu erhalten. Desweiteren setzen wir Google Adsense und Google Analytics ein.


Antwort schreiben 

Rechendauer reduzieren, um Abtestrate von 1/s sicherzustellen



Wenn dein Problem oder deine Frage geklärt worden ist, markiere den Beitrag als "Lösung",
indem du auf den "Lösung" Button rechts unter dem entsprechenden Beitrag klickst. Vielen Dank!

08.01.2020, 13:18
Beitrag #7

GerdW Offline
______________
LVF-Team

Beiträge: 17.540
Registriert seit: May 2009

LV2019 (LV2021)
1995
DE_EN

10×××
Deutschland
RE: Rechendauer reduzieren, um Abtestrate von 1/s sicherzustellen
Hallo Kaibe,

Zitat:Könntest du mir evtl. Tipps geben, wie ich nun zur Bereinigung meiner Problemchen fortfahren soll?
Was fällt als erstes auf: man entpackt ein ZIP und findet keine Projektdatei.
Was fällt als zweites auf: es ist für den unbedarften Betrachter kein VI als "MAIN" erkennbar. Also raten…

Dann öffnet man dieses "Umbau"-VI:
- lauter subVIs ohne aussagekräftiges Icon
- immer noch fehlende subVIs mit nicht aussagekräftigen Namen wie "A" und "C"…


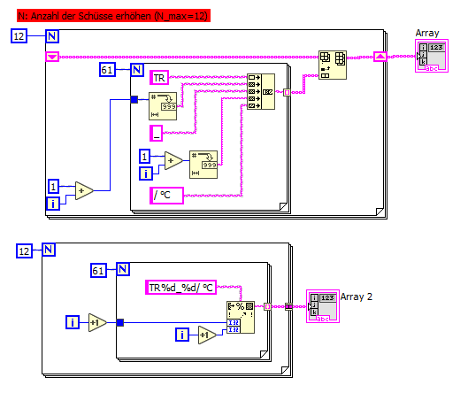
Dann öffnet man mal das erste subVI und findet das hier:
   
Oben deine Version, unten meine Version des VIs: bei deiner Version mit nicht initialisiertem Schieberegister bekommst du bei wiederholtem Start deines Programms sehr schnell Probleme!

Deshalb:
Bitte alle VIs mit kritischem Blick durchgehen und nach den ganzen weiteren Fehlern und Rube-Goldbergs suchen und korrigieren.
Projektdatei erstellen.
Vernünftige Icons und VI-Namen verwenden. Dann im MAIN-VI die ganzen subVI-Namen wieder ausblenden, die belegen nur unnütz Platz!
Lerne den Unterschied zwischen Label und Caption bei einem Control: Labels mit gefüllt 100 Zeichen Länge sind auch sehr unübersichtlich! Und Ausblenden des Labels im Blockdiagramm ist dann auch nicht wirklich hilfreich!

Alle Beiträge dieses Benutzers finden
Diese Nachricht in einer Antwort zitieren to top
Antwort schreiben 


Nachrichten in diesem Thema
RE: Rechendauer reduzieren, um Abtestrate von 1/s sicherzustellen - GerdW - 08.01.2020 13:18

Gehe zu: