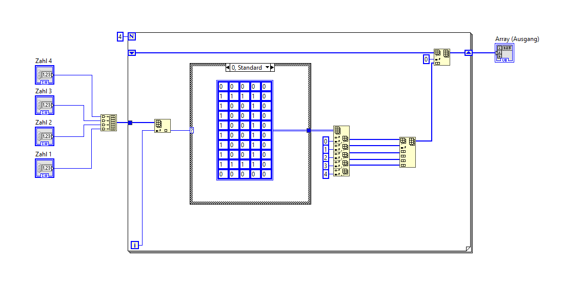
1D Array schrittweise befüllen |
Wenn dein Problem oder deine Frage geklärt worden ist, markiere den Beitrag als "Lösung",
indem du auf den "Lösung" Button rechts unter dem entsprechenden Beitrag klickst. Vielen Dank!
| 30
|
|
|
| Nachrichten in diesem Thema |
|
1D Array schrittweise befüllen - CharlieFirpo - 18.03.2024, 10:35
RE: 1D Array schrittweise befüllen - Woodeye - 18.03.2024, 11:03
RE: 1D Array schrittweise befüllen - CharlieFirpo - 18.03.2024, 11:43
RE: 1D Array schrittweise befüllen - Woodeye - 18.03.2024, 11:52
RE: 1D Array schrittweise befüllen - GerdW - 18.03.2024, 12:37
RE: 1D Array schrittweise befüllen - Woodeye - 18.03.2024, 14:48
RE: 1D Array schrittweise befüllen - BNT - 18.03.2024, 23:26
RE: 1D Array schrittweise befüllen - CharlieFirpo - 19.03.2024 10:08
RE: 1D Array schrittweise befüllen - BNT - 19.03.2024, 10:34
RE: 1D Array schrittweise befüllen - GerdW - 19.03.2024, 10:37
RE: 1D Array schrittweise befüllen - CharlieFirpo - 19.03.2024, 12:33
RE: 1D Array schrittweise befüllen - GerdW - 19.03.2024, 12:49
RE: 1D Array schrittweise befüllen - CharlieFirpo - 21.03.2024, 09:11
|






