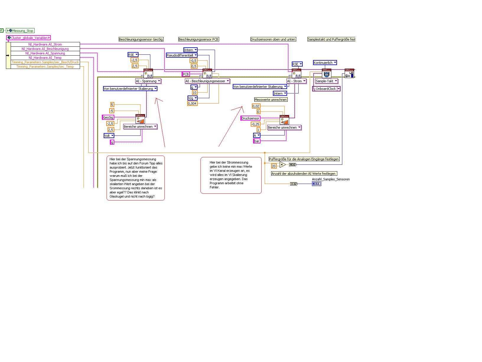
AI Spannung Einheit skalieren |
Wenn dein Problem oder deine Frage geklärt worden ist, markiere den Beitrag als "Lösung",
indem du auf den "Lösung" Button rechts unter dem entsprechenden Beitrag klickst. Vielen Dank!
| 30
|
|
|
| Möglicherweise verwandte Themen... | |||||
| Themen | Verfasser | Antworten | Views | Letzter Beitrag | |
| [split] Eigenschaftsknoten / DAQmx Kanäle skalieren | scheichkind | 14 | 16.548 |
09.06.2021 09:39 Letzter Beitrag: scheichkind |
|
| Spannung erzeugen | kamaro | 5 | 9.293 |
26.05.2011 10:19 Letzter Beitrag: Mingo |
|
| NMR-Einheit:Timing (Taktrate von 1 MHz) von einem RF-Puls mit zwei TTL-Pulsen | Dirkules41 | 4 | 7.806 |
04.05.2011 11:14 Letzter Beitrag: Dirkules41 |
|
| PCI Spannung lesen | Fumik | 7 | 9.274 |
31.08.2010 10:44 Letzter Beitrag: Fumik |
|
| Spannung/Stromessung | doubleyou | 6 | 7.322 |
22.02.2010 17:00 Letzter Beitrag: doubleyou |
|
| Messen der Spannung | Der_Elch | 5 | 9.489 |
02.02.2010 08:29 Letzter Beitrag: dottore |
|







