INFO: Dieses Forum nutzt Cookies...
Cookies sind für den Betrieb des Forums unverzichtbar. Mit der Nutzung des Forums erklärst Du dich damit einverstanden, dass wir Cookies verwenden.

Es wird in jedem Fall ein Cookie gesetzt um diesen Hinweis nicht mehr zu erhalten. Desweiteren setzen wir Google Adsense und Google Analytics ein.


Antwort schreiben 

Anfänger braucht Hilfe... (Nullstellenberechnung)



Wenn dein Problem oder deine Frage geklärt worden ist, markiere den Beitrag als "Lösung",
indem du auf den "Lösung" Button rechts unter dem entsprechenden Beitrag klickst. Vielen Dank!

27.02.2013, 13:06 (Dieser Beitrag wurde zuletzt bearbeitet: 27.02.2013 13:44 von Y-P.)
Beitrag #1

Petri Sven Offline
LVF-Neueinsteiger


Beiträge: 7
Registriert seit: Feb 2013

8.1
1986
EN


Deutschland
Anfänger braucht Hilfe... (Nullstellenberechnung)
Ich Arbeite mit LABview 6.1 und brauche hilfe bei einem Projekt, unzwar muss ich eine p-q Formel erstellen die mir die werte x1/2 ausgibt und diese beiden dannach die beiden Punkte in einem Grafen darstellt also eine Parabel ..

Bin voll auf dem holz weg brauche ein paar vorschläge

Danke schonmal im vorraus

Mit Freundlichen Grüßen

Sven Petri
Alle Beiträge dieses Benutzers finden
Diese Nachricht in einer Antwort zitieren to top
Anzeige
27.02.2013, 13:42 (Dieser Beitrag wurde zuletzt bearbeitet: 27.02.2013 13:44 von Y-P.)
Beitrag #2

Y-P Offline
☻ᴥᴥᴥ☻ᴥᴥᴥ☻
LVF-Team

Beiträge: 12.612
Registriert seit: Feb 2006

Developer Suite Core -> LabVIEW 2015 Prof.
2006
EN

71083
Deutschland
RE: Anfänger braucht hilfe...
Schau Dir mal das Bsp. "Real Root Finding.vi" im Example-Finder an.

Gruß Markus

EDIT: "Anfänger braucht hilfe..." sagt als Thementitel nicht viel aus. Ich habe daher Hilfe groß geschrieben und (Nullstellenberechnung) hinzugefügt. Anniemacht_2

--------------------------------------------------------------------------
Bitte stellt mir keine Fragen über PM, dafür ist das Forum da - andere haben vielleicht auch Interesse an der Antwort !!
--------------------------------------------------------------------------
Alle Beiträge dieses Benutzers finden
Diese Nachricht in einer Antwort zitieren to top
27.02.2013, 13:45
Beitrag #3

NWOmason Offline
Simultator
*****


Beiträge: 1.078
Registriert seit: Dec 2010

2012.SP1
2008
EN

93047
Deutschland
RE: Anfänger braucht hilfe...
Die p-q-Formel kannst du mit den numerischen Elementen (Add, Wurzel,...) realisieren. Mach dir doch mal ein simples Beispiel mit Konstanten in LV. Am besten ein BSP, das Handschriftlich ganz einfach handschriftlich nachvollzogen werden kann.

Für die Anzeige der Parabel würde ich einen XY-Graph verwenden, wobei ein Plot die Parabel ist und ein zweiter Plot die gefundenen Punkte repräsentiert.

Hast du schon was programmiert? Wenn ja, dann zeig doch mal den aktuellen Stand Smile

Beste Grüße,
NWO

9 von 10 Stimmen in meinem Kopf sagen: Ich bin nicht verrückt,
die andere summt die Melodie von Tetris
.

NI schrieb:To use the abort button is like using a tree to stop a car!

(20.01.2012 11:02 )NWOmason schrieb:  Getting Started with NI LabVIEW Student Training
http://zone.ni.com/devzone/cda/tut/p/id/7466

Introduction to NI LabVIEW - Learn LabVIEW Basics
http://www.ni.com/gettingstarted/labviewbasics/

Top 5 der Empfehlungen für LabVIEW-Einsteiger
http://www.ni.com/newsletter/51735/de/
Alle Beiträge dieses Benutzers finden
Diese Nachricht in einer Antwort zitieren to top
06.03.2013, 11:55 (Dieser Beitrag wurde zuletzt bearbeitet: 06.03.2013 12:00 von Petri Sven.)
Beitrag #4

Petri Sven Offline
LVF-Neueinsteiger


Beiträge: 7
Registriert seit: Feb 2013

8.1
1986
EN


Deutschland
RE: Anfänger braucht Hilfe... (Nullstellenberechnung)
Jop ich zeig mal was ich schon Programmiert habe
aber ich muss auch diese komische Anzeige raushaben das er mir nicht mehr NaN anzeigt sondern ganz normale zahlen..


6.1 .vi  Unbenannt.vi (Größe: 23,52 KB / Downloads: 369)



(27.02.2013 13:42 )Y-P schrieb:  Schau Dir mal das Bsp. "Real Root Finding.vi" im Example-Finder an.

Gruß Markus

EDIT: "Anfänger braucht hilfe..." sagt als Thementitel nicht viel aus. Ich habe daher Hilfe groß geschrieben und (Nullstellenberechnung) hinzugefügt. Anniemacht_2

Wo finde ich denn den Real Foot Finding.vi ?
Alle Beiträge dieses Benutzers finden
Diese Nachricht in einer Antwort zitieren to top
06.03.2013, 12:08
Beitrag #5

NWOmason Offline
Simultator
*****


Beiträge: 1.078
Registriert seit: Dec 2010

2012.SP1
2008
EN

93047
Deutschland
RE: Anfänger braucht Hilfe... (Nullstellenberechnung)
(06.03.2013 11:55 )Petri Sven schrieb:  Jop ich zeig mal was ich schon Programmiert habe
aber ich muss auch diese komische Anzeige raushaben das er mir nicht mehr NaN anzeigt sondern ganz normale zahlen..

Die Formel passt doch:

   

NaN's komment natürlich, wenn es keine reellen Lösungen gibt.

(06.03.2013 11:55 )Petri Sven schrieb:  Wo finde ich denn den Real Foot Finding.vi ?

In der Beispielsuchmaschine:

   

Beste Grüße,
NWO

9 von 10 Stimmen in meinem Kopf sagen: Ich bin nicht verrückt,
die andere summt die Melodie von Tetris
.

NI schrieb:To use the abort button is like using a tree to stop a car!

(20.01.2012 11:02 )NWOmason schrieb:  Getting Started with NI LabVIEW Student Training
http://zone.ni.com/devzone/cda/tut/p/id/7466

Introduction to NI LabVIEW - Learn LabVIEW Basics
http://www.ni.com/gettingstarted/labviewbasics/

Top 5 der Empfehlungen für LabVIEW-Einsteiger
http://www.ni.com/newsletter/51735/de/
Alle Beiträge dieses Benutzers finden
Diese Nachricht in einer Antwort zitieren to top
06.03.2013, 12:20
Beitrag #6

Petri Sven Offline
LVF-Neueinsteiger


Beiträge: 7
Registriert seit: Feb 2013

8.1
1986
EN


Deutschland
RE: Anfänger braucht Hilfe... (Nullstellenberechnung)
Könntest du mir noch ein Beispiel zeigen wie jetzt ein x-y diagramm in die formel mit einbinden kann so das er mir eine parabel anzeigt...

und diese nicht reellen Lösung wie kann ich umgehen er soll mit keine NaN anzeigen..

Mit Freundlichen Grüßen

Sven
Alle Beiträge dieses Benutzers finden
Diese Nachricht in einer Antwort zitieren to top
Anzeige
06.03.2013, 12:56
Beitrag #7

GerdW Offline
______________
LVF-Team

Beiträge: 17.538
Registriert seit: May 2009

LV2019 (LV2021)
1995
DE_EN

10×××
Deutschland
RE: Anfänger braucht Hilfe... (Nullstellenberechnung)
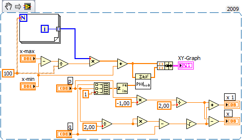
Hallo Sven,

Zitat:wie kann ich umgehen er soll mit keine NaN anzeigen.
Indem du den Datentyp CDB (complex DBL) verwendest... Smile

Den XY-Plot muss man berechnen:
   

Alle Beiträge dieses Benutzers finden
Diese Nachricht in einer Antwort zitieren to top
06.03.2013, 13:10
Beitrag #8

Petri Sven Offline
LVF-Neueinsteiger


Beiträge: 7
Registriert seit: Feb 2013

8.1
1986
EN


Deutschland
RE: Anfänger braucht Hilfe... (Nullstellenberechnung)
Danke für die Lösung

hab noch ein Problem:

brauche einen Taschenrechner bei LabVIEW 6.1 mit butons für dividieren multiplizieren, addieren und subtrahieren.
Alle Beiträge dieses Benutzers finden
Diese Nachricht in einer Antwort zitieren to top
06.03.2013, 13:12 (Dieser Beitrag wurde zuletzt bearbeitet: 06.03.2013 13:13 von GerdW.)
Beitrag #9

GerdW Offline
______________
LVF-Team

Beiträge: 17.538
Registriert seit: May 2009

LV2019 (LV2021)
1995
DE_EN

10×××
Deutschland
RE: Anfänger braucht Hilfe... (Nullstellenberechnung)
Hallo Sven,

dann musst du einen programmieren. Big Grin
Oder du nimmst den bei Windows vorhandenen, den kann man per SystemExec aufrufen...

Alle Beiträge dieses Benutzers finden
Diese Nachricht in einer Antwort zitieren to top
06.03.2013, 13:23
Beitrag #10

Petri Sven Offline
LVF-Neueinsteiger


Beiträge: 7
Registriert seit: Feb 2013

8.1
1986
EN


Deutschland
RE: Anfänger braucht Hilfe... (Nullstellenberechnung)
(06.03.2013 13:12 )GerdW schrieb:  Hallo Sven,

dann musst du einen programmieren. Big Grin
Oder du nimmst den bei Windows vorhandenen, den kann man per SystemExec aufrufen...

bekommst ein screenshot nachher
Alle Beiträge dieses Benutzers finden
Diese Nachricht in einer Antwort zitieren to top
30
Antwort schreiben 


Gehe zu: