INFO: Dieses Forum nutzt Cookies...
Cookies sind für den Betrieb des Forums unverzichtbar. Mit der Nutzung des Forums erklärst Du dich damit einverstanden, dass wir Cookies verwenden.

Es wird in jedem Fall ein Cookie gesetzt um diesen Hinweis nicht mehr zu erhalten. Desweiteren setzen wir Google Adsense und Google Analytics ein.


Antwort schreiben 

Array - 2-Farben Plot



Wenn dein Problem oder deine Frage geklärt worden ist, markiere den Beitrag als "Lösung",
indem du auf den "Lösung" Button rechts unter dem entsprechenden Beitrag klickst. Vielen Dank!

07.09.2007, 10:29
Beitrag #1

labcross Offline
LVF-Grünschnabel
*


Beiträge: 33
Registriert seit: Sep 2007

6.1
2007
kA


Deutschland
Array - 2-Farben Plot
Hi,
ich möchte Werte aus einem Array in einem Plot darstellen, und zwar so, dass ab einem bestimmten Index die Kurve eine andere Farbe hat.
Dieser Index wird geliefert durch das Maximum der Array Werte. Das klappt aber leider nicht.
Ich bin ein LabVIEW Anfänger :-)

       
Alle Beiträge dieses Benutzers finden
Diese Nachricht in einer Antwort zitieren to top
Anzeige
07.09.2007, 10:34 (Dieser Beitrag wurde zuletzt bearbeitet: 07.09.2007 10:43 von Achim.)
Beitrag #2

Achim Offline
*****
*****


Beiträge: 4.226
Registriert seit: Nov 2005

20xx
2000
EN

978xx
Deutschland
Array - 2-Farben Plot
' schrieb:ich möchte Werte aus einem Array in einem Plot darstellen, und zwar so, dass ab einem bestimmten Index die Kurve eine andere Farbe hat.

Das geht auch nicht mit LV!

Als Workaround hat sich folgendes als hilfreich erwiesen:

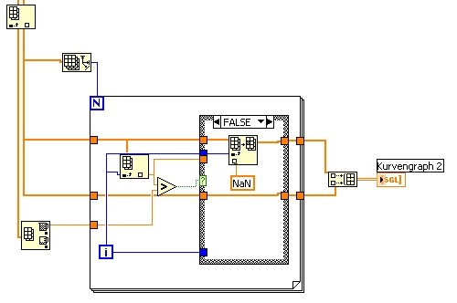
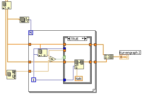
Du stellst zwei identische Kurven übereinander (mit unterschiedlichen Farben) dar. Bei der einen Kurve ersetzt du die Werte ab deinem Index mit "NaN" ( = "Not a Number", einfach in das Double-Feld des Array eintragen (manuell oder programmatisch mit "Replace Array Subset")), damit werden diese Punkte nicht dargestellt und die darunterliegende andere Kurve wird sichtbar!

Gruss
Achim

EDIT: Mal wieder zu schnell und die Bilder nicht angeguckt...das machst du ja bereits, sollte klappen...dann lad mal dein VI hoch ums anzugucken...Tststs, was hab ich nur gedacht....

EDIT2: Wenn du die Ersetzung in der FOR-Schleife machst, musst du auch das Array, in dem du ersetzt hast, in den nächsten Schleifendurchlauf mitnehmen, sonst wird immer nur im Ursprungsarray je ein Wert ersetzt! Das "mitnehmen" geht, indem du ein Schieberegister verwendest! Schieberegister: Rechtsklick auf den Schleifenrand, "Add Shift Register"...daran dann dein Ursprungsarray von aussen anschließen, und in der Schleife wieder abgreifen und das veränderte Array (mit der Ersetzung) wieder am rechten Schleifenrand ins Register einspeisen!

"Is there some mightier sage, of whom we have yet to learn?"

"Opportunity is missed by most people because it is dressed in overalls and looks like work." (Thomas Edison)
Alle Beiträge dieses Benutzers finden
Diese Nachricht in einer Antwort zitieren to top
07.09.2007, 10:37
Beitrag #3

labcross Offline
LVF-Grünschnabel
*


Beiträge: 33
Registriert seit: Sep 2007

6.1
2007
kA


Deutschland
Array - 2-Farben Plot
' schrieb:Du stellst zwei identische Kurven übereinander (mit unterschiedlichen Farben) dar. Bei der einen Kurve ersetzt du die Werte ab deinem Index mit "NaN" ( = "Not a Number", einfach in das Double-Feld des Array eintragen (manuell oder programmatisch mit "Replace Array Subset")), damit werden diese Punkte nicht dargestellt und die darunterliegende andere Kurve wird sichtbar!

Hallo Achim, genau das versuche ich ja - siehe die 2 jpgs.
Aber da ist irgendwo ein Fehler - da ich trotzdem nur 1 Kurve in einer Farbe erhalte....
Alle Beiträge dieses Benutzers finden
Diese Nachricht in einer Antwort zitieren to top
07.09.2007, 10:44 (Dieser Beitrag wurde zuletzt bearbeitet: 07.09.2007 10:46 von Lucki.)
Beitrag #4

Lucki Offline
Tech.Exp.2.Klasse
LVF-Team

Beiträge: 7.699
Registriert seit: Mar 2006

LV 2016-18 prof.
1995
DE

01108
Deutschland
Array - 2-Farben Plot
' schrieb:Hi,
ich möchte Werte aus einem Array in einem Plot darstellen, und zwar so, dass ab einem bestimmten Index die Kurve eine andere Farbe hat.
Dieser Index wird geliefert durch das Maximum der Array Werte. Das klappt aber leider nicht.
Das habe ich hier schon mal aufbereitet. Suchet, so werdet ihr finden. Oder Dir genügt das
    oder das:    
Alle Beiträge dieses Benutzers finden
Diese Nachricht in einer Antwort zitieren to top
07.09.2007, 10:46
Beitrag #5

Achim Offline
*****
*****


Beiträge: 4.226
Registriert seit: Nov 2005

20xx
2000
EN

978xx
Deutschland
Array - 2-Farben Plot
' schrieb:Hallo Achim, genau das versuche ich ja - siehe die 2 jpgs.
Aber da ist irgendwo ein Fehler - da ich trotzdem nur 1 Kurve in einer Farbe erhalte....
siehe meine "EDIT's"...ich hab gepennt...

"Is there some mightier sage, of whom we have yet to learn?"

"Opportunity is missed by most people because it is dressed in overalls and looks like work." (Thomas Edison)
Alle Beiträge dieses Benutzers finden
Diese Nachricht in einer Antwort zitieren to top
07.09.2007, 21:20 (Dieser Beitrag wurde zuletzt bearbeitet: 22.12.2007 21:23 von jg.)
Beitrag #6

labcross Offline
LVF-Grünschnabel
*


Beiträge: 33
Registriert seit: Sep 2007

6.1
2007
kA


Deutschland
Array - 2-Farben Plot
Das mit den Schieberegistern habe ich jetzt eingebaut - klappt aber doch nicht....


Sonstige .vi  2_Color_Plot.vi (Größe: 31,27 KB / Downloads: 279)
(VI LV 6.1)
Alle Beiträge dieses Benutzers finden
Diese Nachricht in einer Antwort zitieren to top
Anzeige
07.09.2007, 21:55
Beitrag #7

Lucki Offline
Tech.Exp.2.Klasse
LVF-Team

Beiträge: 7.699
Registriert seit: Mar 2006

LV 2016-18 prof.
1995
DE

01108
Deutschland
Array - 2-Farben Plot
' schrieb:Das mit den Schieberegistern habe ich jetzt eingebaut - klappt aber doch nicht....
So sehr falsch ist es eigentlich nicht, aber man kann es ohne Schieberegister viel billiger haben:
   
Alle Beiträge dieses Benutzers finden
Diese Nachricht in einer Antwort zitieren to top
08.09.2007, 22:12 (Dieser Beitrag wurde zuletzt bearbeitet: 22.12.2007 21:24 von jg.)
Beitrag #8

labcross Offline
LVF-Grünschnabel
*


Beiträge: 33
Registriert seit: Sep 2007

6.1
2007
kA


Deutschland
Array - 2-Farben Plot
Danke - euch beiden, mit diesen Anregungen kam ich dann zu meinem gewünschten Ergebnis.
Wen es interessiert - hier das VI.


Sonstige .vi  2_Color_Plot_MK.vi (Größe: 35,73 KB / Downloads: 267)
(VI LV 6.1)
Alle Beiträge dieses Benutzers finden
Diese Nachricht in einer Antwort zitieren to top
11.09.2007, 07:56 (Dieser Beitrag wurde zuletzt bearbeitet: 22.12.2007 21:24 von jg.)
Beitrag #9

labcross Offline
LVF-Grünschnabel
*


Beiträge: 33
Registriert seit: Sep 2007

6.1
2007
kA


Deutschland
Array - 2-Farben Plot
Ich habe jetzt versucht das auch bei einem XY-Graph anzuwenden, allerdings bleibt der leer.

Woran liegt das?


Sonstige .vi  2_Color_Plot_V2.vi (Größe: 41,75 KB / Downloads: 289)
(VI LV 6.1)
Alle Beiträge dieses Benutzers finden
Diese Nachricht in einer Antwort zitieren to top
11.09.2007, 08:18
Beitrag #10

Lucki Offline
Tech.Exp.2.Klasse
LVF-Team

Beiträge: 7.699
Registriert seit: Mar 2006

LV 2016-18 prof.
1995
DE

01108
Deutschland
Array - 2-Farben Plot
' schrieb:Ich habe jetzt versucht das auch bei einem XY-Graph anzuwenden, allerdings bleibt der leer. Woran liegt das?
Wie kommst Du überhaupt auf die Idee, dass das funktionieren könnte? Die übergebenen Punkte (x,y) enthalten im roten Teil der Kurve (NaN,Zahl) und in weißen Teil (Zahl,NaN), also mit anderen Worten: es gibt keinen einzigen darstellbaren Punkt.
Du gehst hier offenbar von der falschen Annahme aus, das die NANs gar nicht existieren
   
Alle Beiträge dieses Benutzers finden
Diese Nachricht in einer Antwort zitieren to top
30
Antwort schreiben 


Möglicherweise verwandte Themen...
Themen Verfasser Antworten Views Letzter Beitrag
  Farben verschwinden beim Speichern einer Tabelle dulfried 4 6.784 14.09.2017 14:45
Letzter Beitrag: dulfried
Question Y-Achse mit unterschiedlichen Farben im Label LazyBoNe 2 4.637 02.07.2014 08:28
Letzter Beitrag: LazyBoNe
  mehrere Farben in Verlaufsanzeige für Balken Hasenfuss 7 10.107 28.01.2013 09:41
Letzter Beitrag: THL
  Frontpanel Farben conne 7 9.390 23.02.2010 10:53
Letzter Beitrag: conne
  Farben der Designelemente auf dem Frontpanel qf_ 7 15.099 08.02.2010 14:19
Letzter Beitrag: Guest
  Dem Button Farben zuordnen!? yasukatakaya 6 8.571 12.11.2009 14:46
Letzter Beitrag: Achim

Gehe zu: