|
31.05.2017, 14:37
Beitrag #2
|
jan_1
LVF-Grünschnabel

Beiträge: 46
Registriert seit: Jul 2015
2016
2014
DE
Deutschland
|
RE: Array befüllen
Hallo mis3212,
nach welchen Kriterien wird denn der Verlauf des Weges defniert?
Ich könnte in deinem Beispiel ja auch einfach drei Schritte nach rechts und dann drei Schritte nach unten gehen.
Was soll passieren, wenn ich bei einer Schrittweite von 3 von (0/0) nach (4/0) möchte?
Und rein interessehalber: Was ist denn der Hintergrund dazu?
Gruß
Jan
|
|
|
|
|
31.05.2017, 14:59
Beitrag #3
|
mis3212
LVF-Neueinsteiger
Beiträge: 5
Registriert seit: May 2017
16.0
2017
DE_EN
|
RE: Array befüllen
Hallo Jan,
der Hintergrund ganz knapp erläutert: automatisiertes Abtasten des Messfeldes in einem Windkanal um Messdaten einer Hitzdrahtsonde aufzunehmen.
Das Kriterium, warum der Weg genauso abgefahren werden soll, sollte hiermit klar sein: Die "Schlangenlinien" sind deutlich schneller als Zeile für Zeile abzufahren.
Den Punkt (4/0) gäbe es bei einer Schrittweite von 3 gar nicht.
Ich hoffe das hilft weiter.
|
|
|
|
|
31.05.2017, 15:01
Beitrag #4
|
|
|
|
|
|
01.06.2017, 11:41
Beitrag #5
|
mis3212
LVF-Neueinsteiger
Beiträge: 5
Registriert seit: May 2017
16.0
2017
DE_EN
|
RE: Array befüllen
Hey Freddy,
besten Dank bereits schon mal hierfür.
Da ich ja noch unerfahren bin, könntest du dein Beispiel etwas erläutern?
Gruß Michael
|
|
|
|
|
01.06.2017, 12:27
Beitrag #6
|
|
|
|
|
|
02.06.2017, 12:17
Beitrag #7
|
|
|
|
|
|
04.06.2017, 20:08
Beitrag #8
|
mis3212
LVF-Neueinsteiger
Beiträge: 5
Registriert seit: May 2017
16.0
2017
DE_EN
|
RE: Array befüllen
Besten Dank euch beiden Freddy und Lucki.
Im Laufe der nächsten Woche werde Ich mir das dann mal anschauen und hoffe, dass Ich zu einer Lösung komme.
Zu Lucki: könntest du ebenfalls wie Freddy ein paar Worte zu deiner Lösung hinzufügen?
Gruß
Michael
|
|
|
|
05.06.2017, 09:44
(Dieser Beitrag wurde zuletzt bearbeitet: 06.06.2017 12:49 von Lucki.)
Beitrag #9
|
Lucki
Tech.Exp.2.Klasse
Beiträge: 7.699
Registriert seit: Mar 2006
LV 2016-18 prof.
1995
DE
01108
Deutschland
|
RE: Array befüllen
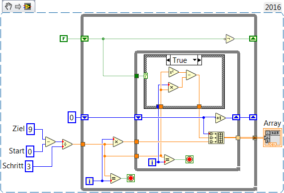
Ich dächte, das wäre nicht mehr nötig, weil das Freddy schon getan, und diese Lösung ist im Prinzip identisch. Unterschied: Es wird bei mir nicht alles in den beiden verschachtelten Schleifen gemacht, sondern das Programm beteht aus zwei Abschnitten. Im ersten Abschnitt werden nur die beiden X- und Y-1D-Arrays erzeugt, aus deren Elementen sich das zu erzeugende 2D-Array zusammensetzt. Im zweiten Abschnitt wird dann mit diesen Elementen das 2D-Array wie gewünscht zusammengestückelt
Der Vorteil meines Programms ist lediglich, dass zum Erstellen und Verstehen etwas weniger Gehirnakrobatik erforderlich ist.
|
|
|
|
|
07.06.2017, 10:58
|
mis3212
LVF-Neueinsteiger
Beiträge: 5
Registriert seit: May 2017
16.0
2017
DE_EN
|
RE: Array befüllen
Hey Freddi,
könntest Du dein Programm-File ebenfalls zur Verfügung stellen?
Gruß
Michael
|
|
|
|
| |