INFO: Dieses Forum nutzt Cookies...
Cookies sind für den Betrieb des Forums unverzichtbar. Mit der Nutzung des Forums erklärst Du dich damit einverstanden, dass wir Cookies verwenden.

Es wird in jedem Fall ein Cookie gesetzt um diesen Hinweis nicht mehr zu erhalten. Desweiteren setzen wir Google Adsense und Google Analytics ein.


Antwort schreiben 

Array nach unterschiedlichen Längen zerteilen und bereitstellen



Wenn dein Problem oder deine Frage geklärt worden ist, markiere den Beitrag als "Lösung",
indem du auf den "Lösung" Button rechts unter dem entsprechenden Beitrag klickst. Vielen Dank!

09.05.2008, 10:05
Beitrag #1

Only08 Offline
LVF-Gelegenheitsschreiber
**


Beiträge: 74
Registriert seit: Apr 2008

7.00
2008
de

10557
Deutschland
Array nach unterschiedlichen Längen zerteilen und bereitstellen
Hallo,

ich habe ein Array [72], das ich gerne zerlegen möchte. Dabei ist das Problem, dass ich erst viermal die ersten 4 (also 1-4, 5-8, 9-12, 13-16), dann die nächsten 5Bit, dann wieder nur das Nächste... usw.
Da ich dies öfter brauche würde ich gerne ein VI schreiben, dass ich später als SubVI einfach einbinde und dannverschiedene Ausgänge hat.
Ich hab mir da schon mal nen Kopf gemacht, komme aber nicht so recht auf eine Lösung, die das ordentlich macht.


Hat da jemand nen Tipp für mich?

Danke und CIAO
Alle Beiträge dieses Benutzers finden
Diese Nachricht in einer Antwort zitieren to top
Anzeige
09.05.2008, 10:33
Beitrag #2

RoLe Offline
LVF-Guru
*****


Beiträge: 1.236
Registriert seit: Jul 2007

-
1997
en

0
Schweiz
Array nach unterschiedlichen Längen zerteilen und bereitstellen
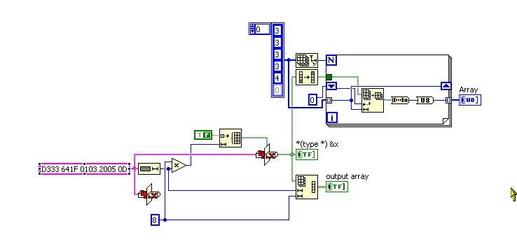
Da ich grad dabei bin, siehe dein letztes Thema, hier auf die schnelle eine Möglichkeit.


Angehängte Datei(en) Thumbnail(s)
   

.·´¯)--> Leben ist das, was dir passiert, wenn du eifrig dabei bist andere Pläne zu machen <--(¯`·.
Alle Beiträge dieses Benutzers finden
Diese Nachricht in einer Antwort zitieren to top
09.05.2008, 11:46
Beitrag #3

Only08 Offline
LVF-Gelegenheitsschreiber
**


Beiträge: 74
Registriert seit: Apr 2008

7.00
2008
de

10557
Deutschland
Array nach unterschiedlichen Längen zerteilen und bereitstellen
Danke.
Ja schnell war das wirklich, ich habe allerdings gehofft ne einfachere Möglichkeit zu finden. Naja, aber ich versuch das ganze mal nachzustellen. Aber wie gesagt, ich muss erstmal nachgucken, was die Symbole vbedeuten und wie das dann funktioniert.

Achso, was kommt denn da als Resultat bei rum, hab ich nämlich auch noch nicht verstanden?
Alle Beiträge dieses Benutzers finden
Diese Nachricht in einer Antwort zitieren to top
13.05.2008, 14:17
Beitrag #4

Only08 Offline
LVF-Gelegenheitsschreiber
**


Beiträge: 74
Registriert seit: Apr 2008

7.00
2008
de

10557
Deutschland
Array nach unterschiedlichen Längen zerteilen und bereitstellen
Hey, hab jetzt alles hinbekommen. Danke.

Was ich nun nur noch benötige, ist die umwandlung von einem array in einen String oder eine Zahl.
Zum Beispiel habe ich ein Array [1,1,0,1], das in eine Variable = 1101 umgewandelt werden soll, damit man das in einer Case-Struktur auswerten kann. Mir fehlt nur noch die Umwandlung. Ich habe leider nichts dazu gefunden, was mich wundert, da ich doch nicht der einzige bin, der Werte aus einem Array benötigt.
Mit Byte-Array nach String gehts schon mal nicht!
Alle Beiträge dieses Benutzers finden
Diese Nachricht in einer Antwort zitieren to top
30
Antwort schreiben 


Möglicherweise verwandte Themen...
Themen Verfasser Antworten Views Letzter Beitrag
  2 Parallele While-Schleifen mit unterschiedlichen Timer beenden Tomate27 3 3.838 18.08.2020 13:29
Letzter Beitrag: GerdW
  Tabellenstring nach Array 3D hansi9990 0 3.192 07.09.2018 10:33
Letzter Beitrag: hansi9990
  Encoder werte nach bestimmte steps in Array speichern ziarehmann 4 6.526 09.07.2017 23:33
Letzter Beitrag: Trinitatis
  Elemente aus 2D-Array nach bestimmten Index (n,m) auslesen und in 2D Array speichern 1990 2 6.817 29.04.2017 21:51
Letzter Beitrag: 1990
  DAQ Datenoutput an zwei Ziele mit unterschiedlichen Intervallen moTo 4 5.665 06.05.2016 20:05
Letzter Beitrag: GerdW
  Array je nach Wert in einer Spalte auftrennen b.proud 10 12.065 02.05.2016 10:38
Letzter Beitrag: jg

Gehe zu: