INFO: Dieses Forum nutzt Cookies...
Cookies sind für den Betrieb des Forums unverzichtbar. Mit der Nutzung des Forums erklärst Du dich damit einverstanden, dass wir Cookies verwenden.

Es wird in jedem Fall ein Cookie gesetzt um diesen Hinweis nicht mehr zu erhalten. Desweiteren setzen wir Google Adsense und Google Analytics ein.


Antwort schreiben 

Datenformat von Visa umwandeln



Wenn dein Problem oder deine Frage geklärt worden ist, markiere den Beitrag als "Lösung",
indem du auf den "Lösung" Button rechts unter dem entsprechenden Beitrag klickst. Vielen Dank!

25.01.2007, 15:27
Beitrag #21

eg Offline
LVF-SeniorMod


Beiträge: 3.868
Registriert seit: Nov 2005

2016
2003
kA

66111
Deutschland
Datenformat von Visa umwandeln
Mach es bitte so und nicht anders, mal gucken was rauskommt. Mach dann einen Screenshot davon. Nicht versgessen, Typ soll Unsigned Word sein und das Flag vor Unflatten From String soll auf False stehen.

Gruss, Eugen


Angehängte Datei(en) Thumbnail(s)
   

Webseite des Benutzers besuchen Alle Beiträge dieses Benutzers finden
Diese Nachricht in einer Antwort zitieren to top
Anzeige
25.01.2007, 15:41 (Dieser Beitrag wurde zuletzt bearbeitet: 25.01.2007 15:43 von eg.)
Beitrag #22

eg Offline
LVF-SeniorMod


Beiträge: 3.868
Registriert seit: Nov 2005

2016
2003
kA

66111
Deutschland
Datenformat von Visa umwandeln
' schrieb:OK. Klingt logisch.
Er hat also seine Zeichen erhalten, als Hex dargestellt (weil als ASCII nur 4 Quadrate erscheinen) und wollte diese Zahlen in Dezimalwerte (Integer) umwandeln?
Ist es aber nicht auch oft so, dass viele Geräte die Zahlen schon "richtig" (als Integer) zurückschicken (z.B. im Hex-Display 3438, also im ASCII-Display 48)?
Das hat mich etwas verwirrt.

Gruß Markus

Das was du für "richtig" hälst ist eigentlich "falsch" oder besser gesagt eine Definitionssache. Richtig wäre die Daten(ich sage lieber Zahlen, weil gilt nicht für Texte) ohne Konvertierung nach ASCII zu übertragen.

Die Geräte machen folgendes:

z.B.
1. Spannung analog messen -> 4 Volt
2. Digitalisieren -> 0100b
3. ASCII kodieren -> 4
4. Übertragen -> 34h oder als Bitfolge 0011 0100
5. Du empfängst -> 34h
6. Willst auf dem Chart darstellen
und deshalb von ASCII wieder
in eine Integerzahl umwandeln -> 4

Also das wäre eine Datenübertragung als ASCII-String.


Schritt 3 (Kodieren) und 6 (Dekodieren) kann man sich sparen. Also was ist richtig und was falsch ist noch die Frage.


Dann wäre folgendes:
1. Spannung analog messen -> 4 Volt
2. Digitalisieren -> 0100b
3. Übertragen -> 0100 als Bitfolge
4. Du empfängst -> 4
5. Willst auf dem Chart darstellen -> 4

Das wäre meiner Meinung nach richtiger, das ist eine binäre Datenübertragung ohne Overhead mit dem Kodieren/Dekodieren

Gruss, Eugen

Webseite des Benutzers besuchen Alle Beiträge dieses Benutzers finden
Diese Nachricht in einer Antwort zitieren to top
25.01.2007, 16:15
Beitrag #23

Silence Offline
LVF-Grünschnabel
*


Beiträge: 31
Registriert seit: Jan 2007

6.1
-
kA

34119
Deutschland
Datenformat von Visa umwandeln
so hab ich mal versucht. Wo soll das FALSE dran? hab nur ein Fehlerausgang....
leider kein Ergebnis


Angehängte Datei(en) Thumbnail(s)
       
Alle Beiträge dieses Benutzers finden
Diese Nachricht in einer Antwort zitieren to top
25.01.2007, 16:31
Beitrag #24

eg Offline
LVF-SeniorMod


Beiträge: 3.868
Registriert seit: Nov 2005

2016
2003
kA

66111
Deutschland
Datenformat von Visa umwandeln
Also dieses Flag ist entscheidend, wenn ich True einstelle, dann sehe ich auch nichts. Wenn aber False, dann kommt bei mir folgendes Array raus.

Das Flag sagt ob die Arraygrösse vor dem Stream dabei ist oder nicht. Bei dir sind es nur die Zahlen ohne Grösse vorne dran. Also muss Flag auf False. Ist gleich unter dem Stringeingang. Mach doch mal Hilfe auf und schau genau hin, was das VI macht und welche Anschlüsse es hat.

Gruss, Eugen


Angehängte Datei(en) Thumbnail(s)
   

Webseite des Benutzers besuchen Alle Beiträge dieses Benutzers finden
Diese Nachricht in einer Antwort zitieren to top
25.01.2007, 20:33
Beitrag #25

Y-P Offline
☻ᴥᴥᴥ☻ᴥᴥᴥ☻
LVF-Team

Beiträge: 12.612
Registriert seit: Feb 2006

Developer Suite Core -> LabVIEW 2015 Prof.
2006
EN

71083
Deutschland
Datenformat von Visa umwandeln
Hallo Eugen,

Danke für die Infos. Jetzt ist mir einiges klarer, auch das mit der "Normal- und HEX-Darstellung".
Und ich weiß jetzt auch, was dahinter steckt, wenn ich eine gemessene "Zahl" (ASCII), die in einem String steht, in eine Integer-Zahl zum Darstellen umwandle.
Wenn ich noch weitere Fragen dazu habe, dann melde ich mich einfach wieder. Wink

Gruß Markus

' schrieb:Das was du für "richtig" hälst ist eigentlich "falsch" oder besser gesagt eine Definitionssache. Richtig wäre die Daten(ich sage lieber Zahlen, weil gilt nicht für Texte) ohne Konvertierung nach ASCII zu übertragen.

Die Geräte machen folgendes:

z.B.
1. Spannung analog messen -> 4 Volt
2. Digitalisieren -> 0100b
3. ASCII kodieren -> 4
4. Übertragen -> 34h oder als Bitfolge 0011 0100
5. Du empfängst -> 34h
6. Willst auf dem Chart darstellen
und deshalb von ASCII wieder
in eine Integerzahl umwandeln -> 4

Also das wäre eine Datenübertragung als ASCII-String.
Schritt 3 (Kodieren) und 6 (Dekodieren) kann man sich sparen. Also was ist richtig und was falsch ist noch die Frage.
Dann wäre folgendes:
1. Spannung analog messen -> 4 Volt
2. Digitalisieren -> 0100b
3. Übertragen -> 0100 als Bitfolge
4. Du empfängst -> 4
5. Willst auf dem Chart darstellen -> 4

Das wäre meiner Meinung nach richtiger, das ist eine binäre Datenübertragung ohne Overhead mit dem Kodieren/Dekodieren

Gruss, Eugen

--------------------------------------------------------------------------
Bitte stellt mir keine Fragen über PM, dafür ist das Forum da - andere haben vielleicht auch Interesse an der Antwort !!
--------------------------------------------------------------------------
Alle Beiträge dieses Benutzers finden
Diese Nachricht in einer Antwort zitieren to top
26.01.2007, 08:50
Beitrag #26

Silence Offline
LVF-Grünschnabel
*


Beiträge: 31
Registriert seit: Jan 2007

6.1
-
kA

34119
Deutschland
Datenformat von Visa umwandeln
ja das mit dem Fehlereingang anschließen geht leider nicht, da ich kein Eingang dafür habe! Ich hab nur 2 Eingänge und 2 Ausgänge(laut Hilfe).

Eingänge:

Binär-String - an Visa
Typ - an die konstruktion

Ausgänge:

Fehler - nix
Wert - der Cluster


Zitat:Also das wäre eine Datenübertragung als ASCII-String.
Schritt 3 (Kodieren) und 6 (Dekodieren) kann man sich sparen. Also was ist richtig und was falsch ist noch die Frage.
Dann wäre folgendes:
1. Spannung analog messen -> 4 Volt
2. Digitalisieren -> 0100b
3. Übertragen -> 0100 als Bitfolge
4. Du empfängst -> 4
5. Willst auf dem Chart darstellen -> 4

Genauso sende ich es ja. Habe vorher das Program Terminal vorher benutzt und in diesem zeigt er mir an.

z.B. Ateml 1700 -> 0h06A4 kommt in Terminal an: 0000 0110 1010 0100

Terminal erkennt das ganze richtig als Binär bzw stellt es auch als HEX da wenn ich will. So muss es auch LabVIEW aus dem VISA übergeben! Wieso LabVIEW aus nem Binär code gleich ASCII macht verstehe ich nicht! kann ich nicht das schon unterbinden und zb. nur das Binäre lesen in nen Cluster und dann selber umwandeln. vielleicht ist das einfacher aber habe keine Möglichkeit gefunden, die Ausgabe "Lesepuffer" von VISA zu beeinflussen!
Alle Beiträge dieses Benutzers finden
Diese Nachricht in einer Antwort zitieren to top
Anzeige
26.01.2007, 10:09
Beitrag #27

eg Offline
LVF-SeniorMod


Beiträge: 3.868
Registriert seit: Nov 2005

2016
2003
kA

66111
Deutschland
Datenformat von Visa umwandeln
Ok, dann probiere mal mit dem Cast Type VI klarzukommen, mit dem soll es auch funktionieren. Wenn noch Fragen hast, melde dich.

Gruss, Eugen

Webseite des Benutzers besuchen Alle Beiträge dieses Benutzers finden
Diese Nachricht in einer Antwort zitieren to top
26.01.2007, 15:27 (Dieser Beitrag wurde zuletzt bearbeitet: 26.01.2007 15:28 von Silence.)
Beitrag #28

Silence Offline
LVF-Grünschnabel
*


Beiträge: 31
Registriert seit: Jan 2007

6.1
-
kA

34119
Deutschland
Datenformat von Visa umwandeln
Hy

habe jetzt endlich eine Lösung gefunden. Weis das Problem war schwer zu beschreiben und grad wenn man selber alles entwickelt hat und jedes Bit kennt ..

Poste hier mal meine Lösung die scheinbar einwandfrei funktioniert.

Grundproblem war die Daten ( 6 Zahlen von 0-65536 als 16 Bit ) per RS232 zu empfangen und so auch in LabVIEW zu verarbeiten.


Angehängte Datei(en) Thumbnail(s)
   
Alle Beiträge dieses Benutzers finden
Diese Nachricht in einer Antwort zitieren to top
26.01.2007, 17:21 (Dieser Beitrag wurde zuletzt bearbeitet: 26.01.2007 17:22 von eg.)
Beitrag #29

eg Offline
LVF-SeniorMod


Beiträge: 3.868
Registriert seit: Nov 2005

2016
2003
kA

66111
Deutschland
Datenformat von Visa umwandeln
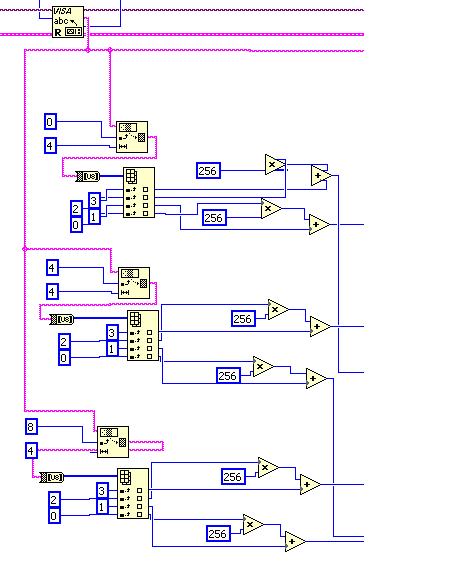
Hier meine Lösung, die eigentlich funktionieren sollte. Die 6 ist allerdings vom Typ Unsigned Word.

Gruss, Eugen


Angehängte Datei(en) Thumbnail(s)
   

Webseite des Benutzers besuchen Alle Beiträge dieses Benutzers finden
Diese Nachricht in einer Antwort zitieren to top
27.01.2007, 19:22 (Dieser Beitrag wurde zuletzt bearbeitet: 27.01.2007 19:38 von Lucki.)
Beitrag #30

Lucki Offline
Tech.Exp.2.Klasse
LVF-Team

Beiträge: 7.699
Registriert seit: Mar 2006

LV 2016-18 prof.
1995
DE

01108
Deutschland
Datenformat von Visa umwandeln
Ich lese das jetzt zufällig und bekomme die Krise. Die Frage ist einfach und klar, betrifft ein häufig vorkommendes Problem und ist ebenso einfach durch Hinweis auf die passende Funktion vollständig zu beantworten. Jetzt gibt es aber schon 20 Beiträge und es wird immer exotischer. (Wenn man den String als "einzeilige Tabelle" sieht, dann hat man sofort mehrere passende Funktionen für die Lösung. Dass man darauf nicht gleich kommt, lasse ich als mildernden Umstand gelten. Aber trotzdem: Bessert Euch!)
   
Alle Beiträge dieses Benutzers finden
Diese Nachricht in einer Antwort zitieren to top
Antwort schreiben 


Möglicherweise verwandte Themen...
Themen Verfasser Antworten Views Letzter Beitrag
  VISA: (Hex 0xBFFF0015) bei VISA read und im VISA Test Panel rick 3 15.274 10.11.2013 12:16
Letzter Beitrag: Y-P
  visa write; visa read zeitgesteuert ThomasDipl 8 12.814 20.11.2008 06:46
Letzter Beitrag: Achim

Gehe zu: