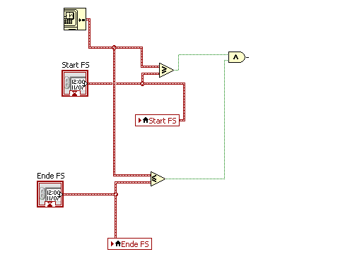
Datum Zeit vergleich |
Wenn dein Problem oder deine Frage geklärt worden ist, markiere den Beitrag als "Lösung",
indem du auf den "Lösung" Button rechts unter dem entsprechenden Beitrag klickst. Vielen Dank!
| 30
|
|
|
| Möglicherweise verwandte Themen... | |||||
| Themen | Verfasser | Antworten | Views | Letzter Beitrag | |
| Rechnen mit dem Datum | meb2323 | 3 | 6.261 |
21.07.2025 14:20 Letzter Beitrag: martin95 |
|
| Vergleich zweier Zahlen | LabViewPete | 13 | 16.149 |
27.10.2020 12:52 Letzter Beitrag: THL |
|
| Mehrfach Vergleich auf Gleichheit | MicroScoop | 7 | 8.114 |
13.08.2019 14:21 Letzter Beitrag: MicroScoop |
|
| String Vergleich erklären | 911tom | 3 | 6.065 |
12.07.2017 17:51 Letzter Beitrag: jg |
|
| Array-Vergleich und Mittelwertbildung | domdom | 4 | 6.275 |
15.05.2017 10:59 Letzter Beitrag: jg |
|
| aktuelle Datum und Zeit anzeigen lassen | heithem11 | 5 | 12.234 |
05.04.2017 14:37 Letzter Beitrag: heithem11 |
|






