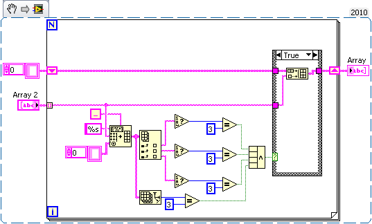
Ein allgemeines Muster in einem Array suchen |
Wenn dein Problem oder deine Frage geklärt worden ist, markiere den Beitrag als "Lösung",
indem du auf den "Lösung" Button rechts unter dem entsprechenden Beitrag klickst. Vielen Dank!
| 30
|
|
|
| Möglicherweise verwandte Themen... | |||||
| Themen | Verfasser | Antworten | Views | Letzter Beitrag | |
| 1D Array mit einer Spalte von einem 2D vergleich dementsprechend die 2 Spalte sortien | Baron | 4 | 6.601 |
25.10.2018 10:39 Letzter Beitrag: Baron |
|
| Aus einem Array festgelegte Werte zuweisen | Kahlua | 7 | 8.764 |
19.01.2018 13:42 Letzter Beitrag: Kahlua |
|
| Ansprechendes Design des Frontpanels | Muster in Hintergrund einfügen | dulfried | 3 | 5.364 |
23.08.2017 17:45 Letzter Beitrag: GerdW |
|
| String mit IP-Muster vergleichen? | C.Maier | 4 | 6.327 |
08.11.2016 08:29 Letzter Beitrag: C.Maier |
|
| FFT aus einem 1D - Array | MaddoxX | 3 | 5.481 |
05.04.2015 09:20 Letzter Beitrag: MaddoxX |
|
| Daten aus einem 1D-Array filtern | IngDanny7 | 15 | 15.002 |
26.02.2015 16:36 Letzter Beitrag: GerdW |
|







