INFO: Dieses Forum nutzt Cookies...
Cookies sind für den Betrieb des Forums unverzichtbar. Mit der Nutzung des Forums erklärst Du dich damit einverstanden, dass wir Cookies verwenden.

Es wird in jedem Fall ein Cookie gesetzt um diesen Hinweis nicht mehr zu erhalten. Desweiteren setzen wir Google Adsense und Google Analytics ein.


Antwort schreiben 

Fouriersynthese, Problem mit Frequenz



Wenn dein Problem oder deine Frage geklärt worden ist, markiere den Beitrag als "Lösung",
indem du auf den "Lösung" Button rechts unter dem entsprechenden Beitrag klickst. Vielen Dank!

29.05.2013, 15:09
Beitrag #1

Tobi_J Offline
LVF-Grünschnabel
*


Beiträge: 19
Registriert seit: May 2013

2009
2013
DE



Fouriersynthese, Problem mit Frequenz
Hallo zusammen,
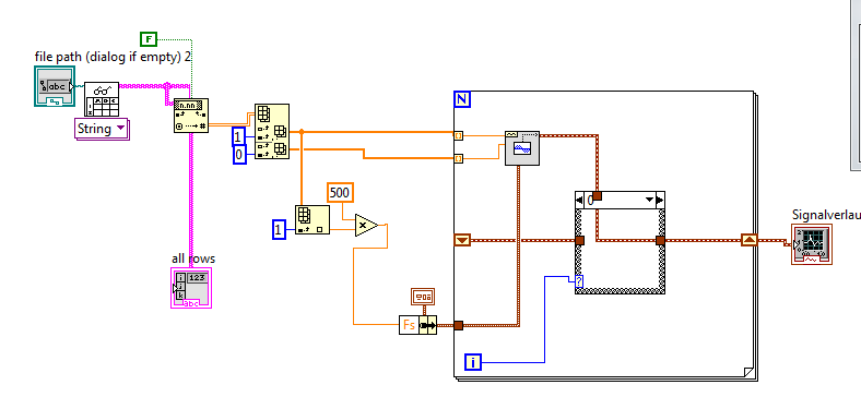
Im Anhang ein Programm zur Darstellung eines Rechtecksignals, zusätzlich zwei .txt Datein.
Datei 1 beinhaltet eine Fourier Berechnung mit der Spannung U = 1V und f = 100Hz. Die Darstellung nähert sich einem Rechtecksignal an.

Nun mein Problem/Frage:
Datei 2 beinhaltet eine Fourier Berechnung mit der Spannung U=1V und f = 115 Hz. Hier sieht das Signal nicht mehr aus wie ein Rechtecksignal.
Hat jemand eine Idee was im VI. falsch sein könnte? Frequenzen von 10/100... werden richtig Angezeigt aber sobald die Zahl (ungerade) wird, Funktioniert es nicht mehr.

Ich bedanke mich für euer Interesse.

thx, bd Tobi


Angehängte Datei(en)
9.0 .vi  Datei_Rechteck_Zeile_Lesen.vi (Größe: 22,67 KB / Downloads: 251)

0.0 .txt  Datei 1_100Hz.txt (Größe: 116 Bytes / Downloads: 249)

0.0 .txt  Datei 2_115Hz.txt (Größe: 117 Bytes / Downloads: 257)
Alle Beiträge dieses Benutzers finden
Diese Nachricht in einer Antwort zitieren to top
Anzeige
29.05.2013, 18:45
Beitrag #2

Lucki Offline
Tech.Exp.2.Klasse
LVF-Team

Beiträge: 7.699
Registriert seit: Mar 2006

LV 2016-18 prof.
1995
DE

01108
Deutschland
RE: Fouriersynthese, Problem mit Frequenz
Musst natürlich die Abtastrate so anpassen, dass man eine ganze Anzahl von
Perioden dargestellt bekommt.
   
Alle Beiträge dieses Benutzers finden
Diese Nachricht in einer Antwort zitieren to top
30.05.2013, 13:33
Beitrag #3

Tobi_J Offline
LVF-Grünschnabel
*


Beiträge: 19
Registriert seit: May 2013

2009
2013
DE



RE: Fouriersynthese, Problem mit Frequenz
Hey Lucki,
Ah okay, also liegt der Fehler an der Abtastrate!
Könntest du mir sagen wo ich den FS Baustein finde?
Alle Beiträge dieses Benutzers finden
Diese Nachricht in einer Antwort zitieren to top
30.05.2013, 14:17
Beitrag #4

Tobi_J Offline
LVF-Grünschnabel
*


Beiträge: 19
Registriert seit: May 2013

2009
2013
DE



RE: Fouriersynthese, Problem mit Frequenz
Gibt es eine Möglichkeit die automatische Anpassung der Abtastrate in meine VI Version zu integrieren?
Deine Version mit dem Case ist ja weiter vereinfacht (nur noch ein Sinussignal), aber ich würde gerne zu Anfang die von mir Angehängte VI mit der erweiterten Abtastrate Vervollständigen und mich dann an weitere alternativen heranarbeiten.

vielen Dank für deine Hilfe!
Alle Beiträge dieses Benutzers finden
Diese Nachricht in einer Antwort zitieren to top
30.05.2013, 16:14 (Dieser Beitrag wurde zuletzt bearbeitet: 30.05.2013 16:28 von Lucki.)
Beitrag #5

Lucki Offline
Tech.Exp.2.Klasse
LVF-Team

Beiträge: 7.699
Registriert seit: Mar 2006

LV 2016-18 prof.
1995
DE

01108
Deutschland
RE: Fouriersynthese, Problem mit Frequenz
(30.05.2013 13:33 )Tobi_J schrieb:  Könntest du mir sagen wo ich den FS Baustein finde?
Das ist kein "FS-Baustein", die Funktion ist Cluster/"Nach Namen bündeln" Man muß allerdings eine Cluster-Variable oder Cluster-Konstante mit Elementnamen am mittleren Teil anchließen, damit die Elementnamen an den Eingängen erscheinen.
(30.05.2013 14:17 )Tobi_J schrieb:  Gibt es eine Möglichkeit die automatische Anpassung der Abtastrate in meine VI Version zu integrieren?
Ja, gibt es. Gegeben die jeweilige Grundquenz (= erste Harmonische).Wie man die Abtastrate eingibt, weiß Du auch. Die Abtastrate berechnet sich aus Grundfrequenz, Zahl der Samples, Zahl der gewünschten darzustellenden Perioden mittels Elementarmathematik (Mit "Mal" und "Durch", und das hat mit Labview selbst nichts zu tun). Willst Dus nicht wenigsten mal selbst versuchen?
Alle Beiträge dieses Benutzers finden
Diese Nachricht in einer Antwort zitieren to top
02.06.2013, 20:51
Beitrag #6

Tobi_J Offline
LVF-Grünschnabel
*


Beiträge: 19
Registriert seit: May 2013

2009
2013
DE



RE: Fouriersynthese, Problem mit Frequenz
Hey, ich habe lange zeit versucht die Abtastrate anzupassen in meinem VI aber ich komme leider nicht auf das gewünschte Ergebnis.
Wäre schön wenn mir da noch mal einer Tips bzw. Hilfestellung leisten könnte. Das Prinzip verstehe ich, aber ich bekomme es in LabVIEW nicht umgesetzt...

Vielen Dank!
Alle Beiträge dieses Benutzers finden
Diese Nachricht in einer Antwort zitieren to top
Anzeige
Antwort schreiben 


Möglicherweise verwandte Themen...
Themen Verfasser Antworten Views Letzter Beitrag
  Fouriersynthese klausk 14 14.851 28.02.2007 15:58
Letzter Beitrag: klausk

Gehe zu: