INFO: Dieses Forum nutzt Cookies...
Cookies sind für den Betrieb des Forums unverzichtbar. Mit der Nutzung des Forums erklärst Du dich damit einverstanden, dass wir Cookies verwenden.

Es wird in jedem Fall ein Cookie gesetzt um diesen Hinweis nicht mehr zu erhalten. Desweiteren setzen wir Google Adsense und Google Analytics ein.


Antwort schreiben 

Historiedaten aus Signalverlaufsdiagramm in xy-Diagramm



Wenn dein Problem oder deine Frage geklärt worden ist, markiere den Beitrag als "Lösung",
indem du auf den "Lösung" Button rechts unter dem entsprechenden Beitrag klickst. Vielen Dank!

21.07.2009, 07:51
Beitrag #11

Santi Offline
LVF-Grünschnabel
*


Beiträge: 27
Registriert seit: Jan 2008

8.2;8.5.1;8.6;2009;2010
2003
EN

8023
Oesterreich
Historiedaten aus Signalverlaufsdiagramm in xy-Diagramm
Hallo Siuvi,

ich kann meinen Vorschreibern nur beipflichten. Du hast das Signal schon lückenhaft (ohne Zeitangabe) aufgenommen !
Du solltest jeden Kanal mit einer Zeitangabe versehen. Hab dir mal einen Screenshot angehängt wie ich mir das vorstelle ( Die Randomwerte entsprechen deinen Messwerten)

greetz Christian


Angehängte Datei(en) Thumbnail(s)
   

Those who would give up essential Liberty, to purchase a little temporary Safety, deserve neither Liberty nor Safety

Benjamin Franklin
Alle Beiträge dieses Benutzers finden
Diese Nachricht in einer Antwort zitieren to top
Anzeige
21.07.2009, 08:09 (Dieser Beitrag wurde zuletzt bearbeitet: 21.07.2009 08:34 von A.Berndsen.)
Beitrag #12

A.Berndsen Offline
LVF-Team
LVF-Team

Beiträge: 2.437
Registriert seit: Feb 2005

8.2.1 - 2011
2004
DE

724xx
Deutschland
Historiedaten aus Signalverlaufsdiagramm in xy-Diagramm
' schrieb:... Und bei konstantem dt macht eigentlich die Darstellung der Daten in einem XY-Diagramm keinen Sinn, dann würde auch ein Signalverlaufsgraph genügen.

Da hat Lucki vollkommen recht.
Warum möchtest Du zur Darstellung nochmals zusätzlich ein xy-Graphen verwenden?

Grüße
Andreas

Geht nicht, gibts nicht!
Alle Beiträge dieses Benutzers finden
Diese Nachricht in einer Antwort zitieren to top
21.07.2009, 08:53
Beitrag #13

Suivi123 Offline
LVF-Gelegenheitsschreiber
**


Beiträge: 74
Registriert seit: Feb 2009

8.2
2008
de

76131
Deutschland
Historiedaten aus Signalverlaufsdiagramm in xy-Diagramm
Hallo zusammen,

die Vorschläge schaue ich mir gleich an, ob ich sie verwenden kann.

Lucky: Doch, doch, ich habe "Aktueller Wert als Standard" ausgewählt. Habe es 2mal probiert und mich auch gewundert, dass die Werte trotzdem nicht mitgespeichert wurden.

Andreas:
Naja, ich bekomme dynamische Daten aus einem Fieldpoint. Ich stelle sie in einem Verlaufsdiagramm dar, weil das meines Wissens das einzige Diagramm ist, in das ich kontinuierlich Daten eingeben kann.
Dann möchte ich aber gerne Cursor benutzen, Peaks finden, all diese Spielereien, die nur beim xy-Graphen gehen. Es wäre auch in Ordnung, dass eben dann ein neues Diagramm über dem alten aufpopt.
Natürlich wäre es noch schöner, wenn man entweder das Verlaufsdiagramm verwenden kann (aber das hat keine Cursor etc.) oder im xy-Diagramm den Verlauf darstellen könnte (aber dann muss man jedesmal alle Daten neu einladen, und das könnte dann dauern...oder?).
Ich hoffe, das war nachvollziehbar!

Happy Birthday, LabVIEWForum!!!!
Alle Beiträge dieses Benutzers finden
Diese Nachricht in einer Antwort zitieren to top
21.07.2009, 08:58 (Dieser Beitrag wurde zuletzt bearbeitet: 21.07.2009 10:07 von Lucki.)
Beitrag #14

Lucki Offline
Tech.Exp.2.Klasse
LVF-Team

Beiträge: 7.699
Registriert seit: Mar 2006

LV 2016-18 prof.
1995
DE

01108
Deutschland
Historiedaten aus Signalverlaufsdiagramm in xy-Diagramm
@Andreas
Habe mir Dein Beispiel angesehen, und konnte es nicht lassen, es so zu ändern, daß es mit beliebiger Plotzahl funktioniert. Allerdings ist das dann, obwohl es einfacher aussieht, wesentlich schwieriger Pädagogisch-didaktisch zu vermitteln. Das hast Du ja sehr schön gemacht, und ich hingegen habe es jetzt gleich ganz bleiben lassen.
Lv82_img
Sonstige .vi  xy_aus_Signalverlaufhistory.vi (Größe: 18,25 KB / Downloads: 283)
Alle Beiträge dieses Benutzers finden
Diese Nachricht in einer Antwort zitieren to top
21.07.2009, 09:09
Beitrag #15

Lucki Offline
Tech.Exp.2.Klasse
LVF-Team

Beiträge: 7.699
Registriert seit: Mar 2006

LV 2016-18 prof.
1995
DE

01108
Deutschland
Historiedaten aus Signalverlaufsdiagramm in xy-Diagramm
' schrieb:Lucky: Doch, doch, ich habe "Aktueller Wert als Standard" ausgewählt. Habe es 2mal probiert und mich auch gewundert, dass die Werte trotzdem nicht mitgespeichert wurden.
Kann nicht sein, dann hast Du hinterher das VI nicht neu abgespeichert,
Zitat:Andreas:
Ich stelle sie in einem Verlaufsdiagramm dar, weil das meines Wissens das einzige Diagramm ist, in das ich kontinuierlich Daten eingeben kann.
Stimmt nicht. Eine zweite Möglichkeit (Ohne Daß Du selbst im VI einen Puffer anlegen müßtest) ist der "XY-Express-Graph"
Da kannst Du auch Cursoren und all die anderen Spielereien verwenden.
Alle Beiträge dieses Benutzers finden
Diese Nachricht in einer Antwort zitieren to top
21.07.2009, 10:03
Beitrag #16

Suivi123 Offline
LVF-Gelegenheitsschreiber
**


Beiträge: 74
Registriert seit: Feb 2009

8.2
2008
de

76131
Deutschland
Historiedaten aus Signalverlaufsdiagramm in xy-Diagramm
Hallo zusammen,

Santi:
Ich habe deinen Screenshot nachgebaut. Aber dann passiert das, was ich nicht möchte: Zu jedem Zeitwert werden die Eingangswerte hintereinander als ein Graph dargestellt, aber nicht als mehrere Graphen, so wie ich das möchte. Ich verstehe eigentlich nicht warum, schließlich hat doch jeder Wert sein eigenes Cluster mit Zeitwert.

Lucki:
Also...ich behaupte, ich habe richtig gespeichert. Aber irgendwas muss ich wohl falsch gemacht haben Rolleyes
Danke dir auch für das verbesserte VI. Das hat mir ein wenig vom Schlauch heruntergeholfen.
"XY-Express-Graph"...ich habe den gar nicht ausprobiert, weil ich bisschen Angst vor Express-VIs habe (werden ja auch hier oft nicht empfohlen). Ich werde es inspizieren!!

Happy Birthday, LabVIEWForum!!!!
Alle Beiträge dieses Benutzers finden
Diese Nachricht in einer Antwort zitieren to top
Anzeige
21.07.2009, 10:42
Beitrag #17

Suivi123 Offline
LVF-Gelegenheitsschreiber
**


Beiträge: 74
Registriert seit: Feb 2009

8.2
2008
de

76131
Deutschland
Historiedaten aus Signalverlaufsdiagramm in xy-Diagramm
Edit: Hab das gemacht. Ich habe eine Schleife, in der bei jedem Umlauf neue Werte eingelesen werden. X-Werte: Zeitwert in Sekunden. Y-Werte als Array mit sovielen Zeilen, wie es Graphen gibt.
Laut Plotanzeige macht das Diagramm wieder einen einzigen Graphen daraus. Den ich aber nicht mal sehen kann, also das Diagramm "läuft" zwar, aber trotz Autoscale sehe ich nichts. ??

Frage 1: Kann mir jemand ein gutes Buch oder ein Onlinescipt empfehlen, das das mit den Diagrammen genau erklärt?
Frage 2: Warum kann ich editieren, aber das dann nicht abspeichern? Weil ich ein relativ neuer User bin?

Happy Birthday, LabVIEWForum!!!!
Alle Beiträge dieses Benutzers finden
Diese Nachricht in einer Antwort zitieren to top
21.07.2009, 11:08
Beitrag #18

Lucki Offline
Tech.Exp.2.Klasse
LVF-Team

Beiträge: 7.699
Registriert seit: Mar 2006

LV 2016-18 prof.
1995
DE

01108
Deutschland
Historiedaten aus Signalverlaufsdiagramm in xy-Diagramm
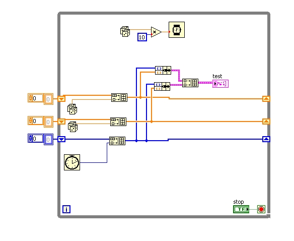
' schrieb:Laut Plotanzeige macht das Diagramm wieder einen einzigen Graphen daraus. Den ich aber nicht mal sehen kann, also das Diagramm "läuft" zwar, aber trotz Autoscale sehe ich nichts. ??
Hier ein Beispiel: Signalverlaufsdiagramm, mehrere Plots, dt nicht konstant. Hilft das weiter?
Lv82_img
Sonstige .vi  SV_Diag.Zeit1.vi (Größe: 62,33 KB / Downloads: 348)
Alle Beiträge dieses Benutzers finden
Diese Nachricht in einer Antwort zitieren to top
22.07.2009, 09:18
Beitrag #19

Suivi123 Offline
LVF-Gelegenheitsschreiber
**


Beiträge: 74
Registriert seit: Feb 2009

8.2
2008
de

76131
Deutschland
Historiedaten aus Signalverlaufsdiagramm in xy-Diagramm
Hallo Lucki!

Danke für das VI. Und wie es mir weitergeholfen hat! Endlich klappt es!! CoolBig Grin

Happy Birthday, LabVIEWForum!!!!
Alle Beiträge dieses Benutzers finden
Diese Nachricht in einer Antwort zitieren to top
22.07.2009, 14:01
Beitrag #20

Suivi123 Offline
LVF-Gelegenheitsschreiber
**


Beiträge: 74
Registriert seit: Feb 2009

8.2
2008
de

76131
Deutschland
Historiedaten aus Signalverlaufsdiagramm in xy-Diagramm
' schrieb:Stimmt nicht. Eine zweite Möglichkeit (Ohne Daß Du selbst im VI einen Puffer anlegen müßtest) ist der "XY-Express-Graph"
Da kannst Du auch Cursoren und all die anderen Spielereien verwenden.

Wie geht das? Das wäre ja die Lösung für mich.
Ich verwende im Moment mein altes Verlaufsdiagramm so wie in Luckis Beispiel, d.h. ich erstelle Signalverläufe mit Zeitkomponente.
Wie kann ich das im Express-XY-Graphen darstellen?

Ich glaube, ich bin ganz dicht dran Rolleyes

Happy Birthday, LabVIEWForum!!!!
Alle Beiträge dieses Benutzers finden
Diese Nachricht in einer Antwort zitieren to top
30
Antwort schreiben 


Möglicherweise verwandte Themen...
Themen Verfasser Antworten Views Letzter Beitrag
  Signalverlaufs-Diagramm - Werte aus dem Diagramm löschen Chrille76 2 7.057 09.07.2007 19:49
Letzter Beitrag: Chrille76

Gehe zu: