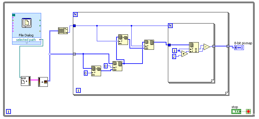
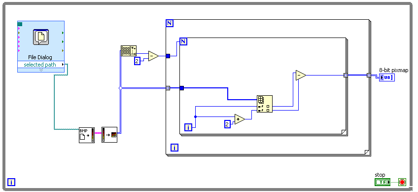
Image to Array, Maximale Aufloesung |
Wenn dein Problem oder deine Frage geklärt worden ist, markiere den Beitrag als "Lösung",
indem du auf den "Lösung" Button rechts unter dem entsprechenden Beitrag klickst. Vielen Dank!
|
|
|
| Möglicherweise verwandte Themen... | |||||
| Themen | Verfasser | Antworten | Views | Letzter Beitrag | |
| Zoomfaktor programmatisch in Image-Array-Indikator | gottfried | 5 | 8.240 |
13.09.2012 16:13 Letzter Beitrag: gottfried |
|
| get image by name, dispose image by name, list of active images | gottfried | 1 | 7.010 |
16.04.2012 13:30 Letzter Beitrag: b.p |
|
| Roi an Image to Array vi | Manfred Tamminga | 0 | 4.247 |
01.06.2011 11:48 Letzter Beitrag: Manfred Tamminga |
|
| Array to Image | LabviewFan | 2 | 7.830 |
09.10.2010 08:14 Letzter Beitrag: gottfried |
|
| Image - FFT - view Radius & Phase - back 2 Image | gottfried | 1 | 6.861 |
05.07.2010 07:17 Letzter Beitrag: kaiman |
|
| invoke node get image -> Image | gottfried | 4 | 9.597 |
26.10.2009 16:22 Letzter Beitrag: gottfried |
|






