
Hallo TimTomGo,
RUBE-GOLDBERG-ALARM!!!
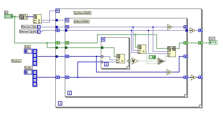
- Bitte mal aufräumen und überlegen, ob all das wirklich so umständlich programmiert werden muss!
- Boolsche Logik ist nicht deine Stärke, oder?

"IF TRUE THEN TRUE ELSE FALSE"...
- Wozu eine Schleife, die nichts macht, außer das Input-Array in einem Schieberegister abzulegen?
Und noch viele weitere Rube-Goldbergs...
Edit:
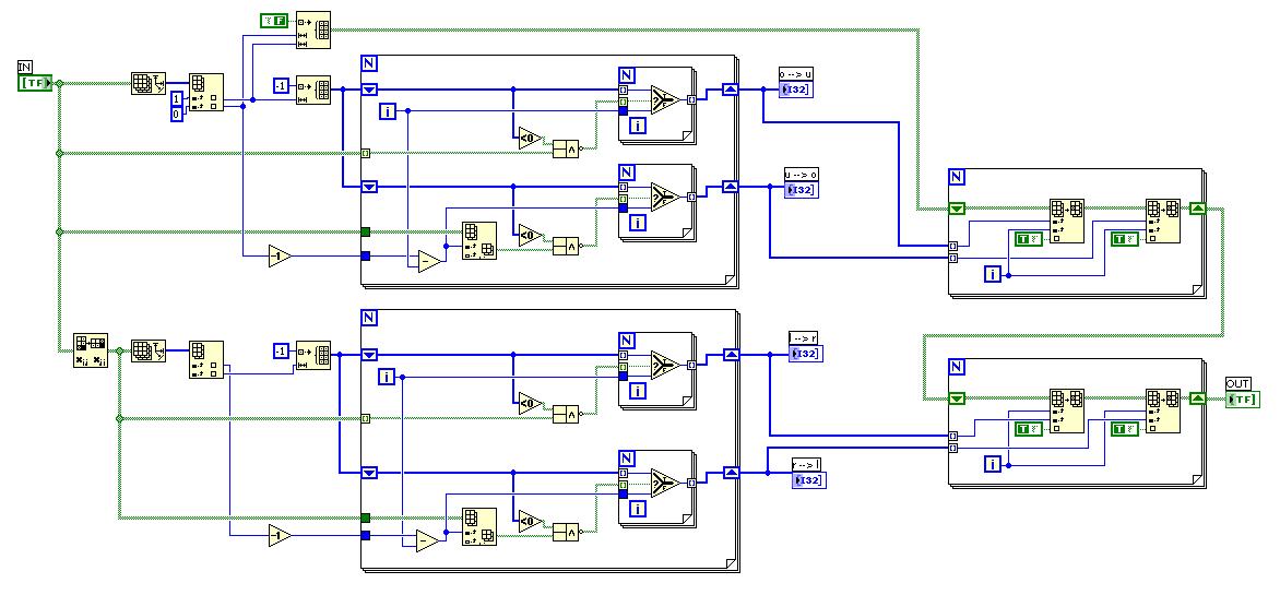
- Ich habe "vorn am Anfang" die Schleife geringfügig aufgeräumt.
- Zwischen "Ist Vorgabe" und " Ist Vorgabe nur Rand" sollte alles durch entsprechende subVIs ("Rand zeilenweise suchen" und "90° rotieren") vereinfacht werden.
- Einige unnötige Schleifen entfernt. LabVIEW hat viele polymorphe Funktionen!
- Da kann man sicher noch mehr vereinfachen...