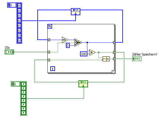
Dieses Thema hat akzeptierte Lösungen:
Parallele Ausführung mehrerer Sub-Vis |
Wenn dein Problem oder deine Frage geklärt worden ist, markiere den Beitrag als "Lösung",
indem du auf den "Lösung" Button rechts unter dem entsprechenden Beitrag klickst. Vielen Dank!
| 30
|
|
|
| Möglicherweise verwandte Themen... | |||||
| Themen | Verfasser | Antworten | Views | Letzter Beitrag | |
| Case Ausführung - automatisch und einzeln | ar7ur8 | 4 | 5.672 |
16.07.2021 15:46 Letzter Beitrag: ar7ur8 |
|
| Parallele Frequenz-Datenerfassung mit NI-9401 | ArneS | 5 | 5.744 |
18.02.2021 09:41 Letzter Beitrag: GerdW |
|
| parallele Ausführung von for-loops | stsc | 5 | 6.160 |
24.07.2019 15:12 Letzter Beitrag: stsc |
|
| Beendet die Methode FP schließen auch die Ausführung? | hansi9990 | 3 | 5.531 |
23.10.2017 07:41 Letzter Beitrag: GerdW |
|
| Synchronisation mehrerer Geräte | BenW | 1 | 4.005 |
03.04.2016 11:19 Letzter Beitrag: IchSelbst |
|
| Korrekte Ausführung eines VIs | 83DM | 5 | 6.478 |
01.02.2016 17:53 Letzter Beitrag: 83DM |
|







, ich kenne deinen Sourcecode nicht...