09.02.2010, 12:54
(Dieser Beitrag wurde zuletzt bearbeitet: 09.02.2010 12:55 von dimitri84.)
|
|
|
|
|
|
09.02.2010, 16:52
|
SeBa
LVF-Guru
    
Beiträge: 2.025
Registriert seit: Oct 2008
09SP1 & 10 FDS
2008
DE
65xxx
Deutschland
|
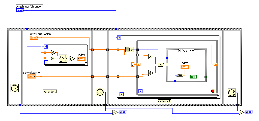
Problem beim Array durchsuchen
' schrieb:...
Außerdem ist die zu-Fuß-Variante bestimmt ein paar Nanosekunden schneller, weil das Interpolieren und Runden fehlt!!
hmmm... nö.
meins ist schneller.
guckst du:
Variante 2 ist deine und die braucht länger... wenn mans oft genug ausführt.
Außerdem kommt bei dir auch ein falscher Index raus..!?
Gruß SeBa
Dieser Beitrag soll weder nützlich, informativ noch lesbar sein.
Er erhebt lediglich den Anspruch dort wo er ungenau ist, wenigstens eindeutig ungenau zu sein.
In Fällen größerer Abweichungen ist es immer der Leser, der sich geirrt hat.
Rette einen Baum!
Diesen Beitrag nur ausdrucken, wenn unbedingt nötig!
|
|
|
|
09.02.2010, 16:58
(Dieser Beitrag wurde zuletzt bearbeitet: 09.02.2010 17:03 von dimitri84.)
|
|
|
|
|
|
09.02.2010, 17:47
|
Y-P
☻ᴥᴥᴥ☻ᴥᴥᴥ☻
Beiträge: 12.612
Registriert seit: Feb 2006
Developer Suite Core -> LabVIEW 2015 Prof.
2006
EN
71083
Deutschland
|
Problem beim Array durchsuchen
Hier ist noch 'ne Alternative....
Gruß Markus
--------------------------------------------------------------------------
Bitte stellt mir keine Fragen über PM, dafür ist das Forum da - andere haben vielleicht auch Interesse an der Antwort !!
--------------------------------------------------------------------------
|
|
|
|
|
09.02.2010, 19:39
|
Y-P
☻ᴥᴥᴥ☻ᴥᴥᴥ☻
Beiträge: 12.612
Registriert seit: Feb 2006
Developer Suite Core -> LabVIEW 2015 Prof.
2006
EN
71083
Deutschland
|
Problem beim Array durchsuchen
--------------------------------------------------------------------------
Bitte stellt mir keine Fragen über PM, dafür ist das Forum da - andere haben vielleicht auch Interesse an der Antwort !!
--------------------------------------------------------------------------
|
|
|
|
|
10.02.2010, 09:54
|
reNNer
LVF-Gelegenheitsschreiber
 
Beiträge: 50
Registriert seit: Dec 2008
8.2.1
-
de
39104
Deutschland
|
Problem beim Array durchsuchen
so..
es funktioniert so weit ganz gut, jedoch habe ich jetz leider noch nicht den korrekten Index erhalten, da meine Daten nicht ganz so sauber sind.
Mein Datensatz ist ein Triggersignal von einer Diode, bei dem ich die Voltwerte erhalte. Wenn das Triggersignal an ist, hat es Werte im Bereich 7,000000000 und wenn es aus ist liegen die Werte im Bereich (+-)0,000000000
hier mal ein Beispiel:
7,8515625
7,5390625
0,014648438
0,014648438
0,009765625
-0,004882813
0,004882813
usw..
irgendwie bekomme ich immer einen späteren Index ausgegeben, als den beim ersten Auftreten der 0,0....
Woran liegt das?
|
|
|
|
|
10.02.2010, 10:00
|
Y-P
☻ᴥᴥᴥ☻ᴥᴥᴥ☻
Beiträge: 12.612
Registriert seit: Feb 2006
Developer Suite Core -> LabVIEW 2015 Prof.
2006
EN
71083
Deutschland
|
Problem beim Array durchsuchen
Mit meiner sollte es klappen.
Gruß Markus
--------------------------------------------------------------------------
Bitte stellt mir keine Fragen über PM, dafür ist das Forum da - andere haben vielleicht auch Interesse an der Antwort !!
--------------------------------------------------------------------------
|
|
|
|
|
10.02.2010, 10:05
|
reNNer
LVF-Gelegenheitsschreiber
 
Beiträge: 50
Registriert seit: Dec 2008
8.2.1
-
de
39104
Deutschland
|
Problem beim Array durchsuchen
Also ich habe die aller erste Variante ausprobiert und deine Y-P.
Allerdings bei beiden Varianten isses immer etwas später als das erste Auftreten der +-0,..irgendwas
|
|
|
|
| |