23.11.2009, 19:07
(Dieser Beitrag wurde zuletzt bearbeitet: 23.11.2009 19:34 von Lucki.)
|
|
|
|
|
|
23.11.2009, 19:46
|
Lucki
Tech.Exp.2.Klasse
Beiträge: 7.699
Registriert seit: Mar 2006
LV 2016-18 prof.
1995
DE
01108
Deutschland
|
Programm von MatLab inLabVIEW übersetzen
' schrieb:@Lucki: Wieso hast du noch das Inkrement VI vor dem N? So läuft die Schleife einmal mehr als der MatLab Code es tun würde.
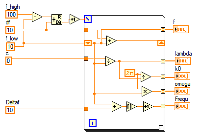
Weil ich von Matlab überhaupt keine Anhnung habe mache ich das alles nur auf Verdacht hin und hege die Hoffnung, daß auch wenn nicht alles zu 100% stimmt es trotzdem hilfreich ist. Das hätte ich vielleicht gleich sagen sollen.
Ich hatte gedacht, das bei fanf=10, fend=100, df=10 die Werrte 10, 20..100 durchlaufen werden und nicht 10,20..90. Habe mich also geirrt.
Gruß´Ludwig
|
|
|
|
23.11.2009, 19:55
(Dieser Beitrag wurde zuletzt bearbeitet: 23.11.2009 20:34 von dimitri84.)
|
|
|
|
|
|
23.11.2009, 19:58
|
Peterxxx
LVF-Grünschnabel

Beiträge: 17
Registriert seit: Nov 2009
8.6
2009
de
71229
Deutschland
|
Programm von MatLab inLabVIEW übersetzen
Danke für die schnellen und hilfreichen Antworten!
Echt klasse! Habe jetzt eine Lösung gebastelt, die wahrscheinlich funktioniert.
Wie erstelle ich in LabVIEW einen Nullvektor mit N Zeilen - sprich N mal den Eintrag 0?
|
|
|
|
|
23.11.2009, 20:34
|
Peterxxx
LVF-Grünschnabel

Beiträge: 17
Registriert seit: Nov 2009
8.6
2009
de
71229
Deutschland
|
Programm von MatLab inLabVIEW übersetzen
Danke!
Wie lass ich mir einen bestimmten Eintrag einer Matrix anzeigen. Z.B. (1,1)?
|
|
|
|
23.11.2009, 20:40
(Dieser Beitrag wurde zuletzt bearbeitet: 24.11.2009 10:59 von dimitri84.)
|
|
|
|
|
|
27.11.2009, 13:47
|
Peterxxx
LVF-Grünschnabel

Beiträge: 17
Registriert seit: Nov 2009
8.6
2009
de
71229
Deutschland
|
Programm von MatLab inLabVIEW übersetzen
Wie kann ich denn aus einer Matrix bzw. 2D-Array eine bestimmte Spalte bzw. 1D-Array "ausschneiden"?
Zugehöriger Matlabcode:
<div class='codetop'>CODE</div><div class='codemain' style='height:200px;white-space:pre;overflow:auto'>p(1:N)=F(1:N,2);</div>
Wäre dankbar für einen Tipp.
|
|
|
|
27.11.2009, 13:54
(Dieser Beitrag wurde zuletzt bearbeitet: 27.11.2009 14:04 von dimitri84.)
|
dimitri84
Astronaut
    
Beiträge: 1.496
Registriert seit: Aug 2009
2020 Developer Suite
2009
DE_EN
53562
Deutschland
|
Programm von MatLab inLabVIEW übersetzen
siehe Beitrag #16, #18 und #28
... also gut ich bin ja nicht so .... da du dich ja weigerst die Hilfe zu lesen erklär' ichs
Wenn du nur ein einziges Element aus einer 2d Matrix haben willst, musst du beide Eingänge von "Array indizieren" anklemmen.
Wenn du nur eine Spalte oder Zeile haben willst, benutzt du eben nur einen Eingang von "Array indizieren".
„Sag nicht alles, was du weißt, aber wisse immer, was du sagst.“ (Matthias Claudius)
|
|
|
|
| |