INFO: Dieses Forum nutzt Cookies...
Cookies sind für den Betrieb des Forums unverzichtbar. Mit der Nutzung des Forums erklärst Du dich damit einverstanden, dass wir Cookies verwenden.

Es wird in jedem Fall ein Cookie gesetzt um diesen Hinweis nicht mehr zu erhalten. Desweiteren setzen wir Google Adsense und Google Analytics ein.


Antwort schreiben 

Dieses Thema hat akzeptierte Lösungen:

RS232 mit VISA, kein Signal



Wenn dein Problem oder deine Frage geklärt worden ist, markiere den Beitrag als "Lösung",
indem du auf den "Lösung" Button rechts unter dem entsprechenden Beitrag klickst. Vielen Dank!

05.09.2013, 07:14
Beitrag #1

Blinky_Bill Offline
LVF-Grünschnabel
*


Beiträge: 14
Registriert seit: Sep 2013

2009
2013
kA



RS232 mit VISA, kein Signal
Hallo Leute,

ich bin mir nicht richtig sicher, ob der Post hier zum x-ten mal kommt, jedoch
konnte mir keiner der bestehenden Einträge weiterhelfen.Denknach

Ich Versuche einen Gassensor (Modell: ABB Uras14 + Magnos106) über RS232
am COM-Port mit einem Computer zu verbinden und die Daten kontinuierlich auszulesen.
Es existiert eine mitgelieferte Software der Firma mit einem kleinen Steuerpogramm,
welches jedoch die Ports nicht findet. Es gibt auch keine Konfigurationesdatei oder
ähnliches. Das Gerät ist auch nicht im MAX aufzufinden.

Das gleiche Problem hatte ich bei Massflowcontrollern (Modell: BROOKS 5850S). Hier
konnte ich die Teile trotzt aller Schwierigkeiten in LAbview steuern.

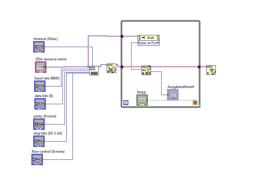
Meine letzte Idee war es, den COM-Port mit den VISA-VI`s auszulesen (egal ob die Daten
sinnvoll sind oder nciht), aber es kommt rein gar nichts an. Die Konfiguration des
Ports habe ich bereits überprüft.Blink


Ich wäre echt dankbar, wenn mir jmd nen Tipp für das VI, nen Gerätetreiber oder ne
config-Datei geben könnte.

Gruß Blinky_Bill


Angehängte Datei(en) Thumbnail(s)
   

9.0 .vi  VISAserial.vi (Größe: 12,62 KB / Downloads: 358)
Alle Beiträge dieses Benutzers finden
Diese Nachricht in einer Antwort zitieren to top
Anzeige
05.09.2013, 07:35 (Dieser Beitrag wurde zuletzt bearbeitet: 05.09.2013 07:36 von GerdW.)
Beitrag #2

GerdW Offline
______________
LVF-Team

Beiträge: 17.538
Registriert seit: May 2009

LV2019 (LV2021)
1995
DE_EN

10×××
Deutschland
RE: RS232 mit VISA, kein Signal
Hallo Bill,

Zitat:Ich Versuche einen Gassensor (Modell: ABB Uras14 + Magnos106) über RS232 am COM-Port mit einem Computer zu verbinden und die Daten kontinuierlich auszulesen.
Hat dein PC einen "echten" COM-Port oder einen per USB2RS232-Umsetzer? (Sollte aber keinen Unterschied machen...)

Zitat:Es existiert eine mitgelieferte Software der Firma mit einem kleinen Steuerpogramm, welches jedoch die Ports nicht findet.
Hast du mehrere Ports? Wie werden die im Gerätemanager angezeigt? Alle Ports probiert?

Zitat:Es gibt auch keine Konfigurationesdatei oder ähnliches.
Braucht man für serielle Schnittstellen normalerweise nicht.

Zitat:Das Gerät ist auch nicht im MAX aufzufinden.
In MAX tauchen nur NI-eigene Hardware auf. Siehst du in MAX den RS232-Port? Alle?

Zitat:Meine letzte Idee war es, den COM-Port mit den VISA-VI`s auszulesen (egal ob die Daten sinnvoll sind oder nciht), aber es kommt rein gar nichts an.
BytesAtPort bitte in den DATAFLOW und eine Wartezeit einfügen...

Allgemeine Tipps:
Erstmal mit HyperTerm o.ä. die Kommunikation generell testen/in Gang bringen und dann mit LabVIEW anfangen...

Alle Beiträge dieses Benutzers finden
Diese Nachricht in einer Antwort zitieren to top
05.09.2013, 08:23
Beitrag #3

RadioactiveMan Offline
LVF-Grünschnabel
*


Beiträge: 48
Registriert seit: Apr 2013

2012
2012
DE



RE: RS232 mit VISA, kein Signal
LV-Hilfe:
Visa>Code-Beispiel>Copy-Paste

Da sollte alles drin sein.

Musst du einen Befehl zum Sensor schicken, damit du eine Antwort bekommst, oder sendet er kontinuierlich?
Alle Beiträge dieses Benutzers finden
Diese Nachricht in einer Antwort zitieren to top
05.09.2013, 08:44 (Dieser Beitrag wurde zuletzt bearbeitet: 05.09.2013 08:47 von Blinky_Bill.)
Beitrag #4

Blinky_Bill Offline
LVF-Grünschnabel
*


Beiträge: 14
Registriert seit: Sep 2013

2009
2013
kA



RE: RS232 mit VISA, kein Signal
Hi Gerd,

danke für die schnelle Antwort.

1) Ja, ich habe 6 "echte" COM-Ports.

2) Die Ports werden mit "PCI-Serial(COM1-8)" im Gerätemanager angezeigt. Bis auf COM1
da steht "KOmmunikationsanschluss" und 2 RS485 Anschlüsse. Ich
habe auch schon alle durchprobiert...schon zu oft.Blink

3) BytesAtPort hatte ich bereits schonmal im Dataflow. Habe die Wartezeit hinzugefügt
und das VI noch einmal angehangen. Leider bekomme ich immer noch kein Signal.

4) Ich bin deinem Vorschlag gefolgt gefolgt und habe HyperTerm installiert (Trial-Version).
Leider habe ich damit noch nicht gearbeitet. Ich habe (offline) einen Anschluss erstellt
und dort alle COM-Ports durchgetestet-keine Anwort. Aber zur Richtigen Verwendung bräuchte
ich nochmal nen Tipp.

Mit dem Hinweis auf die config und das Hinterlegen in MAX hast
du mir schonmal zwei wichtige Fragen beantwortet.

Gruß Blinky_Bill
Hi Radioactiveman,

das Beispiel in der Beispielbibliothek habe ich schon versucht. Die Grundelemente sind ja auch in meinem
VI enthalten. Das Gerät sendet ein kontinuierliches Signal.

Gruß Blinky_Bill


Angehängte Datei(en) Thumbnail(s)
   

9.0 .vi  VISAserial.vi (Größe: 12,38 KB / Downloads: 345)
Alle Beiträge dieses Benutzers finden
Diese Nachricht in einer Antwort zitieren to top
05.09.2013, 08:53
Beitrag #5

jg Offline
CLA & CLED
LVF-Team

Beiträge: 15.864
Registriert seit: Jun 2005

20xx / 8.x
1999
EN

Franken...
Deutschland
RE: RS232 mit VISA, kein Signal
1) Oho, RS485 ist nicht RS232, da kannst du dir theoretisch was kaputt machen, wenn du das falsch anschließt. Ist unwahrscheinlich, aber nicht ausgeschlossen.

2) Die Internet-Recherche nach deinem ABB-Sensor liefert nicht viele sinnvolle Treffer, aber die wenigen deuten immer darauf hin, dass da noch irgendein ein Auswertegerät von ABB davor hängt. Wie sieht es das bei dir aus?

3) Nur die wenigsten Geräte senden einfach so ohne Anfrage, es ist also nicht ungewöhnlich, wenn bei einem VI, das nur VISA-Read enthält, keine Daten kommen.

4) Empfehlung: Wenn du gar nichts weißt, dann noch den TerminationChar beim "Port-Configure" deaktivieren.

Gruß, Jens

Wer die erhabene Weisheit der Mathematik tadelt, nährt sich von Verwirrung. (Leonardo da Vinci)

!! BITTE !! stellt mir keine Fragen über PM, dafür ist das Forum da - andere haben vielleicht auch Interesse an der Antwort!

Einführende Links zu LabVIEW, s. GerdWs Signatur.
Alle Beiträge dieses Benutzers finden
Diese Nachricht in einer Antwort zitieren to top
05.09.2013, 09:19
Beitrag #6

Blinky_Bill Offline
LVF-Grünschnabel
*


Beiträge: 14
Registriert seit: Sep 2013

2009
2013
kA



RE: RS232 mit VISA, kein Signal
Hallo Jens,

danke für deine Antwort

1) Der RS485 ist angeschlossen, hat aber mit dem Problem hier
nichts zu tun. Damit steuere ich andere Komponenten. Das ist
auch so eine Art Kombi-Port (2 in 1 mit X-Pins) Also rein
physikalisch wäre ein Falsch-Anschliessen ausgeschlossen.

2) Das Ding ist bei mir komplett eingehaust (frag mich auch wer
das zu verantworten hat). Ich komm da nicht ohne weiteres ran.

3) Genau, das hab ich mir auch gedacht. Aber da, wie du ja auch
herausgefunden hast, die Infos von ABB sehr sperrlich sind,
weiß ich auch nichts über das Kommunikationsprotokoll. Oder
gibt es einen Standard Code denn ich einfach hinsenden kann?

4) Hier muss ich nochmal nachharken. Sry, aber wo kann ich den Char
genau deaktivieren?

Gru?
Alle Beiträge dieses Benutzers finden
Diese Nachricht in einer Antwort zitieren to top
Anzeige
05.09.2013, 09:46
Beitrag #7

jg Offline
CLA & CLED
LVF-Team

Beiträge: 15.864
Registriert seit: Jun 2005

20xx / 8.x
1999
EN

Franken...
Deutschland
RE: RS232 mit VISA, kein Signal
ad 4) hier ein False anschließen:
   
ad 3) Wenn du das nicht rausfindest, dann sehe ich schwarz. Nein, es gibt keinen Standard-Code.

Gruß, Jens

Wer die erhabene Weisheit der Mathematik tadelt, nährt sich von Verwirrung. (Leonardo da Vinci)

!! BITTE !! stellt mir keine Fragen über PM, dafür ist das Forum da - andere haben vielleicht auch Interesse an der Antwort!

Einführende Links zu LabVIEW, s. GerdWs Signatur.
Alle Beiträge dieses Benutzers finden
Diese Nachricht in einer Antwort zitieren to top
17.09.2013, 11:55
Beitrag #8

Blinky_Bill Offline
LVF-Grünschnabel
*


Beiträge: 14
Registriert seit: Sep 2013

2009
2013
kA



RE: RS232 mit VISA, kein Signal
Hallo,

mit etwas Mühe konnte ich mir Informationen über das Übertragungsprotokoll
zu eigen machen. Das "Telegramm" , was an den ABB gesendet wird besteht aus:

Adresse (1 Byte), Funktion(1 Byte), Daten(n-Bytes) und Prüfsumme(2 Bytes).

Laut dem Service Mitarbeiter von ABB (der aber auch nicht wirklich in der
Materie zu stecken schien) soll der Code im Hexadezimalformat übertragen
werden. Zudem sagte er mit, wenn ich nur einen Wert auslesen möchte, bin
ich lediglich für die Eingabe von Adresse und Funktion verantwortlich.
Der zu übertragene Code lautet dann :

Adresse Funktion

Dezimal 30001 01

Hexadez. 7531 1

Eingabe 75311

Mit dem Beispiel VISA basic 2 port write and read, habe ich das ausprobeirt. Nur bin ich mir nicht
sicher ob das was ich übertragen will auch so ankommt. Generell antwortet das Gerät nicht,
auch keine Fehlermeldung.

Wie gebe ich den String richtig ein???

Gruß Blinky_Bill
Alle Beiträge dieses Benutzers finden
Diese Nachricht in einer Antwort zitieren to top
19.09.2013, 10:18
Beitrag #9

Blinky_Bill Offline
LVF-Grünschnabel
*


Beiträge: 14
Registriert seit: Sep 2013

2009
2013
kA



RE: RS232 mit VISA, kein Signal
Hallo,

also ich bin jetzt einen Schritt weiter, über die Aufzeichung beim Auslesen mit der
Firmensoftware konnte ich die Übertragenen Strings in Erfahrung bringen.

Request: 01 04 00 04 00 02 30 0a
Response: 01 04 04 41 9a 7e 28 ee 29

Dezimal sollte 19,x rauskommen. An dem Punkt dachte ich, dass es dann recht einfach
geht ABER ich bekomme es ums verrecken nicht hin Ahrg1

Mit dem Beispiel "Basic VISA write and Read" muss es doch gehen.
Aber er liest immernoch nichts. Ich weiss auch nicht, wie ich die oben stehenden
Hexadezimalzahlen in den Schreibepuffer eingeben muss. Mit oder ohne Leerzeichen ???

Ich wär echt dankbar für einen Tip.


Habe hier im Forum auch einen Hilfreichen Tip gefunden. Ich dachte, es wird vielleicht nichts gelesen
weil er ein falsches Format liest. Ich wollte dann alles rückwärts aufrollen. Das brachte mich zu folgendem Link.

http://www.labviewforum.de/Thread-hex-to-32bit-float

Aber ich komme mit der Lösung des Problems auch nicht auf die 0,32
Alle Beiträge dieses Benutzers finden
Diese Nachricht in einer Antwort zitieren to top
19.09.2013, 10:30 (Dieser Beitrag wurde zuletzt bearbeitet: 19.09.2013 10:33 von GerdW.)
Beitrag #10

GerdW Offline
______________
LVF-Team

Beiträge: 17.538
Registriert seit: May 2009

LV2019 (LV2021)
1995
DE_EN

10×××
Deutschland
RE: RS232 mit VISA, kein Signal

Akzeptierte Lösung

Hallo Bill,

19,3116 kommt raus:
   

Komisch: mit einem Blick auf deinen Antwortstring habe ich in <60s die exakt gleiche Lösung programmiert, die schon vor knapp einem Jahr als solche markiert wurde. Und du konntest das nicht - trotz Lesen dieses anderen Threads? Hmm

Alle Beiträge dieses Benutzers finden
Diese Nachricht in einer Antwort zitieren to top
Antwort schreiben 


Möglicherweise verwandte Themen...
Themen Verfasser Antworten Views Letzter Beitrag
  Signal von Waage per Visa Sawy3r 2 5.768 15.07.2020 08:38
Letzter Beitrag: Freddy
  RS232 Kommunikation per VISA auf RTtarget kzr_kratos 5 8.098 11.07.2014 10:17
Letzter Beitrag: kzr_kratos
  VISA: (Hex 0xBFFF0015) bei VISA read und im VISA Test Panel rick 3 15.776 10.11.2013 12:16
Letzter Beitrag: Y-P
  lese mit VISA RS232 komische Werte ein gassd3 8 8.525 05.09.2013 08:29
Letzter Beitrag: RadioactiveMan
  Keine Daten kommen an vom Hameg 8115 über VISA RS232 USB fsg4u 3 7.166 09.08.2012 14:33
Letzter Beitrag: fsg4u
  Visa RS232 mit 2MBit pimbolie1979 3 5.259 16.07.2012 20:02
Letzter Beitrag: pimbolie1979

Gehe zu: