INFO: Dieses Forum nutzt Cookies...
Cookies sind für den Betrieb des Forums unverzichtbar. Mit der Nutzung des Forums erklärst Du dich damit einverstanden, dass wir Cookies verwenden.

Es wird in jedem Fall ein Cookie gesetzt um diesen Hinweis nicht mehr zu erhalten. Desweiteren setzen wir Google Adsense und Google Analytics ein.


Antwort schreiben 

Vorgeben von statischen Parametern für Levenberg Modul



Wenn dein Problem oder deine Frage geklärt worden ist, markiere den Beitrag als "Lösung",
indem du auf den "Lösung" Button rechts unter dem entsprechenden Beitrag klickst. Vielen Dank!

05.06.2013, 14:37
Beitrag #1

Genesis Offline
LVF-Neueinsteiger


Beiträge: 6
Registriert seit: May 2013

12
-
DE



Vorgeben von statischen Parametern für Levenberg Modul
Guten Tag,
Ich habe mir zur Übung einen einfaches Programm erstellt, welches Polynome (a2*x²+a1*x+a0) fittet.
Nun würde ich gerne statische Daten vorgeben und einlesen, nur komme ich damit nicht zurecht.
Wenn ich auf den Anschluss rechts-klicke kann ich einfach ein Bedienelement erstellen (was auf dem Frontpanel als grauer Kasten dargestellt wird), aber wie schreibe ich nun hinein dass z.B. a0 = 5 ist?
Alle Beiträge dieses Benutzers finden
Diese Nachricht in einer Antwort zitieren to top
Anzeige
05.06.2013, 15:38
Beitrag #2

Y-P Offline
☻ᴥᴥᴥ☻ᴥᴥᴥ☻
LVF-Team

Beiträge: 12.612
Registriert seit: Feb 2006

Developer Suite Core -> LabVIEW 2015 Prof.
2006
EN

71083
Deutschland
RE: Vorgeben von statischen Parametern für Levenberg Modul
Kannst Du mal Dein VI hochladen?

Gruß Markus

--------------------------------------------------------------------------
Bitte stellt mir keine Fragen über PM, dafür ist das Forum da - andere haben vielleicht auch Interesse an der Antwort !!
--------------------------------------------------------------------------
Alle Beiträge dieses Benutzers finden
Diese Nachricht in einer Antwort zitieren to top
06.06.2013, 06:27 (Dieser Beitrag wurde zuletzt bearbeitet: 06.06.2013 12:49 von Lucki.)
Beitrag #3

Lucki Offline
Tech.Exp.2.Klasse
LVF-Team

Beiträge: 7.699
Registriert seit: Mar 2006

LV 2016-18 prof.
1995
DE

01108
Deutschland
RE: Vorgeben von statischen Parametern für Levenberg Modul
Meinst Du vielleicht "Vorgeben von Standardwerten"? Wenn ja, dann die Werte in das BE hineinschreiben, und entweder
- rechte Maustaste auf einzelnes Element, Datenoperationen, aktuellen Wert als Standard, oder
- die Elemente markieren, Menüleiste/ Bearbeiten /markierte Werte als Standard
Alle Beiträge dieses Benutzers finden
Diese Nachricht in einer Antwort zitieren to top
06.06.2013, 12:30
Beitrag #4

Genesis Offline
LVF-Neueinsteiger


Beiträge: 6
Registriert seit: May 2013

12
-
DE



RE: Vorgeben von statischen Parametern für Levenberg Modul
Erstmal danke für die Hilfe.
Ich habe 2 Bilder angehängt. Bei dem 1. Bild kann man das Levenberg-Modul sehen bei dem ich am oberen Anschluss (braun) versuche statische Daten vorzugeben. Laut Hilfe steht hier: "Daten enthält statische Daten, die von der benutzerdefinierten Funktion während der Ausführung benötigt werden. "

Nur weiß ich nicht wie? Auf dem Frontpanel erscheint dieser "graue Kasten", in den man nichts reinschreiben kann. Ich geh davon aus dass man irgendwie einen anderen Anschluss erstellen muss und nicht so, wie ich das gemacht hab mit rechts-klick -> Erstellen -> Bedienelement.

Mein Ziel ist es dem Levenberg-Modul zu sagen z.B: a2 = 3 also spiel nicht an a2 rum. Dann fällt quasi ein unbekannter Parameter weg.


Angehängte Datei(en) Thumbnail(s)
       
Alle Beiträge dieses Benutzers finden
Diese Nachricht in einer Antwort zitieren to top
06.06.2013, 12:42
Beitrag #5

Y-P Offline
☻ᴥᴥᴥ☻ᴥᴥᴥ☻
LVF-Team

Beiträge: 12.612
Registriert seit: Feb 2006

Developer Suite Core -> LabVIEW 2015 Prof.
2006
EN

71083
Deutschland
RE: Vorgeben von statischen Parametern für Levenberg Modul
Das ist nicht braun, sondern violett und zeigt Dir den Datentyp "Variant". Da kannst Du nicht einfach reinschreiben.
Lad' mal Dein VI hoch (nicht nur den Screenshot).

Gruß Markus

--------------------------------------------------------------------------
Bitte stellt mir keine Fragen über PM, dafür ist das Forum da - andere haben vielleicht auch Interesse an der Antwort !!
--------------------------------------------------------------------------
Alle Beiträge dieses Benutzers finden
Diese Nachricht in einer Antwort zitieren to top
06.06.2013, 13:57
Beitrag #6

Genesis Offline
LVF-Neueinsteiger


Beiträge: 6
Registriert seit: May 2013

12
-
DE



RE: Vorgeben von statischen Parametern für Levenberg Modul
Ja könnte sein das dass Violett ist. Anbei ist mein VI (Labview 2012)


Angehängte Datei(en)
12.0 .vi  Polynom fitten.vi (Größe: 19,79 KB / Downloads: 252)

12.0 .vi  Polynom von grad 2 (sub-vi).vi (Größe: 10,16 KB / Downloads: 244)
Alle Beiträge dieses Benutzers finden
Diese Nachricht in einer Antwort zitieren to top
Anzeige
07.06.2013, 04:53
Beitrag #7

Holy Offline
LVF-Stammgast
***


Beiträge: 339
Registriert seit: Sep 2008

2014
2007
EN

09XXX
Deutschland
RE: Vorgeben von statischen Parametern für Levenberg Modul
Es geht erstmal um dieses VI. In der Hilfe findet sich ein gutes Beispiel wie man dieses VI korrekt verwendet. Siehe hierzu folgenden Screenshot:
   

Wenn du mittels 1. das Beispiel öffnest geht der LLB-Browser auf und das gesuchte VI ist dann 2.. Der Eingang statische Daten sind einfach die Daten welche deinem spezifischen Anpassungsmodell-VI zur Ausführung übergeben werden. Die Hilfe ist an der Stelle auch eindeutig über Bedeutung dieses Einganges. An dieser Stelle könntest du dir sicher auch deine Variablenzuweisungen übergeben und dann im Anpassungsmodell-VI verwenden. Den Datentyp hierfür kannst du selbst wählen und übergibst ihn einfach über das Variant und wandelst das Variant dann wieder in deinen Datentyp um.
Ob das Anpassungsmodell-VI das Ergebnis überhaupt in der gewünschten Art und Weise beeinflussen kann, kann ich dir aktuell aber nicht sagen. Dafür müsste ich mich erstmal in das Thema inhaltlich einarbeitenBlush Vielleicht kann da jemand anderes direkt weiterhelfen.
Alle Beiträge dieses Benutzers finden
Diese Nachricht in einer Antwort zitieren to top
10.06.2013, 13:44
Beitrag #8

Genesis Offline
LVF-Neueinsteiger


Beiträge: 6
Registriert seit: May 2013

12
-
DE



RE: Vorgeben von statischen Parametern für Levenberg Modul
Entschuldigt die späte Antwort.
Die Vorgabe von statischen Daten scheint nicht so einfach zu sein, wie ich es mir gedacht habe. Vielleicht verstehe ich auch nur das Beispiel nicht so ganz?
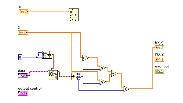
Im Haupt VI kann man sehen dass 2 Parameter (x und y samples) + eine Referenz in einen Cluster gebündelt werden.
Die Referenz brauche ich in meinem Programm (glaube ich) nicht, also hab ich 3 Parameter (a2, a1 und a0) gebündelt und in das LM-Modul geführt.

Nun hab ich in meinem Sub-VI (stark vereinfacht) folgende verdrahtung vorgenommen (siehe Bild)."Daten nach Variant" wird von "data" versorgt und kriegt den Typ "I 32" vorgegeben.
Alles was aus dem Block rausgeht wäre dann (von oben nach unten) a0 / a1 / a2 ?

Verzeiht mir wenn ich mich hier ein bisschen dumm anstelle Confused


Angehängte Datei(en) Thumbnail(s)
   
Alle Beiträge dieses Benutzers finden
Diese Nachricht in einer Antwort zitieren to top
11.06.2013, 21:44
Beitrag #9

Holy Offline
LVF-Stammgast
***


Beiträge: 339
Registriert seit: Sep 2008

2014
2007
EN

09XXX
Deutschland
RE: Vorgeben von statischen Parametern für Levenberg Modul
Funktioniert es wie gezeigt nicht und wenn ja welcher Fehler kommt? Wenn es das nicht ist was möchtest du im Momemt wissen? Rein formal sieht der Code nicht falsch aus, was die mathematische Bedeutung angeht hab ich aber keine Ahnung.
Alle Beiträge dieses Benutzers finden
Diese Nachricht in einer Antwort zitieren to top
12.06.2013, 12:56
Beitrag #10

Genesis Offline
LVF-Neueinsteiger


Beiträge: 6
Registriert seit: May 2013

12
-
DE



RE: Vorgeben von statischen Parametern für Levenberg Modul
Was ich zur Zeit noch seltsam finde ist folgendes:
Woher weiß mein Sub-VI das es statische Daten benutzen soll die offensichtlich in das LM-Modul geführt werden.
Ich hab das Gefühl hier fehlt eine Verbindung oder etwas in der Art. Obwohl ich im Beispiel auch keine Verbindung sehen kann.
Alle Beiträge dieses Benutzers finden
Diese Nachricht in einer Antwort zitieren to top
30
Antwort schreiben 


Möglicherweise verwandte Themen...
Themen Verfasser Antworten Views Letzter Beitrag
  Zyklen vorgeben Jacky11 19 15.069 16.05.2014 14:25
Letzter Beitrag: GerdW
  Co-Simulation und Levenberg-Marquardt Genesis 0 3.306 26.05.2013 23:21
Letzter Beitrag: Genesis
  LabVIEW Modul for ARM Microcontroller BastiFantasti 2 7.412 09.09.2010 14:32
Letzter Beitrag: CoffeeNeeded
  Ansteuerung eines DCF77-Modul capitano 5 9.408 16.04.2009 08:05
Letzter Beitrag: ImExPorty
  Analogspannungsverlauf vorgeben WolfiB 5 6.213 15.04.2009 07:41
Letzter Beitrag: chrissyPu
  Suche Modul zur Wegsteuerung studi1983 1 4.711 03.10.2008 08:52
Letzter Beitrag: MikeS81

Gehe zu: