INFO: Dieses Forum nutzt Cookies...
Cookies sind für den Betrieb des Forums unverzichtbar. Mit der Nutzung des Forums erklärst Du dich damit einverstanden, dass wir Cookies verwenden.

Es wird in jedem Fall ein Cookie gesetzt um diesen Hinweis nicht mehr zu erhalten. Desweiteren setzen wir Google Adsense und Google Analytics ein.


Antwort schreiben 

XY-Graph mit 3 Plots aus Arraywerten



Wenn dein Problem oder deine Frage geklärt worden ist, markiere den Beitrag als "Lösung",
indem du auf den "Lösung" Button rechts unter dem entsprechenden Beitrag klickst. Vielen Dank!

17.05.2007, 15:31
Beitrag #1

jörgroth Offline
LVF-Grünschnabel
*


Beiträge: 16
Registriert seit: Mar 2007

8.2 Professional (für Schulzwecke)
2007
kA


Deutschland
XY-Graph mit 3 Plots aus Arraywerten
Hallo zusammen,
ich habe ein dringendes Probleme und verzweifle echt an LVSad
So langsam vergeht mir die Freude, weil ich einfach nicht weiterkomme.

Könnt ihr euch bitte das angehängte VI anschauen und es mir verbessern?

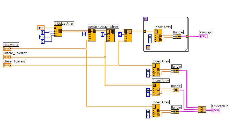
Ich möchte einen Graphen haben in dem drei Kurven zu sehen sind.

Die Kurvenwerte stehen jeweils in einem Array (x-Wert in einer Spalte und dazugehöriger Y-Wert in der zweiten Spalte)

Die Arrays müssen genau so bleiben und können nicht verändert werden!

Mit der Anzeige habe ich schon alles probiert (Teilarray, Bündeln, Cluster,...), aber die richtige Variante war nie dabei. Immer kommt die Fehlermeldung, dass die Datentypen nicht zusammen passenSad

Was mache ich falsch?

Kann mir bitte jemand die Lösung hier ins Forum posten?
Vielen Dank!

Gruß Jörg

Datei hat die LV Version 8.0


Angehängte Datei(en)
Sonstige .vi  xy_Graph.vi (Größe: 13,02 KB / Downloads: 241)
Alle Beiträge dieses Benutzers finden
Diese Nachricht in einer Antwort zitieren to top
Anzeige
17.05.2007, 15:56
Beitrag #2

thomas.sandrisser Offline
LVF-SeniorMod


Beiträge: 1.298
Registriert seit: Sep 2005

xxxx
2005
EN

78759
United States
XY-Graph mit 3 Plots aus Arraywerten
Anbei 2 Moeglichkeiten.
Die beliebig skalierbare und die mehr oder weniger starre Version


Angehängte Datei(en) Thumbnail(s)
   
Webseite des Benutzers besuchen Alle Beiträge dieses Benutzers finden
Diese Nachricht in einer Antwort zitieren to top
17.05.2007, 15:58
Beitrag #3

jg Offline
CLA & CLED
LVF-Team

Beiträge: 15.864
Registriert seit: Jun 2005

20xx / 8.x
1999
EN

Franken...
Deutschland
XY-Graph mit 3 Plots aus Arraywerten
Hallo,

1. schau mal in die Online-Hilfe:
   

2. (Trotzdem) hier die Lösung (ebenfalls V8.0):


Sonstige .vi  xy_Graph.vi (Größe: 16,88 KB / Downloads: 275)


MfG, Jens

Wer die erhabene Weisheit der Mathematik tadelt, nährt sich von Verwirrung. (Leonardo da Vinci)

!! BITTE !! stellt mir keine Fragen über PM, dafür ist das Forum da - andere haben vielleicht auch Interesse an der Antwort!

Einführende Links zu LabVIEW, s. GerdWs Signatur.
Alle Beiträge dieses Benutzers finden
Diese Nachricht in einer Antwort zitieren to top
17.05.2007, 16:11
Beitrag #4

jörgroth Offline
LVF-Grünschnabel
*


Beiträge: 16
Registriert seit: Mar 2007

8.2 Professional (für Schulzwecke)
2007
kA


Deutschland
XY-Graph mit 3 Plots aus Arraywerten
Vielen Dank euch!!!

Und übrigens: Ich habe zuerst gedacht und dann gepostet, aber mir ist bald der Kranken geplatzt mit dieser LV-Hilfe
Und die Kontekthilfe kenne ich auch, trotzdem kam ich nicht damit klar!

Ihr seid nett!

Das hat mir nämlich jetzt einige Nerven gespart, tut mir leid, wenn ich stattdessen eure beansprucht habe!Sad

Schönen Tag noch!

Gruß Jörg <><
Alle Beiträge dieses Benutzers finden
Diese Nachricht in einer Antwort zitieren to top
17.05.2007, 19:07
Beitrag #5

Y-P Offline
☻ᴥᴥᴥ☻ᴥᴥᴥ☻
LVF-Team

Beiträge: 12.612
Registriert seit: Feb 2006

Developer Suite Core -> LabVIEW 2015 Prof.
2006
EN

71083
Deutschland
XY-Graph mit 3 Plots aus Arraywerten
Hallo,

das ist die Signatur von Freedive..... Ich denke nicht, dass er das auf Dich bezogen hat. So wie andere einen Text unter Ihren Post setzen, so ist halt da ein Bild darunter......

Gruß Markus

EDIT: Das Beispiel von freedive habe ich nachgebaut. Da ich es dann eh hatte, habe ich es auch gleich angehängt.

' schrieb:Und übrigens: Ich habe zuerst gedacht und dann gepostet, aber mir ist bald der Kranken geplatzt mit dieser LV-Hilfe


Angehängte Datei(en)
Sonstige .vi  xy_Graph__3_Kurven_.vi (Größe: 32,06 KB / Downloads: 235)

--------------------------------------------------------------------------
Bitte stellt mir keine Fragen über PM, dafür ist das Forum da - andere haben vielleicht auch Interesse an der Antwort !!
--------------------------------------------------------------------------
Alle Beiträge dieses Benutzers finden
Diese Nachricht in einer Antwort zitieren to top
17.05.2007, 19:11
Beitrag #6

thomas.sandrisser Offline
LVF-SeniorMod


Beiträge: 1.298
Registriert seit: Sep 2005

xxxx
2005
EN

78759
United States
XY-Graph mit 3 Plots aus Arraywerten
sorry joerg wenn du einen falsche eindruck bekommen hast, das war nicht auf dich bezogen...
ich nehme oefters solche "ausgefallenen" footers ohne bezug auf irgendjemanden!

Und um der frage zuvor zukommen, warum ich es dann drinnen hab:
Es sieht einfach witzig aus :-)
Webseite des Benutzers besuchen Alle Beiträge dieses Benutzers finden
Diese Nachricht in einer Antwort zitieren to top
Anzeige
30
Antwort schreiben 


Möglicherweise verwandte Themen...
Themen Verfasser Antworten Views Letzter Beitrag
  XY Graph mehrere Plots Hubert R. 2 4.995 03.11.2022 08:45
Letzter Beitrag: Hubert R.
  Plots vom Graph im Diagramm mit Maus ändern Peet 9 13.827 06.05.2022 10:25
Letzter Beitrag: GerdW
  Mehrere Plots in XY-Graph über einen Eigenschaftsknoten anzeigen tsa 2 7.816 22.01.2016 14:09
Letzter Beitrag: Lucki
  mehrere Plots in einem XY Graph darstellen tom181 14 31.143 29.08.2015 08:06
Letzter Beitrag: Lucki
  XY Graph - Bar Plots - gleiche Breite der Balken NWOmason 3 6.416 02.10.2012 08:47
Letzter Beitrag: Lucki
  Anzahl der Plots in XY-Graph bestimmen BassSportler 13 18.140 23.11.2011 10:36
Letzter Beitrag: BassSportler

Gehe zu: