INFO: Dieses Forum nutzt Cookies...
Cookies sind für den Betrieb des Forums unverzichtbar. Mit der Nutzung des Forums erklärst Du dich damit einverstanden, dass wir Cookies verwenden.

Es wird in jedem Fall ein Cookie gesetzt um diesen Hinweis nicht mehr zu erhalten. Desweiteren setzen wir Google Adsense und Google Analytics ein.


Antwort schreiben 

Ringspeicher



Wenn dein Problem oder deine Frage geklärt worden ist, markiere den Beitrag als "Lösung",
indem du auf den "Lösung" Button rechts unter dem entsprechenden Beitrag klickst. Vielen Dank!

12.10.2009, 12:08
Beitrag #11

Maximilian Offline
LVF-Gelegenheitsschreiber
**


Beiträge: 54
Registriert seit: Dec 2008

8.5
2008
de

78224
Deutschland
Ringspeicher
Kann ich mit deinem Ringpuffer zusätzlich zu den Messdaten auch eine Zeit erfassen um diese dann im Graphen als X-Achse darzustellen
Alle Beiträge dieses Benutzers finden
Diese Nachricht in einer Antwort zitieren to top
Anzeige
12.10.2009, 12:45 (Dieser Beitrag wurde zuletzt bearbeitet: 12.10.2009 12:55 von Lucki.)
Beitrag #12

Lucki Offline
Tech.Exp.2.Klasse
LVF-Team

Beiträge: 7.699
Registriert seit: Mar 2006

LV 2016-18 prof.
1995
DE

01108
Deutschland
Ringspeicher
' schrieb:Kann ich mit deinem Ringpuffer zusätzlich zu den Messdaten auch eine Zeit erfassen um diese dann im Graphen als X-Achse darzustellen
Es geht, aber das ist kein Privileg "meines" Ringpuffers. Es ist, wie ich schon schrieb, bei mehreren Kanälen in jedem Fall sinnvoll, als Datenspeicher ein 1D-Array of (Cluster of Data Elements) zu verwenden. Und diese Struktur hat, im Unterschied zum reinen 2D Array, außerdem den Vorteil, daß nicht alle Datenkanäle das gleiche Zahlenformat haben müssten. Z.B ist diese Struktur genausogut möglich:
   
Natürlich kann man dann die im Beispiel verwendeten Funktionen "Array in Cluster" und "Cluster in Array" nicht verwenden, aber der Zeitkanal muß ja ohnehin sonderbehandelt werden, denn er soll ja im Graphen als X und nicht als Y-Achse benutzt werden.
Alle Beiträge dieses Benutzers finden
Diese Nachricht in einer Antwort zitieren to top
12.10.2009, 16:29
Beitrag #13

Maximilian Offline
LVF-Gelegenheitsschreiber
**


Beiträge: 54
Registriert seit: Dec 2008

8.5
2008
de

78224
Deutschland
Ringspeicher
Kannst du mir für den Zeitkanal in der X-Achse einen Lösungsansatz nennen??
Alle Beiträge dieses Benutzers finden
Diese Nachricht in einer Antwort zitieren to top
12.10.2009, 22:14
Beitrag #14

Maximilian Offline
LVF-Gelegenheitsschreiber
**


Beiträge: 54
Registriert seit: Dec 2008

8.5
2008
de

78224
Deutschland
Ringspeicher
Die Lösung des rotierenden Array ist für meine Anwendung absolut perfekt. Aber trotzdem würde ich gerne wissen, was ich an meinem Ringspeicher VI ändern muss es funktioniert.

Kann mir auch da nochmal jemand weiterhelfen??


Angehängte Datei(en) Bild(er)
   

Sonstige .vi  ringspeicher_2.vi (Größe: 32,79 KB / Downloads: 267)
Alle Beiträge dieses Benutzers finden
Diese Nachricht in einer Antwort zitieren to top
13.10.2009, 06:53
Beitrag #15

SeBa Offline
LVF-Guru
*****


Beiträge: 2.025
Registriert seit: Oct 2008

09SP1 & 10 FDS
2008
DE

65xxx
Deutschland
Ringspeicher
Beitrag #6 überlesen?

Gruß SeBa

Dieser Beitrag soll weder nützlich, informativ noch lesbar sein.

Er erhebt lediglich den Anspruch dort wo er ungenau ist, wenigstens eindeutig ungenau zu sein.
In Fällen größerer Abweichungen ist es immer der Leser, der sich geirrt hat.

Rette einen Baum!
Diesen Beitrag nur ausdrucken, wenn unbedingt nötig!
Alle Beiträge dieses Benutzers finden
Diese Nachricht in einer Antwort zitieren to top
13.10.2009, 07:25 (Dieser Beitrag wurde zuletzt bearbeitet: 13.10.2009 08:38 von Lucki.)
Beitrag #16

Lucki Offline
Tech.Exp.2.Klasse
LVF-Team

Beiträge: 7.699
Registriert seit: Mar 2006

LV 2016-18 prof.
1995
DE

01108
Deutschland
Ringspeicher
' schrieb:Kannst du mir für den Zeitkanal in der X-Achse einen Lösungsansatz nennen??
z.B. so:
   
Lv82_img
Sonstige .vi  Ringpuffer.vi (Größe: 16,66 KB / Downloads: 288)

Allerdins würde ich selbst mich bei der Datenerfassung lieber um eine gleichmäßige Datenrate mit konstantem dt bemühen. Dann würde der Zeitkanal überflüssig.
Alle Beiträge dieses Benutzers finden
Diese Nachricht in einer Antwort zitieren to top
Anzeige
13.10.2009, 11:46
Beitrag #17

Maximilian Offline
LVF-Gelegenheitsschreiber
**


Beiträge: 54
Registriert seit: Dec 2008

8.5
2008
de

78224
Deutschland
Ringspeicher
Sorry SeBa,

ich denke bei der Erstellung eines Arrays aus zwei einzelnen Messreihen entsteht doch ein 2D-Array,oder??
Alle Beiträge dieses Benutzers finden
Diese Nachricht in einer Antwort zitieren to top
13.10.2009, 11:50
Beitrag #18

Maximilian Offline
LVF-Gelegenheitsschreiber
**


Beiträge: 54
Registriert seit: Dec 2008

8.5
2008
de

78224
Deutschland
Ringspeicher
Hallo Lucki,

danke für deine Hilfe, ich werde deinen Lösungsansatz testen. Aber so auf den ersten Blick sieht das gut aus
Alle Beiträge dieses Benutzers finden
Diese Nachricht in einer Antwort zitieren to top
13.10.2009, 14:20
Beitrag #19

SeBa Offline
LVF-Guru
*****


Beiträge: 2.025
Registriert seit: Oct 2008

09SP1 & 10 FDS
2008
DE

65xxx
Deutschland
Ringspeicher
' schrieb:Sorry SeBa,

ich denke bei der Erstellung eines Arrays aus zwei einzelnen Messreihen entsteht doch ein 2D-Array,oder??


Ja, aber...

wie ich auf dem Screenshot gezeigt habe, initialisierst du dein Schieberegister mit einem 1D Array der Länge 20 vorbefüllt mit dem Wert 2.

Ein 1D Array bleibt ein 1D Array egal was du per "Teil-Array ersetzen" damit anstellst. Ganz davon abgesehen, das du in einem 1D Array mit "Teil-Array ersetzen" ja wohl kaum ein 2D Array reinschmuggeln kannst...

Gruß SeBa

Dieser Beitrag soll weder nützlich, informativ noch lesbar sein.

Er erhebt lediglich den Anspruch dort wo er ungenau ist, wenigstens eindeutig ungenau zu sein.
In Fällen größerer Abweichungen ist es immer der Leser, der sich geirrt hat.

Rette einen Baum!
Diesen Beitrag nur ausdrucken, wenn unbedingt nötig!
Alle Beiträge dieses Benutzers finden
Diese Nachricht in einer Antwort zitieren to top
13.10.2009, 15:16 (Dieser Beitrag wurde zuletzt bearbeitet: 14.10.2009 07:28 von Lucki.)
Beitrag #20

Lucki Offline
Tech.Exp.2.Klasse
LVF-Team

Beiträge: 7.699
Registriert seit: Mar 2006

LV 2016-18 prof.
1995
DE

01108
Deutschland
Ringspeicher
' schrieb:Die Lösung des rotierenden Array ist für meine Anwendung absolut perfekt. Aber trotzdem würde ich gerne wissen, was ich an meinem Ringspeicher VI ändern muss es funktioniert.
Kann mir auch da nochmal jemand weiterhelfen??
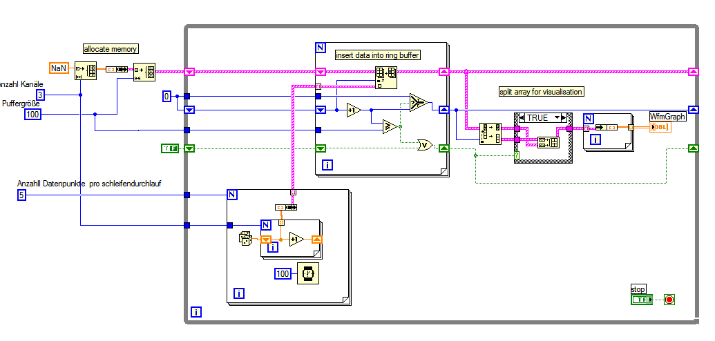
Habe mal den Ringspeicher IBDemo für Multichannel erweitert. Das müßte Dir weiterhelfen.
   
Lv85_img
Sonstige .vi  ringspeicher_2.vi (Größe: 19,22 KB / Downloads: 280)
Alle Beiträge dieses Benutzers finden
Diese Nachricht in einer Antwort zitieren to top
30
Antwort schreiben 


Gehe zu: