Dieses Thema hat akzeptierte Lösungen:
Array manipulieren, Schleife iteriert nicht |
Wenn dein Problem oder deine Frage geklärt worden ist, markiere den Beitrag als "Lösung",
indem du auf den "Lösung" Button rechts unter dem entsprechenden Beitrag klickst. Vielen Dank!
| 30
|
|
|
| Nachrichten in diesem Thema |
|
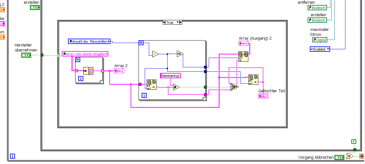
Array manipulieren, Schleife iteriert nicht - tobi45f - 04.03.2015 13:45
RE: Array manipulieren, Schleife iteriert nicht - tobi45f - 04.03.2015, 14:09
RE: Array manipulieren, Schleife iteriert nicht - GerdW - 04.03.2015, 14:31
RE: Array manipulieren, Schleife iteriert nicht - tobi45f - 04.03.2015, 15:09
RE: Array manipulieren, Schleife iteriert nicht - jg - 04.03.2015, 15:25
RE: Array manipulieren, Schleife iteriert nicht - GerdW - 04.03.2015, 15:34
RE: Array manipulieren, Schleife iteriert nicht - tobi45f - 05.03.2015, 07:25
|
| Möglicherweise verwandte Themen... | |||||
| Themen | Verfasser | Antworten | Views | Letzter Beitrag | |
| Bestimmte Zeilen im Array löschen wenn Bedingung nicht erfüllt ist | bachatero18 | 4 | 6.476 |
31.03.2020 14:49 Letzter Beitrag: bachatero18 |
|
| Parallele FOR-Schleife: Parallel in gleiches Array schreiben..? | wassersebastian | 4 | 6.989 |
04.10.2016 11:18 Letzter Beitrag: wassersebastian |
|
| Spektren mit For-Schleife sortieren und in Array schreiben | Daniel100 | 2 | 4.917 |
03.09.2016 08:25 Letzter Beitrag: Lucki |
|
| 1D-Array in 2D-Array mittels for-Schleife | hama29 | 7 | 7.215 |
28.07.2016 11:54 Letzter Beitrag: GerdW |
|
| Array aus while Schleife bekommen | Squanchy | 1 | 3.741 |
07.06.2016 16:00 Letzter Beitrag: Freddy |
|
| 2D Array an for Schleife | Mistertwister | 9 | 9.839 |
05.03.2016 09:30 Letzter Beitrag: IchSelbst |
|






