Dieses Thema hat akzeptierte Lösungen:
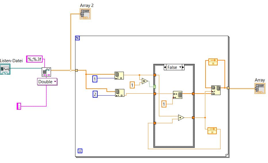
Matrix in For-Schleife auslesen |
Wenn dein Problem oder deine Frage geklärt worden ist, markiere den Beitrag als "Lösung",
indem du auf den "Lösung" Button rechts unter dem entsprechenden Beitrag klickst. Vielen Dank!
| 30
|
|
|
| Möglicherweise verwandte Themen... | |||||
| Themen | Verfasser | Antworten | Views | Letzter Beitrag | |
| 1x1 Matrix in Scalar | Heber | 2 | 4.570 |
13.09.2017 13:56 Letzter Beitrag: jg |
|
| Matlab N-dim Matrix | Vaati | 4 | 5.877 |
26.02.2016 19:11 Letzter Beitrag: Vaati |
|
| Lokale Variable in while-Schleife auslesen | Io1610 | 6 | 8.903 |
26.05.2014 15:57 Letzter Beitrag: Io1610 |
|
| Matrix Zeilenweise verarbeiten | Dom0503 | 8 | 9.100 |
15.07.2011 10:07 Letzter Beitrag: Dom0503 |
|
| 1x While Schleife, 1x Zeitges. While Schleife, die zeitgs. START/STOP | dali4u | 1 | 7.786 |
23.05.2011 09:22 Letzter Beitrag: Y-P |
|
| Werte einer relle Matrix dynamisch löschen | chillout850 | 7 | 9.145 |
13.09.2010 12:34 Letzter Beitrag: chillout850 |
|





