INFO: Dieses Forum nutzt Cookies...
Cookies sind für den Betrieb des Forums unverzichtbar. Mit der Nutzung des Forums erklärst Du dich damit einverstanden, dass wir Cookies verwenden.

Es wird in jedem Fall ein Cookie gesetzt um diesen Hinweis nicht mehr zu erhalten. Desweiteren setzen wir Google Adsense und Google Analytics ein.


Antwort schreiben 

Messwerte mit Zeitpunkt anzeigen



Wenn dein Problem oder deine Frage geklärt worden ist, markiere den Beitrag als "Lösung",
indem du auf den "Lösung" Button rechts unter dem entsprechenden Beitrag klickst. Vielen Dank!

29.03.2010, 13:41 (Dieser Beitrag wurde zuletzt bearbeitet: 29.03.2010 13:42 von Lucki.)
Beitrag #11

Lucki Offline
Tech.Exp.2.Klasse
LVF-Team

Beiträge: 7.699
Registriert seit: Mar 2006

LV 2016-18 prof.
1995
DE

01108
Deutschland
Messwerte mit Zeitpunkt anzeigen
' schrieb:da liegt der hund begraben....ich kann zeitstempel nicht auswählen!?!?
Mag sein, aber helfen kann ich Dir da nicht. Meine Serviceleistungen beginnen frühestens abLv71_imgMellow
Alle Beiträge dieses Benutzers finden
Diese Nachricht in einer Antwort zitieren to top
Anzeige
29.03.2010, 13:50
Beitrag #12

jg Offline
CLA & CLED
LVF-Team

Beiträge: 15.864
Registriert seit: Jun 2005

20xx / 8.x
1999
EN

Franken...
Deutschland
Messwerte mit Zeitpunkt anzeigen
' schrieb:Mag sein, aber helfen kann ich Dir da nicht. Meine Serviceleistungen beginnen frühestens abLv71_imgMellow
Schau es mir auch gerade inlv71an, da geht das mit %T als Format-Specifier für "ScanFromString" noch nicht, also wird es wohl inlv70ebenfalls nicht gehen.

@domi1991: die bisherigen Vorschläge funktionieren also deshalb nicht bei dir.

Offtopic
Bitte LVF-Regeln beachten, eine Tastatur hat eine Shift-Taste. Die sollte man beim Schreiben von Beiträgen auch benutzen.Wink

Gruß, Jens

Wer die erhabene Weisheit der Mathematik tadelt, nährt sich von Verwirrung. (Leonardo da Vinci)

!! BITTE !! stellt mir keine Fragen über PM, dafür ist das Forum da - andere haben vielleicht auch Interesse an der Antwort!

Einführende Links zu LabVIEW, s. GerdWs Signatur.
Alle Beiträge dieses Benutzers finden
Diese Nachricht in einer Antwort zitieren to top
29.03.2010, 13:53 (Dieser Beitrag wurde zuletzt bearbeitet: 29.03.2010 13:55 von dimitri84.)
Beitrag #13

dimitri84 Offline
Astronaut
*****


Beiträge: 1.496
Registriert seit: Aug 2009

2020 Developer Suite
2009
DE_EN

53562
Deutschland
Messwerte mit Zeitpunkt anzeigen
Ich weiß ja nicht wie flexibel dein Programm zu sein hat, aber eventuell reicht es ja wenn du händisch einfach einen Signalverlauf bastelst. Guck dir einfach mal die Signalverlauf-Palette an: Da nimmst du das zweite Symbol (Signalverlauf erstellen) und schließt an Y deine Messwerte an; an die kommst du ja ganz gut. Und t0 und dt gibst du händisch ein. Das Ergebnis dann an einen Graphen angeschlossen und fertig. Nachteil ist dann eben, dass dein Algorithmus dt und t0 nicht selbstständig erkennt.

„Sag nicht alles, was du weißt, aber wisse immer, was du sagst.“ (Matthias Claudius)
Webseite des Benutzers besuchen Alle Beiträge dieses Benutzers finden
Diese Nachricht in einer Antwort zitieren to top
29.03.2010, 15:59
Beitrag #14

SeBa Offline
LVF-Guru
*****


Beiträge: 2.025
Registriert seit: Oct 2008

09SP1 & 10 FDS
2008
DE

65xxx
Deutschland
Messwerte mit Zeitpunkt anzeigen
Das In-String-suchen Zeugs ist doch nur eine Vereinfachung. Wenn es das bei dir noch nicht gibt, dann musst du den String per Hand in eine Zeit überführen.

Warum so unkreativ?
   


Gruß SeBa

Dieser Beitrag soll weder nützlich, informativ noch lesbar sein.

Er erhebt lediglich den Anspruch dort wo er ungenau ist, wenigstens eindeutig ungenau zu sein.
In Fällen größerer Abweichungen ist es immer der Leser, der sich geirrt hat.

Rette einen Baum!
Diesen Beitrag nur ausdrucken, wenn unbedingt nötig!
Alle Beiträge dieses Benutzers finden
Diese Nachricht in einer Antwort zitieren to top
29.03.2010, 20:27
Beitrag #15

domi1991 Offline
LVF-Grünschnabel
*


Beiträge: 18
Registriert seit: Apr 2009

2012
-
kA

xxxx
Oesterreich
Messwerte mit Zeitpunkt anzeigen
Danke SeBa, jetzt kann ich den XY-Graph problemlos anschließen. Dieser zeigt jedoch am Frontpanel nichts an. Was könnt dafür die Lösung sein? Wie man im Anhang sieht, werden die Daten einwandfrei geliefert!?


Angehängte Datei(en) Thumbnail(s)
   
Alle Beiträge dieses Benutzers finden
Diese Nachricht in einer Antwort zitieren to top
29.03.2010, 20:59
Beitrag #16

SeBa Offline
LVF-Guru
*****


Beiträge: 2.025
Registriert seit: Oct 2008

09SP1 & 10 FDS
2008
DE

65xxx
Deutschland
Messwerte mit Zeitpunkt anzeigen
Was glaubst du was da passiert?

Ja.. genau was du programmiert hast.
Da du es scheinbar nicht selbst siehst, erklär ich es dir mal.


Du hast ein Cluster(of TimeStamp, of I32). Ein Cluster mit je einem Wert für beide Inhalte.

Per Array initialisieren erzeugst du ein Array der Länge 1 das du mit deinem Cluster vorbelegst. Ohne es nachzuschauen würde ich behaupten, dabei entseht ein ArrayOfCluster(of TimeStamp, of I32).
-> Bullshit!

Das gibst du an den XY-Graph. -> Das ist nur ein Punkt...

Du wunderst dich, dass der Graph nichts anzeigt? Stimmt das auch, oder zeigt er halt nur den einen Punkt an?


Nebenbei... was auch immer du im Graphen anzeigen willst, deine Whileloop verlässt nur ein String (den du dann zerpflückst...). Damit kannst du auch nur einen Punkt bekommen. Da kannst du nix machen außer redesign, will sagen: Denk noch mal nach!


Gruß SeBa

Dieser Beitrag soll weder nützlich, informativ noch lesbar sein.

Er erhebt lediglich den Anspruch dort wo er ungenau ist, wenigstens eindeutig ungenau zu sein.
In Fällen größerer Abweichungen ist es immer der Leser, der sich geirrt hat.

Rette einen Baum!
Diesen Beitrag nur ausdrucken, wenn unbedingt nötig!
Alle Beiträge dieses Benutzers finden
Diese Nachricht in einer Antwort zitieren to top
Anzeige
29.03.2010, 21:30
Beitrag #17

domi1991 Offline
LVF-Grünschnabel
*


Beiträge: 18
Registriert seit: Apr 2009

2012
-
kA

xxxx
Oesterreich
Messwerte mit Zeitpunkt anzeigen
Ja klingt alles ziemlich schlüssig. Aber am XY-Graph wird trotzdem gar nichts angezeigt. Auch nicht ein Punkt!

Wie kann ich dieses Problem lösen. Hilft es die Werte in eine Tabelle zwischenzuspeichern? Habe leider sehr wenig Ahnung auf diesem Gebiet...Sad
Alle Beiträge dieses Benutzers finden
Diese Nachricht in einer Antwort zitieren to top
29.03.2010, 22:15
Beitrag #18

SeBa Offline
LVF-Guru
*****


Beiträge: 2.025
Registriert seit: Oct 2008

09SP1 & 10 FDS
2008
DE

65xxx
Deutschland
Messwerte mit Zeitpunkt anzeigen
Wenn ich mit dem letzten Post falsch liege, dann ist es jetzt taktisch klug von dir, in deinem nächsten Post das Vi hochzuladen. Mit Standardwerten... nicht vergessen.
Denn ich habe das beschrieben was ich auf deinem Bild gesehen habe.

Gruß SeBa

Dieser Beitrag soll weder nützlich, informativ noch lesbar sein.

Er erhebt lediglich den Anspruch dort wo er ungenau ist, wenigstens eindeutig ungenau zu sein.
In Fällen größerer Abweichungen ist es immer der Leser, der sich geirrt hat.

Rette einen Baum!
Diesen Beitrag nur ausdrucken, wenn unbedingt nötig!
Alle Beiträge dieses Benutzers finden
Diese Nachricht in einer Antwort zitieren to top
29.03.2010, 22:27
Beitrag #19

domi1991 Offline
LVF-Grünschnabel
*


Beiträge: 18
Registriert seit: Apr 2009

2012
-
kA

xxxx
Oesterreich
Messwerte mit Zeitpunkt anzeigen
Bitte sehr...Ich will dich gar nicht in Frage stellen, ich beschreibe nur mein Problem. Du bist der Experte, ich der blutige Anfänger!


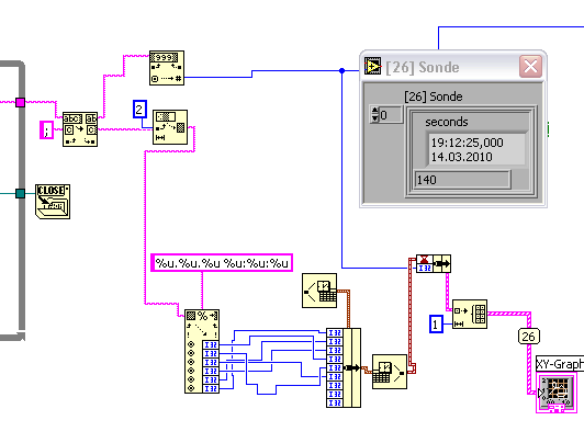
Angehängte Datei(en) Thumbnail(s)
   
Alle Beiträge dieses Benutzers finden
Diese Nachricht in einer Antwort zitieren to top
29.03.2010, 22:43
Beitrag #20

SeBa Offline
LVF-Guru
*****


Beiträge: 2.025
Registriert seit: Oct 2008

09SP1 & 10 FDS
2008
DE

65xxx
Deutschland
Messwerte mit Zeitpunkt anzeigen
Mach mal einen Rechtsklick auf "Plot 0" und such eine andere Darstellungsart aus. Am Besten eine, bei der die Punkte deiner Kurve gekennzeichnet werden.

Weiter kann ich dir auch nicht helfen. Wie schon gesagt, an dem Bild kann man nur rumraten... und zum Raten ist es mit zu spät.

Du gibst einen! Punkt an den Graphen und ich wette um ein Bier, das der den einen! Punkt auch anzeigt. Nur die Standarddarstellung des Plots ist für "Punkte" ungeeignet. Eine Kurve (also min. zwei Punkte) würdest du sehen.

Ich kann dir auch nicht sagen, wie du Werte zwischenspeichern kannst/sollst... die Schleife in der du die Werte erzeugst, hast du bisher immer verdeckt.


Gruß SeBa

Dieser Beitrag soll weder nützlich, informativ noch lesbar sein.

Er erhebt lediglich den Anspruch dort wo er ungenau ist, wenigstens eindeutig ungenau zu sein.
In Fällen größerer Abweichungen ist es immer der Leser, der sich geirrt hat.

Rette einen Baum!
Diesen Beitrag nur ausdrucken, wenn unbedingt nötig!
Alle Beiträge dieses Benutzers finden
Diese Nachricht in einer Antwort zitieren to top
30
Antwort schreiben 


Möglicherweise verwandte Themen...
Themen Verfasser Antworten Views Letzter Beitrag
  Messwerte in Tabelle anzeigen und zusätzlich live in Graphen darstellen MoJoJo 6 11.002 08.07.2014 11:38
Letzter Beitrag: GerdW
  Messwerte aus einer Datei in einem Chart anzeigen F.Bi 5 8.331 15.06.2011 09:28
Letzter Beitrag: F.Bi
Tongue Messwerte anzeigen korkor 4 6.756 08.03.2011 13:56
Letzter Beitrag: Y-P
  Zeitpunkt Maximum Sinus von Null starten andi neu 6 7.803 20.07.2009 08:58
Letzter Beitrag: andi neu
  Messwerte mit als String vorliegenden Zeitstempeln in Diagramm anzeigen HansimGlück 1 4.391 04.03.2008 18:13
Letzter Beitrag: Lucki
  Bestimmte messwerte im Frontpanel anzeigen morid1 9 9.655 06.01.2008 18:03
Letzter Beitrag: jg

Gehe zu: