INFO: Dieses Forum nutzt Cookies...
Cookies sind für den Betrieb des Forums unverzichtbar. Mit der Nutzung des Forums erklärst Du dich damit einverstanden, dass wir Cookies verwenden.

Es wird in jedem Fall ein Cookie gesetzt um diesen Hinweis nicht mehr zu erhalten. Desweiteren setzen wir Google Adsense und Google Analytics ein.


Antwort schreiben 

Messwerte mit Zeitpunkt anzeigen



Wenn dein Problem oder deine Frage geklärt worden ist, markiere den Beitrag als "Lösung",
indem du auf den "Lösung" Button rechts unter dem entsprechenden Beitrag klickst. Vielen Dank!

29.03.2010, 22:56
Beitrag #21

domi1991 Offline
LVF-Grünschnabel
*


Beiträge: 18
Registriert seit: Apr 2009

2012
-
kA

xxxx
Oesterreich
Messwerte mit Zeitpunkt anzeigen
Also das Bier hast du klar gewonnenSmile

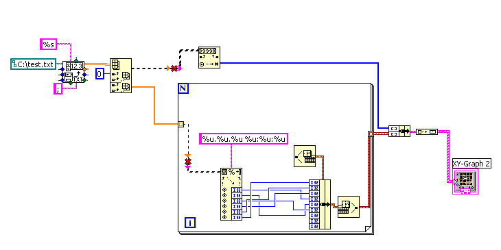
Habe im Anhang den Programmteil der den String einzeln einliest. Inzwischen ist mir klar was ich brauche, aber ich habe keinen Plan wie ich das programmieren soll!

Gruß Domi


Angehängte Datei(en) Thumbnail(s)
   
Alle Beiträge dieses Benutzers finden
Diese Nachricht in einer Antwort zitieren to top
Anzeige
29.03.2010, 23:09
Beitrag #22

dimitri84 Offline
Astronaut
*****


Beiträge: 1.496
Registriert seit: Aug 2009

2020 Developer Suite
2009
DE_EN

53562
Deutschland
Messwerte mit Zeitpunkt anzeigen
@domi: Hast du in deiner Kindheit ein Trauma mit geraden Linien gehabt?O



Wink

„Sag nicht alles, was du weißt, aber wisse immer, was du sagst.“ (Matthias Claudius)
Webseite des Benutzers besuchen Alle Beiträge dieses Benutzers finden
Diese Nachricht in einer Antwort zitieren to top
29.03.2010, 23:12
Beitrag #23

SeBa Offline
LVF-Guru
*****


Beiträge: 2.025
Registriert seit: Oct 2008

09SP1 & 10 FDS
2008
DE

65xxx
Deutschland
Messwerte mit Zeitpunkt anzeigen
Bis morgen kannst du dir ja mal zu folgenden Dingen was überlegen.

1) Warum beendest du die Schleife bei i=0? Das bedeutet nur ein Schleifendurchlauf.
2) Lass die Lokale Variable von Offset weg und verbinde das direkt... was du da hast bietet die Möglichkeit einer RaceCondition.
3) Poste mal eine Beispiel-Textdatei... das mag dem Verständnis helfen oder nicht... wir werden sehen.
4) Was steht in der Textdatei drin... (siehe 3.). Willst du zeilenweise "Wert;Zeitstempel" auslesen?
5) Was erwartest du als Daten zu bekommen?
6) Gibt es das Read from Spreadsheet VI in deiner Version schon?
7) Wie führst du das Programm aus? Mit dem RunContinous Pfeilen in der Menüleiste?
8) Warum benutzt du immer noch das InitArray VI? Ich sagte doch bereits, das du damit nur ein Array der Länge Eins erzeugst... Ich meine das widerspricht sich doch selbst.

Gute Nacht und Gruß SeBa

Dieser Beitrag soll weder nützlich, informativ noch lesbar sein.

Er erhebt lediglich den Anspruch dort wo er ungenau ist, wenigstens eindeutig ungenau zu sein.
In Fällen größerer Abweichungen ist es immer der Leser, der sich geirrt hat.

Rette einen Baum!
Diesen Beitrag nur ausdrucken, wenn unbedingt nötig!
Alle Beiträge dieses Benutzers finden
Diese Nachricht in einer Antwort zitieren to top
29.03.2010, 23:44
Beitrag #24

domi1991 Offline
LVF-Grünschnabel
*


Beiträge: 18
Registriert seit: Apr 2009

2012
-
kA

xxxx
Oesterreich
Messwerte mit Zeitpunkt anzeigen
1) Warum beendest du die Schleife bei i=0? Das bedeutet nur ein Schleifendurchlauf.
Sonst bekomme ich keine Daten nach der Schleife. Die werden immer erst beim Stop der Schleife ausgegeben.
2) Lass die Lokale Variable von Offset weg und verbinde das direkt... was du da hast bietet die Möglichkeit einer RaceCondition.
Ok, hab ich gemacht!
3) Poste mal eine Beispiel-Textdatei... das mag dem Verständnis helfen oder nicht... wir werden sehen.
Ist im Prinzip eine endlos lange Datei die weder Überschriften noch sonst etwas außer "Wert; Zeitstempel" enthält. Nach diesem Schema:
140; 14.03.2010 18:04:57
140; 14.03.2010 18:06:43
130; 14.03.2010 18:08:31
200; 14.03.2010 18:10:21
130; 14.03.2010 18:12:10
130; 14.03.2010 18:13:58
140; 14.03.2010 18:15:49
130; 14.03.2010 18:17:35
; 14.03.2010 18:21:47
130; 14.03.2010 18:25:22
130; 14.03.2010 18:32:50

4) Was steht in der Textdatei drin... (siehe 3.). Willst du zeilenweise "Wert;Zeitstempel" auslesen?
Jeder Wert soll mit seinem dazugehörigen Zeitstempel im Graph angezeigt werden. Zeit=X-Achse, Wert=Y-Achse.
5) Was erwartest du als Daten zu bekommen?
Im Prinzip ist es mir egal welche Daten ich bekomme. Sie müssen nur angezeigt werden können. Welcher Datentyp dass ist, ist nicht so wichtig denke ich.
6) Gibt es das Read from Spreadsheet VI in deiner Version schon?
Ja gibt es.
7) Wie führst du das Programm aus? Mit dem RunContinous Pfeilen in der Menüleiste?
Ja. Aber auch mit dem "Einzellauf"-Pfeil funktioniert das Programm.
8) Warum benutzt du immer noch das InitArray VI? Ich sagte doch bereits, das du damit nur ein Array der Länge Eins erzeugst... Ich meine das widerspricht sich doch selbst.
Hab ich nun geändert.

Gute nacht, Grüße Domi
Alle Beiträge dieses Benutzers finden
Diese Nachricht in einer Antwort zitieren to top
30.03.2010, 07:22
Beitrag #25

SeBa Offline
LVF-Guru
*****


Beiträge: 2.025
Registriert seit: Oct 2008

09SP1 & 10 FDS
2008
DE

65xxx
Deutschland
Messwerte mit Zeitpunkt anzeigen
Moin moin,

bleiben wir bei der Nummerierung.

1) Eine Schleife die nur einmal ausgeführt wird ist...? Jepp. Überflüssig. Die kannst du auch weglassen.

3) Siehst du, hat geholfen. Ich musste mir keine Werte ausdenken (was ich nämlich gar nicht mag).

5):mellow:Es kann dir doch nicht egal sein, welcher Datentyp dabei rauskommt. Schließlich hast du ein Ziel (-> XY-Graph), welches nur bestimmte Datentype verarbeiten kann. ...(Zeit-)Strings können z.B. nicht einfach als X-Achse herhalten.

6) siehe Anhang

7)ONööö. Dafür ist das nicht gedacht. Die "Neu-Einlesen" Funktionalität ließ mich das schon ahnen. Da gehört eine Haupt-Schleife drumrum. RunOnce lass ich mir noch gefallen, für Programme die sich selbst beenden wenn sie durchgelaufen sind. Aber RunContinous zu benutzten um das Programm am Leben zu halten...Noe

Zwei Beispiele wie man das angehen kann:
   

Gruß SeBa

Dieser Beitrag soll weder nützlich, informativ noch lesbar sein.

Er erhebt lediglich den Anspruch dort wo er ungenau ist, wenigstens eindeutig ungenau zu sein.
In Fällen größerer Abweichungen ist es immer der Leser, der sich geirrt hat.

Rette einen Baum!
Diesen Beitrag nur ausdrucken, wenn unbedingt nötig!
Alle Beiträge dieses Benutzers finden
Diese Nachricht in einer Antwort zitieren to top
31.03.2010, 11:25
Beitrag #26

domi1991 Offline
LVF-Grünschnabel
*


Beiträge: 18
Registriert seit: Apr 2009

2012
-
kA

xxxx
Oesterreich
Messwerte mit Zeitpunkt anzeigen
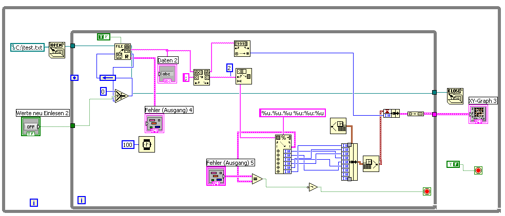
Also eine Schleife hab ich jz um das ganze Programm gezogen.
Aber mit deinem Bsp. werden immer noch nur einzelnen Punkte angezeigt. Wie bringe ich alle Punkte auf einmal in den Graph? Oder hab ich beim Nachbauen einen Fehler gemacht?

Gruß Domi


Angehängte Datei(en) Thumbnail(s)
   
Alle Beiträge dieses Benutzers finden
Diese Nachricht in einer Antwort zitieren to top
Anzeige
31.03.2010, 11:58
Beitrag #27

SeBa Offline
LVF-Guru
*****


Beiträge: 2.025
Registriert seit: Oct 2008

09SP1 & 10 FDS
2008
DE

65xxx
Deutschland
Messwerte mit Zeitpunkt anzeigen
Du hast weder das Eine noch das Andere nachgebaut.

:mellow:Ich habe dich gefragt, ob du das 'Read from Spreadsheet' VI benutzen kannst... deine Antwort war positiv. Nur benutzen, wie ich es im oberen Beispiel gezeigt habe, tust du es nicht.

Im unteren Beispiel zeige ich, wie man eine Textdatei ZEILENWEISE einliest, jede Zeile scannt und per Autoindexing in ein Array überführt, wobei die Einleseschleife per Errorcluster auf das EOF reagiert und sich selbst beendet.

//Nebenbei bemerkt:
Hauptschleifen mit einer Konstanten am Laufen zu halten ist schlecht, da man die SChleife so nicht 'normal' beenden kann.


Gruß SeBa

Dieser Beitrag soll weder nützlich, informativ noch lesbar sein.

Er erhebt lediglich den Anspruch dort wo er ungenau ist, wenigstens eindeutig ungenau zu sein.
In Fällen größerer Abweichungen ist es immer der Leser, der sich geirrt hat.

Rette einen Baum!
Diesen Beitrag nur ausdrucken, wenn unbedingt nötig!
Alle Beiträge dieses Benutzers finden
Diese Nachricht in einer Antwort zitieren to top
31.03.2010, 13:00
Beitrag #28

domi1991 Offline
LVF-Grünschnabel
*


Beiträge: 18
Registriert seit: Apr 2009

2012
-
kA

xxxx
Oesterreich
Messwerte mit Zeitpunkt anzeigen
So, jetzt hab ichs genau so wie im obigen Bsp.. Abgesehen von der kleinen Umgehung wegen dem Zeitstempel. Aber der Übergang nach dem Array indizieren passt noch nicht. Warum?


Angehängte Datei(en) Thumbnail(s)
   
Alle Beiträge dieses Benutzers finden
Diese Nachricht in einer Antwort zitieren to top
31.03.2010, 14:55
Beitrag #29

SeBa Offline
LVF-Guru
*****


Beiträge: 2.025
Registriert seit: Oct 2008

09SP1 & 10 FDS
2008
DE

65xxx
Deutschland
Messwerte mit Zeitpunkt anzeigen
An der Farbe erkennt man doch schon: Das ReadFromSpreadsheet gibt dir ein ArrayOfDouble aus. Du willst aber ein ArrayOfString haben. Wie du das einstellen musst, kann ich dir nicht sagen, da ich kein LV 7.x habe.

Überzeugst du das Read..VI davon, dir ein ArrayOfString zu geben, hast du gewonnen.


Gruß SeBa

Dieser Beitrag soll weder nützlich, informativ noch lesbar sein.

Er erhebt lediglich den Anspruch dort wo er ungenau ist, wenigstens eindeutig ungenau zu sein.
In Fällen größerer Abweichungen ist es immer der Leser, der sich geirrt hat.

Rette einen Baum!
Diesen Beitrag nur ausdrucken, wenn unbedingt nötig!
Alle Beiträge dieses Benutzers finden
Diese Nachricht in einer Antwort zitieren to top
Antwort schreiben 


Möglicherweise verwandte Themen...
Themen Verfasser Antworten Views Letzter Beitrag
  Messwerte in Tabelle anzeigen und zusätzlich live in Graphen darstellen MoJoJo 6 11.002 08.07.2014 11:38
Letzter Beitrag: GerdW
  Messwerte aus einer Datei in einem Chart anzeigen F.Bi 5 8.331 15.06.2011 09:28
Letzter Beitrag: F.Bi
Tongue Messwerte anzeigen korkor 4 6.756 08.03.2011 13:56
Letzter Beitrag: Y-P
  Zeitpunkt Maximum Sinus von Null starten andi neu 6 7.803 20.07.2009 08:58
Letzter Beitrag: andi neu
  Messwerte mit als String vorliegenden Zeitstempeln in Diagramm anzeigen HansimGlück 1 4.391 04.03.2008 18:13
Letzter Beitrag: Lucki
  Bestimmte messwerte im Frontpanel anzeigen morid1 9 9.655 06.01.2008 18:03
Letzter Beitrag: jg

Gehe zu: