INFO: Dieses Forum nutzt Cookies...
Cookies sind für den Betrieb des Forums unverzichtbar. Mit der Nutzung des Forums erklärst Du dich damit einverstanden, dass wir Cookies verwenden.

Es wird in jedem Fall ein Cookie gesetzt um diesen Hinweis nicht mehr zu erhalten. Desweiteren setzen wir Google Adsense und Google Analytics ein.


Antwort schreiben 

Stringtabelle



Wenn dein Problem oder deine Frage geklärt worden ist, markiere den Beitrag als "Lösung",
indem du auf den "Lösung" Button rechts unter dem entsprechenden Beitrag klickst. Vielen Dank!

15.10.2015, 09:56
Beitrag #21

Hydrogencarbonat Offline
LVF-User
**


Beiträge: 187
Registriert seit: Apr 2014

2013,2014
2014
DE

XXXXX
Deutschland
dynamische Stringtabelle
Moin,

ich würde gerne meine Messtabelle dynamisch erweitern. Das heisst wenn eine Operation ausgeführt wird (bestimmter Case), das
dann die Spaltenamen XYZ und die Werte zu XYZ automatisch hinzugefügt werden und das so oft wie ich will.

Zurzeit habe ich es statisch hinbekommen.
Guckt euch einfach das VI Txt.Zeile in Spalte test (Labviewversionnm2012) an , dann erklärt sich mein Problem schon von alleine.

Gruß HCO


Angehängte Datei(en)
12.0 .vi  Txt._Zeile in Spalte test (SubVI).vi (Größe: 32,31 KB / Downloads: 210)
Alle Beiträge dieses Benutzers finden
Diese Nachricht in einer Antwort zitieren to top
Anzeige
15.10.2015, 10:27
Beitrag #22

kwakz Offline
LVF-Gelegenheitsschreiber
**


Beiträge: 91
Registriert seit: Oct 2008

2020 32 Bit
2008
EN

71101
Deutschland
RE: dynamische Stringtabelle
Moin

wäre es nicht einfacher, den Tabellenkopf nur einmal zu schreiben und die Messwerte unten anzufügen?

Gruß
Daniel
Alle Beiträge dieses Benutzers finden
Diese Nachricht in einer Antwort zitieren to top
15.10.2015, 10:40
Beitrag #23

Hydrogencarbonat Offline
LVF-User
**


Beiträge: 187
Registriert seit: Apr 2014

2013,2014
2014
DE

XXXXX
Deutschland
RE: dynamische Stringtabelle
Wäre einfacher, aber ich würde gerne alles nebeneinander haben.

Statisch klappt es ja auch.

Gruß
Alle Beiträge dieses Benutzers finden
Diese Nachricht in einer Antwort zitieren to top
15.10.2015, 11:38
Beitrag #24

GerdW Offline
______________
LVF-Team

Beiträge: 17.534
Registriert seit: May 2009

LV2019 (LV2021)
1995
DE_EN

10×××
Deutschland
RE: dynamische Stringtabelle
Hallo HCO,

das hatten wir doch schon in deinem anderen Thread besprochen…

Einfach neue Spalten zu deinem 2D-Array hinzufügen!

Alle Beiträge dieses Benutzers finden
Diese Nachricht in einer Antwort zitieren to top
15.10.2015, 11:50
Beitrag #25

Hydrogencarbonat Offline
LVF-User
**


Beiträge: 187
Registriert seit: Apr 2014

2013,2014
2014
DE

XXXXX
Deutschland
RE: dynamische Stringtabelle
Ich bekommte es aber leider nicht gleichmäßig hin.

Habe jetzt den Spaltenkopf statisch auf zwei messungen gelassen und dann 2 mal gemessen.
Es ist ungleichmäßig eingerückt. Wenn ich es statisch mache dann klappt es. (siehe Bild)
Ich füge es wie schion gezeigt mit der Funktion "Array hinzufügen" zu einem Schieberegister hinzu und für es dann zum Spaltenkopf hinzu.
Das wäre die erste Sache.

Die Zweite Sache ist, das ich dann für den Spaltenkopf 4 Schieberegister nehmen müsste, da es meines erachtens nicht anders zu lösen ist.

Ich bekomme es einfach nicht hin.


Angehängte Datei(en) Thumbnail(s)
   
Alle Beiträge dieses Benutzers finden
Diese Nachricht in einer Antwort zitieren to top
15.10.2015, 11:52
Beitrag #26

jg Offline
CLA & CLED
LVF-Team

Beiträge: 15.864
Registriert seit: Jun 2005

20xx / 8.x
1999
EN

Franken...
Deutschland
RE: Stringtabelle
Offtopic2
Themen zusammengefügt!

Wer die erhabene Weisheit der Mathematik tadelt, nährt sich von Verwirrung. (Leonardo da Vinci)

!! BITTE !! stellt mir keine Fragen über PM, dafür ist das Forum da - andere haben vielleicht auch Interesse an der Antwort!

Einführende Links zu LabVIEW, s. GerdWs Signatur.
Alle Beiträge dieses Benutzers finden
Diese Nachricht in einer Antwort zitieren to top
Anzeige
15.10.2015, 11:54
Beitrag #27

Hydrogencarbonat Offline
LVF-User
**


Beiträge: 187
Registriert seit: Apr 2014

2013,2014
2014
DE

XXXXX
Deutschland
Thumbs Down RE: Stringtabelle
und in der Logdatei sieht es so aus (siehe Bild) ...-.-

Gruß


Angehängte Datei(en) Thumbnail(s)
   
Alle Beiträge dieses Benutzers finden
Diese Nachricht in einer Antwort zitieren to top
15.10.2015, 12:06
Beitrag #28

jg Offline
CLA & CLED
LVF-Team

Beiträge: 15.864
Registriert seit: Jun 2005

20xx / 8.x
1999
EN

Franken...
Deutschland
RE: Stringtabelle
Hier erst einmal ein korrigiertes SubVI:

12.0 .vi  Txt._Zeile in Spalte test (SubVI).vi (Größe: 33 KB / Downloads: 224)

Gruß, Jens

Wer die erhabene Weisheit der Mathematik tadelt, nährt sich von Verwirrung. (Leonardo da Vinci)

!! BITTE !! stellt mir keine Fragen über PM, dafür ist das Forum da - andere haben vielleicht auch Interesse an der Antwort!

Einführende Links zu LabVIEW, s. GerdWs Signatur.
Alle Beiträge dieses Benutzers finden
Diese Nachricht in einer Antwort zitieren to top
15.10.2015, 12:09 (Dieser Beitrag wurde zuletzt bearbeitet: 15.10.2015 12:13 von GerdW.)
Beitrag #29

GerdW Offline
______________
LVF-Team

Beiträge: 17.534
Registriert seit: May 2009

LV2019 (LV2021)
1995
DE_EN

10×××
Deutschland
RE: Stringtabelle
Hallo HCO,

es wäre sehr viel einfacher, wenn du
- ein Dateiformat verwenden würdest, was mit Spalten umgehen kann (XLS, TDMS)
- die Zahlenwerte erst in einem 2D-Array sammeln würdest und dann alles komplett zeilenweise formatieren würdest: das würde diese komplette Filterung aller Zeilenende etc. ersparen!

Stattdessen versuchst du krampfhaft, eine Anzeige für einen nichtproportionalen Font hinzubekommen…

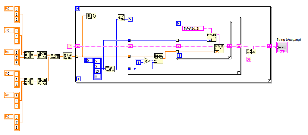
So z.B. könnte das aussehen:
   
Ich hab's gleich mal skalierbar gemacht, sodass beliebige Spaltenanzahlen verarbeitet werden. Deshalb die 3 geschachtelten FOR-Loops…

Anmerkung: Deine Konstante mit den Längenangaben ([5,5,13]) hatte noch eine Null hintendran, die du aber leider versteckt hattest, da du nur 3 Arrayelemente zeigst. Sehr schlechte Code-Doku!

Alle Beiträge dieses Benutzers finden
Diese Nachricht in einer Antwort zitieren to top
15.10.2015, 12:10 (Dieser Beitrag wurde zuletzt bearbeitet: 15.10.2015 12:14 von jg.)
Beitrag #30

jg Offline
CLA & CLED
LVF-Team

Beiträge: 15.864
Registriert seit: Jun 2005

20xx / 8.x
1999
EN

Franken...
Deutschland
RE: Stringtabelle
Und da du deine schon bestehende Datei immer wieder überschreiben musst, das geht am einfachsten mit der passenden Option beim "Open File":
   

Alternativ den "File Position Pointer" nach Öffnen des Files wieder auf 0 setzen:
   

Gruß, Jens

EDIT: @Gerd: Wenn's der Chef so haben will, was bleibt HCO3- dann übrig. Auf den Schrott dieses Formats habe ich schon hingewiesen...
(15.10.2015 12:09 )GerdW schrieb:  Anmerkung: Deine Konstante mit den Längenangaben ([5,5,13]) hatte noch eine Null hintendran, die du aber leider versteckt hattest, da du nur 3 Arrayelemente zeigst. Sehr schlechte Code-Doku!
Da habe ich mich auch drüber geärgert!!!

Wer die erhabene Weisheit der Mathematik tadelt, nährt sich von Verwirrung. (Leonardo da Vinci)

!! BITTE !! stellt mir keine Fragen über PM, dafür ist das Forum da - andere haben vielleicht auch Interesse an der Antwort!

Einführende Links zu LabVIEW, s. GerdWs Signatur.
Alle Beiträge dieses Benutzers finden
Diese Nachricht in einer Antwort zitieren to top
Antwort schreiben 


Gehe zu: