INFO: Dieses Forum nutzt Cookies...
Cookies sind für den Betrieb des Forums unverzichtbar. Mit der Nutzung des Forums erklärst Du dich damit einverstanden, dass wir Cookies verwenden.

Es wird in jedem Fall ein Cookie gesetzt um diesen Hinweis nicht mehr zu erhalten. Desweiteren setzen wir Google Adsense und Google Analytics ein.


Antwort schreiben 

Verbindung: Teil eines Kreises



Wenn dein Problem oder deine Frage geklärt worden ist, markiere den Beitrag als "Lösung",
indem du auf den "Lösung" Button rechts unter dem entsprechenden Beitrag klickst. Vielen Dank!

05.02.2008, 11:58
Beitrag #1

Meike Offline
LVF-Grünschnabel
*


Beiträge: 15
Registriert seit: Feb 2008

7.00
2007
kA

24939
Deutschland
Verbindung: Teil eines Kreises
Hallo,

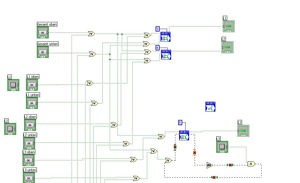
ich habe ein Problem mit meiner Lichtsteuerung.
Ich möchte eine Lampe über 4 Eingänge schalten.

Vier Schalter (OK-Buttons (Latch wenn losgelassen)), von denen einer abhängig vom Zustand des Lichtes ist.
Ist das Licht an, soll er ausschalten, ist das Licht aus, soll er einschalten.

Im Anhang ist ein Screenshot. In Logik kann man immer solch eine Rückkopplung machen - wie realisiert man das in LabVIEW?

Gruß Meike

   
Alle Beiträge dieses Benutzers finden
Diese Nachricht in einer Antwort zitieren to top
Anzeige
05.02.2008, 12:26
Beitrag #2

Fpunkt Offline
LVF-Grünschnabel
*


Beiträge: 24
Registriert seit: Jan 2008

8.2
2005
de

59423
Deutschland
Verbindung: Teil eines Kreises
' schrieb:Hallo,

ich habe ein Problem mit meiner Lichtsteuerung.
Ich möchte eine Lampe über 4 Eingänge schalten.

Vier Schalter (OK-Buttons (Latch wenn losgelassen)), von denen einer abhängig vom Zustand des Lichtes ist.
Ist das Licht an, soll er ausschalten, ist das Licht aus, soll er einschalten.

Im Anhang ist ein Screenshot. In Logik kann man immer solch eine Rückkopplung machen - wie realisiert man das in LabVIEW?

Gruß Meike

[attachment=38076:r_ckkopplung.JPG]

DU musst zunächst einmal eine While - Schleife um dein bisheriges Vi ziehen, sonnst kann doch keine Rückkopplung funktionieren. Den Rückkopplungsknoten findest du dann unter den Strukturen.

[Never change a running system]


Gruß
Frank
Alle Beiträge dieses Benutzers finden
Diese Nachricht in einer Antwort zitieren to top
05.02.2008, 12:41
Beitrag #3

Xaran Offline
LVF-Gelegenheitsschreiber
**


Beiträge: 200
Registriert seit: Jun 2006

LabView 2009
2006
en

80***
Deutschland
Verbindung: Teil eines Kreises
Ich würde auch auf jeden Fall die ganzen "Oder"-Verknüpfungen zusammenfassen ( -> Mehrfacharithmetik), damit ein bisschen Übersicht erhalten bleibt.
Alle Beiträge dieses Benutzers finden
Diese Nachricht in einer Antwort zitieren to top
05.02.2008, 12:45
Beitrag #4

Meike Offline
LVF-Grünschnabel
*


Beiträge: 15
Registriert seit: Feb 2008

7.00
2007
kA

24939
Deutschland
Verbindung: Teil eines Kreises
' schrieb:DU musst zunächst einmal eine While - Schleife um dein bisheriges Vi ziehen, sonnst kann doch keine Rückkopplung funktionieren. Den Rückkopplungsknoten findest du dann unter den Strukturen.
Vielen Dank für die schnelle (!) Antwort!!!

Ich habe eine While Schleife um das ganze VI (allerdings auch ohne Bedingung). Hier ist nur ein ausschnitt abgebildet.

Habe das Projekt übernommen und soll daran weiter arbeiten.

Wenn ich denn Rückkopplungsknoten verbinden will, sagt LV, dass ich fließende Objekte nicht verbinden darf.
Wie baue ich den denn ein?
Sorry, sind vielleicht blöde Fragen, aber ich hab mich schon dumm und dusselig gesucht...

Gruß Meike
Alle Beiträge dieses Benutzers finden
Diese Nachricht in einer Antwort zitieren to top
05.02.2008, 13:10
Beitrag #5

Fpunkt Offline
LVF-Grünschnabel
*


Beiträge: 24
Registriert seit: Jan 2008

8.2
2005
de

59423
Deutschland
Verbindung: Teil eines Kreises
' schrieb:Vielen Dank für die schnelle (!) Antwort!!!

Ich habe eine While Schleife um das ganze VI (allerdings auch ohne Bedingung). Hier ist nur ein ausschnitt abgebildet.

Habe das Projekt übernommen und soll daran weiter arbeiten.

Wenn ich denn Rückkopplungsknoten verbinden will, sagt LV, dass ich fließende Objekte nicht verbinden darf.
Wie baue ich den denn ein?
Sorry, sind vielleicht blöde Fragen, aber ich hab mich schon dumm und dusselig gesucht...

Gruß Meike

Die Fehlermeldung sagt mir nichts. Du kannst es aber auch mit einem Schieberegister realisieren. Einfach den Ausgang deiner Verknüpfung auf den rechten rand der Whileschleife ziehen, Rechtsklick, durch Schieberegister ersetzen und dir den Wert auf der linken Seite der Wihile-Schleife wieder abholen.
Eine weitere Möglichkeit wär den Ausgang deiner Verknüpfung an ein Anzeigeelement verdraht, einen Eigenschaftsknoten Wert des Anzeigeelementes erzeugen und diesen an den freien Eingang legen. Ist vielleicht übersichtlicher.

[Never change a running system]


Gruß
Frank
Alle Beiträge dieses Benutzers finden
Diese Nachricht in einer Antwort zitieren to top
05.02.2008, 13:46
Beitrag #6

Meike Offline
LVF-Grünschnabel
*


Beiträge: 15
Registriert seit: Feb 2008

7.00
2007
kA

24939
Deutschland
Verbindung: Teil eines Kreises
Hi!

Noch mal danke!
Bei dem Eigenschaftsknoten kann ich nun Wert oder Wert (Signalgebung) wählen. Ist Signalgebung sicher richtig, oder?

Wenn ich es mit den Schieberegistern machen würde, ist es sicher besser, wenn ich beleuchtung, Heizung und Rollladensteuerung jeweils in eine eigene While-Schleife packe, oder? Ist vielleicht sowieso übersichtlicher und eher gängige Praxis?
Hab ja so eine riesige While-Schleife, in der Beleutung für drei Räume, Heizung und Rollladen-steuerung drin ist.

@Xaran: guter Tipp mit Mehrfacharithmetik!!!
Alle Beiträge dieses Benutzers finden
Diese Nachricht in einer Antwort zitieren to top
Anzeige
03.03.2008, 16:03
Beitrag #7

Meike Offline
LVF-Grünschnabel
*


Beiträge: 15
Registriert seit: Feb 2008

7.00
2007
kA

24939
Deutschland
Verbindung: Teil eines Kreises
Ich noch mal:
ab morgen soll es wieder losgehen mit dem Projekt (arbeiten mit mehreren dran).

Will dann vorschlagen, dass jede Lichtsteuerung eine eigene While-Schleife erhält. Ist das gängige Praxis? Also können mehrere While-Schleifen nebeneinander laufen?

Das ist glaub ich das besondere an LabVIEW, wenn ich es richtig verstanden habe...?

Viele Grüße
Meike
Alle Beiträge dieses Benutzers finden
Diese Nachricht in einer Antwort zitieren to top
04.03.2008, 07:47
Beitrag #8

Achim Offline
*****
*****


Beiträge: 4.226
Registriert seit: Nov 2005

20xx
2000
EN

978xx
Deutschland
Verbindung: Teil eines Kreises
' schrieb:Wenn ich denn Rückkopplungsknoten verbinden will, sagt LV, dass ich fließende Objekte nicht verbinden darf.
Wie baue ich den denn ein?


"Fließende Objekte" entstehen dann, wenn ein Element (Struktur, Control, etc.) nicht richtig, d.h. in so einer Art "Schwebezustand" irgendwo platziert wurden, z.B. auf den Rand einer Struktur und LV kann nicht eindeutig zuordnen, ob das Element jetzt in die Struktur soll oder außerhalb davon. Dieses Element muss man dann einfach noch mal mit der Maus "eindeutig" platzieren, dann kommt auch diese Warnung nicht mehr!

"Is there some mightier sage, of whom we have yet to learn?"

"Opportunity is missed by most people because it is dressed in overalls and looks like work." (Thomas Edison)
Alle Beiträge dieses Benutzers finden
Diese Nachricht in einer Antwort zitieren to top
04.03.2008, 10:31
Beitrag #9

Lucki Offline
Tech.Exp.2.Klasse
LVF-Team

Beiträge: 7.699
Registriert seit: Mar 2006

LV 2016-18 prof.
1995
DE

01108
Deutschland
Verbindung: Teil eines Kreises
' schrieb:In Logik kann man immer solch eine Rückkopplung machen - wie realisiert man das in LabVIEW?
Du hast recht: da es sich hier um sequentielle Logik handelt, geht es nicht ohne Speicherelement, welches die Vergangenheit festhält ("Rückkopplung"). Du kannst das nicht mit kombinatorischer Logik machen, da nützt es auch nichts, wen sie wie in deinem VI unendlich kompliziert ist. Ein ganz kurzer Blick: Speicherelement? - Nicht vaorhanden! - genügt, um die Schaltung zu verwerfen.
Die beste Rückkopplung ist das Schieberegister. aber in Deinem Fall kann es auch die Lampe selbst sein, die man vor der nächsten anstehenden Entscheidung mit einer lokalen Variablen ausliest.
Im Beispiel: Schalten der Lampe mit 4 gleichwerigen Drückern. (Besser wäre Ereignissteuerung, aber ich weiß nicht, ob es das in V7.0 schon gab)

       
Alle Beiträge dieses Benutzers finden
Diese Nachricht in einer Antwort zitieren to top
04.03.2008, 11:33
Beitrag #10

jg Offline
CLA & CLED
LVF-Team

Beiträge: 15.864
Registriert seit: Jun 2005

20xx / 8.x
1999
EN

Franken...
Deutschland
Verbindung: Teil eines Kreises
@Lucki: Mach ruhig ein Event-Beispiel, das gab es auch schon in LV7.0 (außer natürlich im Base-Package).

MfG, Jens

Wer die erhabene Weisheit der Mathematik tadelt, nährt sich von Verwirrung. (Leonardo da Vinci)

!! BITTE !! stellt mir keine Fragen über PM, dafür ist das Forum da - andere haben vielleicht auch Interesse an der Antwort!

Einführende Links zu LabVIEW, s. GerdWs Signatur.
Alle Beiträge dieses Benutzers finden
Diese Nachricht in einer Antwort zitieren to top
30
Antwort schreiben 


Möglicherweise verwandte Themen...
Themen Verfasser Antworten Views Letzter Beitrag
  nur einen Teil einer TDMS Datei lesen gottfried 1 5.125 06.02.2017 17:47
Letzter Beitrag: gottfried
  nur Teil aus txt Datei einlesen hubem14 10 8.666 21.07.2016 09:45
Letzter Beitrag: hubem14
  Teil-Array-Ersetzen mit Offset beckmich 4 7.757 16.08.2011 15:00
Letzter Beitrag: beckmich
  Signal-teil löschen Amina 2 4.717 05.06.2011 21:54
Letzter Beitrag: Amina
  dynamisches Teil-Array flooney 2 4.557 23.02.2010 14:29
Letzter Beitrag: flooney
  Teil eines Strings ausgeben (regular expression?!) Pete_B 5 9.423 05.12.2008 20:22
Letzter Beitrag: TSC

Gehe zu: