INFO: Dieses Forum nutzt Cookies...
Cookies sind für den Betrieb des Forums unverzichtbar. Mit der Nutzung des Forums erklärst Du dich damit einverstanden, dass wir Cookies verwenden.

Es wird in jedem Fall ein Cookie gesetzt um diesen Hinweis nicht mehr zu erhalten. Desweiteren setzen wir Google Adsense und Google Analytics ein.


Antwort schreiben 

Abspeicherung der Titelzeile (einmal)



Wenn dein Problem oder deine Frage geklärt worden ist, markiere den Beitrag als "Lösung",
indem du auf den "Lösung" Button rechts unter dem entsprechenden Beitrag klickst. Vielen Dank!

17.04.2007, 14:07
Beitrag #1

FlorianM Offline
LVF-Gelegenheitsschreiber
**


Beiträge: 112
Registriert seit: Mar 2007

8.0 8.2
-
kA

89073
Deutschland
Abspeicherung der Titelzeile (einmal)
Hallo zusammen !!!

Ich möchte 8 Signale je nach belieben abspeichern, siehe Anhang.

Das alles funktioniert auch schon... nun möchte ich nur noch das die Titelzeile (außerhalb der While Schleife einmal in das TXT ausgegeben wird, damit man nachher in Excel keine Bschriftungen mehr machen muss.

Ich denke da fehlt net viel, nur komm ich da grad irgendwie net weiter.


Über ne Lösung würde ich mich sehr freuen !!!

Lg
FlorianM


Angehängte Datei(en)
Sonstige .vi  Abspeichern_auf_Festplatte1.vi (Größe: 118,5 KB / Downloads: 257)
Alle Beiträge dieses Benutzers finden
Diese Nachricht in einer Antwort zitieren to top
Anzeige
17.04.2007, 21:57
Beitrag #2

eg Offline
LVF-SeniorMod


Beiträge: 3.868
Registriert seit: Nov 2005

2016
2003
kA

66111
Deutschland
Abspeicherung der Titelzeile (einmal)
Schon richtig gedacht, also ausserhalb der Schleife einmal beim Öffnen der Datei.
Dein VI kann ich nicht öffnen, das ist wahrscheinlich auch der Grund, warum du keine Antworten auf deine Frage bekommst.

Kannst du das VI eine Version runterspeichern?

eg

Webseite des Benutzers besuchen Alle Beiträge dieses Benutzers finden
Diese Nachricht in einer Antwort zitieren to top
18.04.2007, 00:33 (Dieser Beitrag wurde zuletzt bearbeitet: 18.04.2007 00:35 von bubi.)
Beitrag #3

bubi Offline
LVF-Grünschnabel
*


Beiträge: 24
Registriert seit: Apr 2007

8.2
2007
kA


United States
Abspeicherung der Titelzeile (einmal)
Hi,

also dieses Beispiel von M.Weippert hat mir sehr geholfen <a href='index.php?act=findpost&pid=26549'>Beipiel-Header einmal</a>

Habe es auch angehängt.

mfg,
Robin


Angehängte Datei(en)
Sonstige .vi  Speichern_1_.vi (Größe: 15,8 KB / Downloads: 259)

seize the day-or tomorrow you maybe dead
Alle Beiträge dieses Benutzers finden
Diese Nachricht in einer Antwort zitieren to top
18.04.2007, 12:41
Beitrag #4

FlorianM Offline
LVF-Gelegenheitsschreiber
**


Beiträge: 112
Registriert seit: Mar 2007

8.0 8.2
-
kA

89073
Deutschland
Abspeicherung der Titelzeile (einmal)
' schrieb:Hi,

also dieses Beispiel von M.Weippert hat mir sehr geholfen <a href='index.php?act=findpost&pid=26549'>Beipiel-Header einmal</a>

Habe es auch angehängt.

mfg,
Robin

Ich möchte aber meine Struktur beibehalten... wie kann ich denn diesen einen Teil außerhalb der Whileschleife nur einmal ausführen, damit der nur ein mal, also beim ersten mal reinkommt?
Alle Beiträge dieses Benutzers finden
Diese Nachricht in einer Antwort zitieren to top
18.04.2007, 12:51
Beitrag #5

FlorianM Offline
LVF-Gelegenheitsschreiber
**


Beiträge: 112
Registriert seit: Mar 2007

8.0 8.2
-
kA

89073
Deutschland
Abspeicherung der Titelzeile (einmal)
' schrieb:Ich möchte aber meine Struktur beibehalten... wie kann ich denn diesen einen Teil außerhalb der Whileschleife nur einmal ausführen, damit der nur ein mal, also beim ersten mal reinkommt?
Da müsste es doch eine Struktur geben, wo dies nur einmal in die Whilschleife reinlässt oder?
Wo ist die und wie heißt die Struktur?
Alle Beiträge dieses Benutzers finden
Diese Nachricht in einer Antwort zitieren to top
18.04.2007, 13:02
Beitrag #6

eg Offline
LVF-SeniorMod


Beiträge: 3.868
Registriert seit: Nov 2005

2016
2003
kA

66111
Deutschland
Abspeicherung der Titelzeile (einmal)
Ne, du musst es ausserhalb der While-Schleife machen, besser gesagt vor der.

eg

Webseite des Benutzers besuchen Alle Beiträge dieses Benutzers finden
Diese Nachricht in einer Antwort zitieren to top
Anzeige
18.04.2007, 13:04
Beitrag #7

FlorianM Offline
LVF-Gelegenheitsschreiber
**


Beiträge: 112
Registriert seit: Mar 2007

8.0 8.2
-
kA

89073
Deutschland
Abspeicherung der Titelzeile (einmal)
' schrieb:Ne, du musst es ausserhalb der While-Schleife machen, besser gesagt vor der.

eg

Ja wie mach ich das...
ich hab das ja schon außerhalb der Whil Schleife gemacht...
Alle Beiträge dieses Benutzers finden
Diese Nachricht in einer Antwort zitieren to top
18.04.2007, 13:06 (Dieser Beitrag wurde zuletzt bearbeitet: 18.04.2007 13:07 von eg.)
Beitrag #8

eg Offline
LVF-SeniorMod


Beiträge: 3.868
Registriert seit: Nov 2005

2016
2003
kA

66111
Deutschland
Abspeicherung der Titelzeile (einmal)
Sorry, aber ich habe ja schon geschrieben dass ich blind nichts raten kann. Mach zumindest ein Screenshot deines Blockdiagramms. Dein VI kann ich nicht öffnen, weil ich nur LV 8.0 habe.

eg


Angehängte Datei(en) Thumbnail(s)
   

Webseite des Benutzers besuchen Alle Beiträge dieses Benutzers finden
Diese Nachricht in einer Antwort zitieren to top
18.04.2007, 13:10 (Dieser Beitrag wurde zuletzt bearbeitet: 18.04.2007 13:16 von FlorianM.)
Beitrag #9

FlorianM Offline
LVF-Gelegenheitsschreiber
**


Beiträge: 112
Registriert seit: Mar 2007

8.0 8.2
-
kA

89073
Deutschland
Abspeicherung der Titelzeile (einmal)
' schrieb:Sorry, aber ich habe ja schon geschrieben dass ich blind nichts raten kann. Mach zumindest ein Screenshot deines Blockdiagramms. Dein VI kann ich nicht öffnen, weil ich nur LV 8.0 habe.

eg
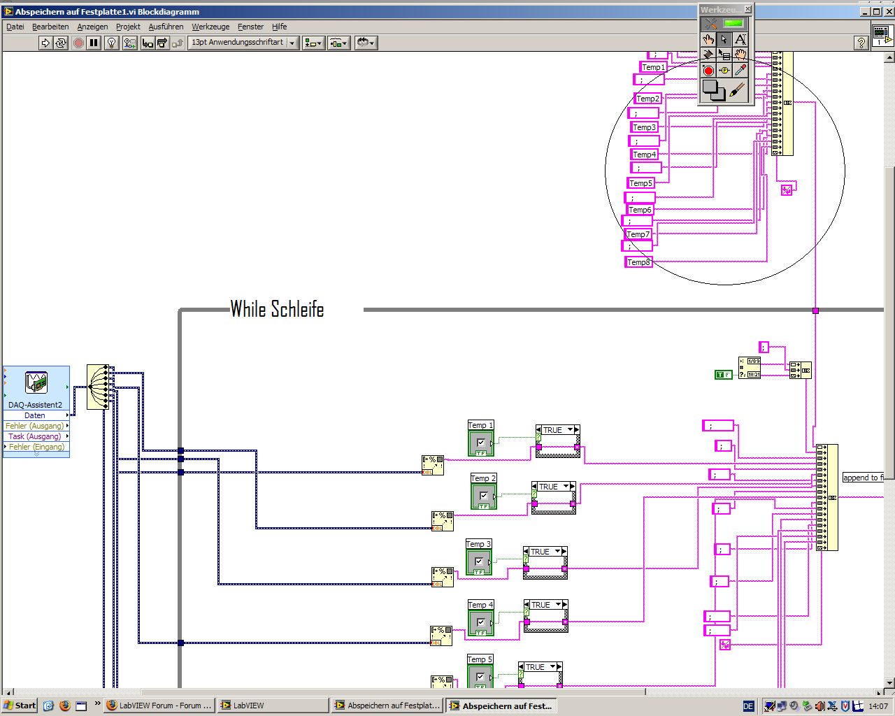
Sorry hier
Der Kreis soll meine Titelzeile darstellen.


Angehängte Datei(en) Thumbnail(s)
   
Alle Beiträge dieses Benutzers finden
Diese Nachricht in einer Antwort zitieren to top
18.04.2007, 13:20
Beitrag #10

eg Offline
LVF-SeniorMod


Beiträge: 3.868
Registriert seit: Nov 2005

2016
2003
kA

66111
Deutschland
Abspeicherung der Titelzeile (einmal)
Ok, du machst einen Fehler, welchen findest du mit diesem Denkanstoss raus.

   

eg

Webseite des Benutzers besuchen Alle Beiträge dieses Benutzers finden
Diese Nachricht in einer Antwort zitieren to top
Antwort schreiben 


Möglicherweise verwandte Themen...
Themen Verfasser Antworten Views Letzter Beitrag
  Mehrere Datensätze auf einmal anfügen galilio 2 6.158 08.09.2016 14:33
Letzter Beitrag: galilio
  Abspeicherung von Daten Slim87 4 5.142 25.06.2010 11:52
Letzter Beitrag: jg
  Mehrere Dateien auf einmal öffnen PeterPuter1 6 10.890 06.05.2009 21:12
Letzter Beitrag: jg
  Mehrere Schlüssel auf einmal aus .ini-Datei lesen dc6xs 1 5.716 04.08.2006 10:22
Letzter Beitrag: Kvasir

Gehe zu: