INFO: Dieses Forum nutzt Cookies...
Cookies sind für den Betrieb des Forums unverzichtbar. Mit der Nutzung des Forums erklärst Du dich damit einverstanden, dass wir Cookies verwenden.

Es wird in jedem Fall ein Cookie gesetzt um diesen Hinweis nicht mehr zu erhalten. Desweiteren setzen wir Google Adsense und Google Analytics ein.


Antwort schreiben 

Endlicher numerischer Wertebereich



Wenn dein Problem oder deine Frage geklärt worden ist, markiere den Beitrag als "Lösung",
indem du auf den "Lösung" Button rechts unter dem entsprechenden Beitrag klickst. Vielen Dank!

04.04.2007, 12:56
Beitrag #1

mctommson Offline
LVF-Gelegenheitsschreiber
**


Beiträge: 99
Registriert seit: Mar 2007

8.6
2007
de

1210
Oesterreich
Endlicher numerischer Wertebereich
Hi!

Kann ich einer numerischen Eingabe irgendwie verdeutlichen, dass es keine Zahlen größer (bsp.) 100 und keine Zahlen kleiner 0 gibt?
Ich meine jetzt nicht eine Minimal- und Maximalwert angabe, sondern eine Art Kreislauf wie bei der Gradangabe in einem Kreis, sprich:
0, 1, 2, ..., 99, 100, 0, 1, ..., usw.

Wichtig dabei ist, dass ich beim Errechnen der Differenz zwischen 0 und 100 0(!) erhalten muss, weils ja keine anderen Zahlen dazwischen gibt!

Gibts da einen Eigenschaftsknoten dafür? Wie kann ich das sonst realisieren?

Danke!
Lg,
Tommy!
Alle Beiträge dieses Benutzers finden
Diese Nachricht in einer Antwort zitieren to top
Anzeige
04.04.2007, 13:01
Beitrag #2

Achim Offline
*****
*****


Beiträge: 4.226
Registriert seit: Nov 2005

20xx
2000
EN

978xx
Deutschland
Endlicher numerischer Wertebereich
Nimm ein Enum und gib dort deine Zahlen als Strings ein, beim Durchblättern ergibt sich ein Kreislauf...oder eine Eventstruktur die dir bei Werten größer X auf 0 zurückschaltet

A.

"Is there some mightier sage, of whom we have yet to learn?"

"Opportunity is missed by most people because it is dressed in overalls and looks like work." (Thomas Edison)
Alle Beiträge dieses Benutzers finden
Diese Nachricht in einer Antwort zitieren to top
04.04.2007, 13:30
Beitrag #3

mctommson Offline
LVF-Gelegenheitsschreiber
**


Beiträge: 99
Registriert seit: Mar 2007

8.6
2007
de

1210
Oesterreich
Endlicher numerischer Wertebereich
Hallo Achim!

Danke erstmal!

Hab jetzt eine Enumkonstante mit den Werten 0-71 erstellt, jedoch ist die Differenz zwischen 70 und 1 entweder 69 oder 65467 und nicht 3, so wie ichs eigentlich bräuchte...es gibt in der Hilfe leider kein Beispiel zu Enumkonstanten, deswegen fällt mir die Anwendung von dem Ding ein bisschen schwer!

Was mach ich falsch?
Alle Beiträge dieses Benutzers finden
Diese Nachricht in einer Antwort zitieren to top
04.04.2007, 13:41
Beitrag #4

Achim Offline
*****
*****


Beiträge: 4.226
Registriert seit: Nov 2005

20xx
2000
EN

978xx
Deutschland
Endlicher numerischer Wertebereich
Hm...falsch machste nix...ich muss mich entschuldigen, weil ich deine Einschränkung mit der Differenzberechnung nicht richtig gelesen habe! Was hast du denn genau vor? Evtl. kann man mit den Indizes der Einträge im String-Array des Enums was tricksen...

A.

"Is there some mightier sage, of whom we have yet to learn?"

"Opportunity is missed by most people because it is dressed in overalls and looks like work." (Thomas Edison)
Alle Beiträge dieses Benutzers finden
Diese Nachricht in einer Antwort zitieren to top
04.04.2007, 13:54 (Dieser Beitrag wurde zuletzt bearbeitet: 04.04.2007 13:56 von mctommson.)
Beitrag #5

mctommson Offline
LVF-Gelegenheitsschreiber
**


Beiträge: 99
Registriert seit: Mar 2007

8.6
2007
de

1210
Oesterreich
Endlicher numerischer Wertebereich
Was ich vorhab:

Es kommen von einer globalen Variable Werte zwischen 0 und 71 daher...und zwar sollten die fortlaufend kommen und keine Zahl sollte ausgelassen werden, die Richtung ist egal, also ob rauf oder runter gezählt wird ist egal...sprich: 4, 5, 6, 5, 4, 3, 2, 1, 0, 71, 70, 71, 0, usw.

Wenn jetzt eine Zahl ausgelassen wird, soll er mir die loggen, das funktioniert auch schon.

Das Problem ist nun, dass er glaubt, dass beim Sprung von 71 auf 0 71 Zahlen ausgelassen wurden und er mir alle loggt. Das sollte er aber nicht machen, da nach 0 die Zahl 71 kommen muss (sollte).

Er sollte mir also beim Sprung von 71 auf 1 nur die 70 loggen, zeichnet aber alle Zahlen zwischen 2 und 70 auf...

Du kannst dir das auch wie bei einem Kreis vorstellen, bei dem 360° bzw. 0° durch die Zahl 0 dargestellt wird, 355° = 71, 5° = 1
Alle Beiträge dieses Benutzers finden
Diese Nachricht in einer Antwort zitieren to top
04.04.2007, 14:04
Beitrag #6

jg Offline
CLA & CLED
LVF-Team

Beiträge: 15.864
Registriert seit: Jun 2005

20xx / 8.x
1999
EN

Franken...
Deutschland
Endlicher numerischer Wertebereich
Hallo,

könnte man da nicht irgendwie die ganzzahlige Division anwenden?

MfG, Jens

Wer die erhabene Weisheit der Mathematik tadelt, nährt sich von Verwirrung. (Leonardo da Vinci)

!! BITTE !! stellt mir keine Fragen über PM, dafür ist das Forum da - andere haben vielleicht auch Interesse an der Antwort!

Einführende Links zu LabVIEW, s. GerdWs Signatur.
Alle Beiträge dieses Benutzers finden
Diese Nachricht in einer Antwort zitieren to top
04.04.2007, 14:50
Beitrag #7

mctommson Offline
LVF-Gelegenheitsschreiber
**


Beiträge: 99
Registriert seit: Mar 2007

8.6
2007
de

1210
Oesterreich
Endlicher numerischer Wertebereich
Das Problem ist, dass ich beliebig oft den Maximalwert übersteigen kann...da käme ich mit einer Division ins schleudern...oder?

Andere Frage:
Kann ich mir bei einem Rundinstrument mit irgendeinem Eigenschaftsknoten ausgeben lassen, um wieviel Einheiten sich der Zeiger bewegt hat?
Alle Beiträge dieses Benutzers finden
Diese Nachricht in einer Antwort zitieren to top
04.04.2007, 15:13
Beitrag #8

Kvasir Offline
LVF-Freak
****


Beiträge: 642
Registriert seit: May 2006

10
2004
DE_EN

0000
Oesterreich
Endlicher numerischer Wertebereich
Vielleicht zeigst du uns mal, wie du das loggen gelöst hast.

So wie du das beschreibst, muss das ja nicht über ein Bedienelement / Anzeigeelement geschehen, sondern programmatisch. Ich denke da dürfte eine Case Struktur am einfachsten gehen.

Wie genau müsste man sich überlegen. Ich würd vermutlich schauen, ob er rauf, oder runter zählt und dann testen, ob er über die Grenze gesprungen ist.

Gruß

A few weeks of developement and testing can save a WHOLE afternoon in the library!
Alle Beiträge dieses Benutzers finden
Diese Nachricht in einer Antwort zitieren to top
04.04.2007, 15:26 (Dieser Beitrag wurde zuletzt bearbeitet: 04.04.2007 15:27 von jg.)
Beitrag #9

jg Offline
CLA & CLED
LVF-Team

Beiträge: 15.864
Registriert seit: Jun 2005

20xx / 8.x
1999
EN

Franken...
Deutschland
Endlicher numerischer Wertebereich
' schrieb:Das Problem ist, dass ich beliebig oft den Maximalwert übersteigen kann...da käme ich mit einer Division ins schleudern...oder?
Also, ich meinte eigentlich die Anwendung der Funktion "Quotient und Remainder", teilen durch 72, und der Restwert ist somit automatisch zwischen 0 und 71

   

Vielleicht kann man das irgendwie einbauen.

MfG, Jens

Wer die erhabene Weisheit der Mathematik tadelt, nährt sich von Verwirrung. (Leonardo da Vinci)

!! BITTE !! stellt mir keine Fragen über PM, dafür ist das Forum da - andere haben vielleicht auch Interesse an der Antwort!

Einführende Links zu LabVIEW, s. GerdWs Signatur.
Alle Beiträge dieses Benutzers finden
Diese Nachricht in einer Antwort zitieren to top
04.04.2007, 16:16
Beitrag #10

Kvasir Offline
LVF-Freak
****


Beiträge: 642
Registriert seit: May 2006

10
2004
DE_EN

0000
Oesterreich
Endlicher numerischer Wertebereich
So ...Smile

Ist ja fast wie beim LV-Forum Rätsel.
Hoffe ich habe das Problem richtig erfasst. Habe mir auf jeden Fall ein paar Gedanken gemacht und bemerkt, dass das gar nicht so einfach ist zu lösen.
Zumindest mit meinen Kenntnissen. Eventuell gibt es da eine einfachere Möglichkeit, die Zahlen automatisch zu konvertieren.

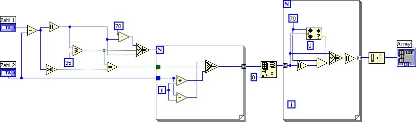
Bin auf jeden Fall zu folgender Lösung gekommen.
Vielleicht kann das ja noch wer nach Rätseltradition vereinfachenSmile

Hoffe es hilft weiter.

Gruß


Angehängte Datei(en) Thumbnail(s)
   

Sonstige .vi  t.vi (Größe: 14,74 KB / Downloads: 233)

A few weeks of developement and testing can save a WHOLE afternoon in the library!
Alle Beiträge dieses Benutzers finden
Diese Nachricht in einer Antwort zitieren to top
Antwort schreiben 


Möglicherweise verwandte Themen...
Themen Verfasser Antworten Views Letzter Beitrag
  Zeitdauer in Wertebereich ermitteln karl. 3 4.458 13.02.2017 13:33
Letzter Beitrag: karl.
  Kritik zu meinem LabVIEW-Grundgerüst für einfache Messungen mit endlicher Ausgabe lumaxo 0 3.546 13.02.2015 13:38
Letzter Beitrag: lumaxo
  Error-200077 at DAQmx StartTask.vi | Wertebereich lumaxo 4 6.200 18.09.2014 14:30
Letzter Beitrag: jg
  Zahl auf Wertebereich überprüfen und Ausgang setzen Serial 3 6.032 29.04.2014 06:20
Letzter Beitrag: Serial
  unterschiedliche Anzahl numerischer Eingabeelemente? gerln 8 6.310 29.04.2013 08:33
Letzter Beitrag: Lucki
  Objektfarbe anhand numerischer Werte ändern lassen Holg 3 6.646 20.03.2012 09:18
Letzter Beitrag: Holg

Gehe zu: